EasyManua.ls Logo

Sinclair ASGE-18AI - Page 29

Sinclair ASGE-18AI
264 pages
Print Icon
To Next Page IconTo Next Page
To Next Page IconTo Next Page
To Previous Page IconTo Previous Page
To Previous Page IconTo Previous Page
Loading...
DC INVERTER U-MATCH AIR CONDITIONERS CONTROL
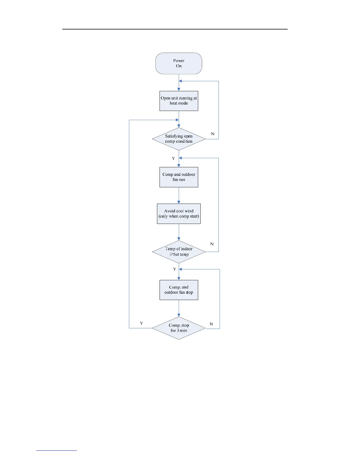
1.2 Heating Operation
When indoor room temp. is 1°C above set
temperature,
unit stop heating.
When ind. room temp.< 1°C under set
temperature unit starts heating.

Related product manuals