EasyManua.ls Logo

SMC Networks ATV100 - 1-06. Troubles Diagnosis

Default Icon
93 pages
Print Icon
To Next Page IconTo Next Page
To Next Page IconTo Next Page
To Previous Page IconTo Previous Page
To Previous Page IconTo Previous Page
Loading...
1-
0
A.
E
0
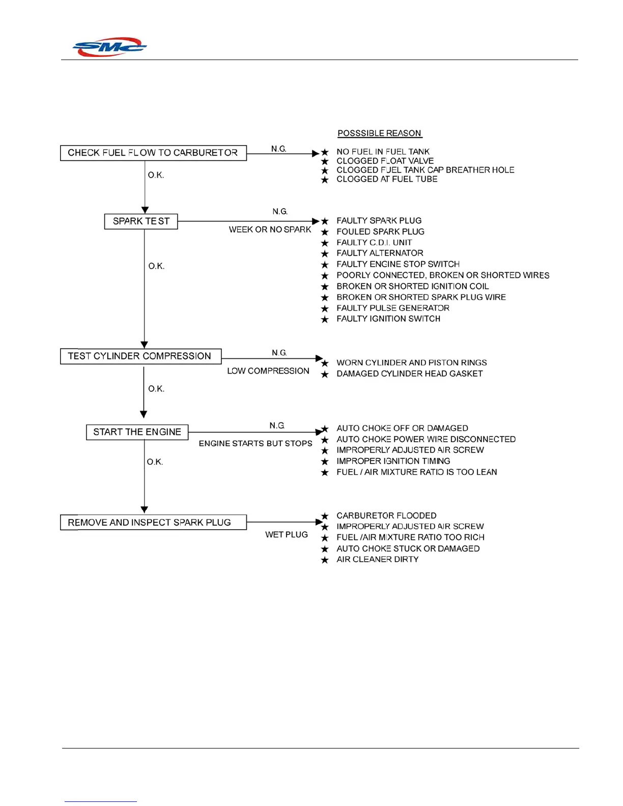
6.Trou
b
E
ngine d
o
b
les Diag
o
es not st
a
S
MC
nosis
a
rt
MC
AT
V
5
0
0
/10
0
Se
Se
rvice
M
M
anua
l
Chapt
e
er 1 Gen
-
e
ral Infor
m
14 -
m
ation

Table of Contents

Related product manuals