EasyManua.ls Logo

Smokemaster F72 Series - Page 9

Smokemaster F72 Series
20 pages
Print Icon
To Next Page IconTo Next Page
To Next Page IconTo Next Page
To Previous Page IconTo Previous Page
To Previous Page IconTo Previous Page
Loading...
9
4700 VDC COLLECTOR
POWER SUPPLY
HIGH VOLTAGE
OUTPUT: 9400 VDC IONIZER
100 Watts Max
INPUT: 120 VAC 50-60 Hz or
240 VAC 50-60 Hz
Units are not dual voltage
The line voltage supplied to the F72 air cleaner
must match the voltage rating stamped on the
front of the air cleaner.
- CAUTION -
Only persons qualified to install electrical wiring
should attempt this procedure. All wiring must
comply with applicable codes and ordinances.
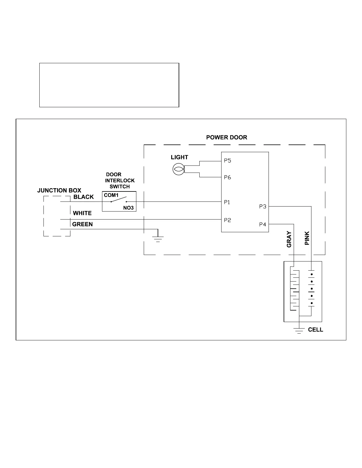
A complete internal schematic diagram of the F72
is shown in Figs. 6 and 7. Figs. 8 and 9 show
typical hookups. Fig. 10 shows typical hookups to
three phase voltage sources.
Figures 6 & 7 – F72 SCHEMATIC

Related product manuals