EasyManua.ls Logo

SonoSite S Series - Page 8

SonoSite S Series
66 pages
Print Icon
To Next Page IconTo Next Page
To Next Page IconTo Next Page
To Previous Page IconTo Previous Page
To Previous Page IconTo Previous Page
Loading...
4 Chapter 2: System Overview
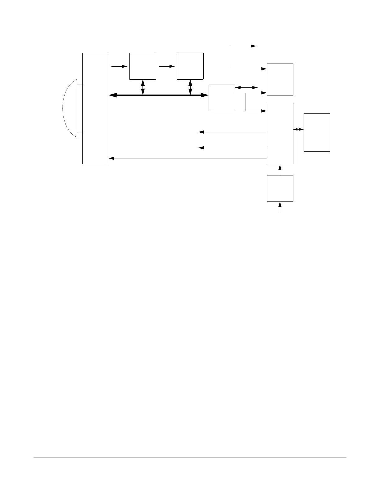
Figure 2.1 SonoSite High-Resolution Ultrasound System (S Series) Block Diagram
TheTransducerelementsconvertthepulservoltagetoacousticenergyduringthetransmitportionofthe
ultrasoundacquisitioncycle.Theelementsconverttheacousticechotovoltageinthereceiveportionofthe
acquisition.Thevoltagedevelopedonthetransducerelementsissensedbytheacquisitionsubsystem.The
systemtransducers
have64to192elements.
TheAcquisitionSubsystemconsistsofthebeamformerandinterfacetothetransducer.Thebeamformer
controlsthetimingofthetransmitpulsestofocustheacousticbeam.Thebeamformeramplifiesthe
lowlevelreceivedechoesandcontrolsthereceivefocusing.Thesystembeamformertransmitsonupto
128
elementsandreceiveson64elements.
TheProcessingSubsystemincludescapabilitiesforinterfacingwiththebeamformerandperforminghigh
speedprocessing.Theprocessingsubsystemdemodulates,filters,detects,andcompressesthesignal
suppliedbythebeamformerintodisplayinformation.
TheDisplay Subsystemconvertsthedetectedultrasounddataintopictureelements(pixels).
Thesoftware
userinterface graphicsarecombinedwiththeultrasoundinformationandconvertedtoavideostream.The
externalvideoportsupportsNTSCandPALformat.
TheControlSubsystemconsistsofthecentralprocessingunit,programandvideomemory,permanent
imagestorageandretrievalmemory,externalcommunicationinterfaceports,andconnection
totheuser
interfacekeys.Thecontrolsoftwareincludestheacousticpowerandintensitysoftwaresubsystem,power
groupmonitors,andabeamformermonitor.Thissoftwareguaranteesalevelofpatientsafetybyensuring
thesystemisoperatingwithinacousticpowerandintensitylimits.
TheUserInterfaceSubsystemrepresentsthesoftwareinterface
andformfactor.Thesoftwareinterfaceis
theinteractionbetweentheuserandthescreenlayoutcomponents.Theformfactoristhetypeofphysical
buttons,location,andgroupingofthebuttonsandthedevicesize,shape,andweight.Dedicatedcontrols
areforhighusageactivitiesandgroupedaccordingto
theuserworkflow.
AQ
Bus
RF
Bus
Acquisition
subsystem
Processing
subsystem
Transducer
Display
subsystem
Control Bus
Control
subsystem
User
interface
Battery
pack
assembly
Pulser voltage
Video
External video to
monitor, printer
Power
subsystem
Power
adapter
External power
IrDA
Serial Bus
Logic power
Display power

Other manuals for SonoSite S Series

Related product manuals