EasyManua.ls Logo

Sony CCU-TX50 - Page 103

Sony CCU-TX50
194 pages
Print Icon
To Next Page IconTo Next Page
To Next Page IconTo Next Page
To Previous Page IconTo Previous Page
To Previous Page IconTo Previous Page
Loading...
4-3 4-3
2
3
4
5
1
IJKLMNOP
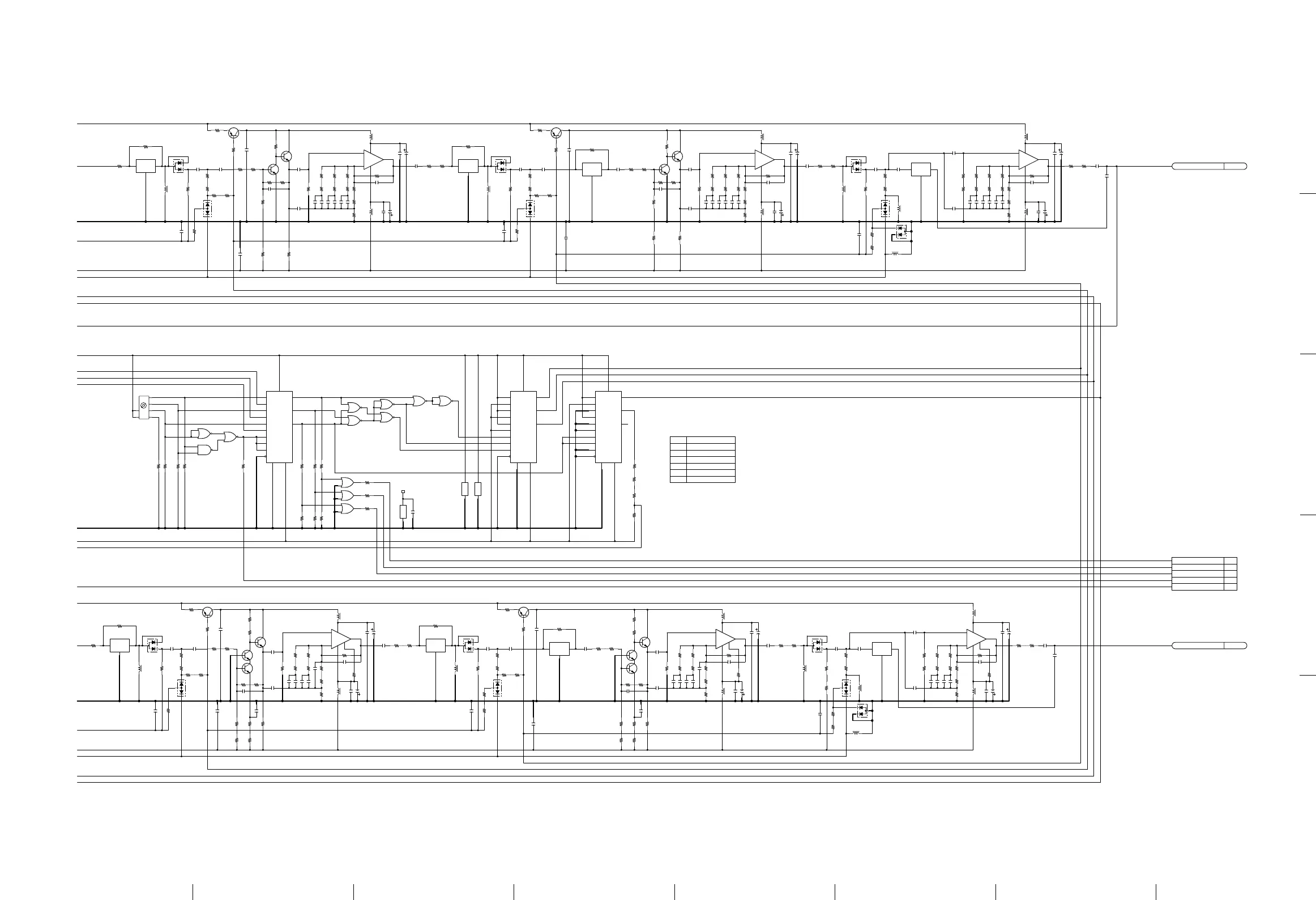
CCU-TX50/V2
DM-140 (1/3)
BOARD NO. 1-865-028-11
CCU-TX50_DM-140_11P_1
DM-140 (1/3)DM-140 (1/3)
0.1uF
C364
10uH
L315
100
R56
6.3V
47uF
C361
2SA1774TL-QR
Q111
47k
R201
0.1uF
C351
NM
74VHC02MTCX
(3/5)
IC8
8
9
10
+
-
AD8014ARTZ-REEL7
IC104
3
4
2
1
5
2SC4215Y-TE85L
Q313
C151
NM
680
R173
47k
R170
0.1uF
C350
10k
R178
0
R219
220
R378
0.1uF
C362
680
R205
0.1uF
C182
10uH
L314
0.1uF
C173
2.2k
R379
10pF
C176
680
R377
0.1uF
C168
3.3k
R398
Y_RF
002
680
R411
10uH
L113
2SC4083-T106P
Q112
10uH
L309
C375
NM
2.2k
R382
0.1uF
C171
74VHC02MTCX
IC11
(2/5)
5
6
4
100k
R60
1.5k
R226
2SA1774TL-QR
Q310
1SS313-TE85L
D110
1
23
0
R181
10
R199
10pF
C354
TC74HC4053AFT(EL)
IC12
0X
12
1X
13
0Y
2
1Y
1
0Z
5
1Z
3
A
11
B
10
C
9
INH
6
GND
8
VEE
7
Z-COM
4
Y-COM
15
X-COM
14
VCC
16
150
R161
33k
R50
2SC4215Y-TE85L
Q110
220
R408
C_RF
003
R420
NM
1SS313-TE85L
D309
1
2
3
47k
R406
220
R171
220
R196
1k
R169
0
R229
1SS313-TE85L
D310
1
23
0
R185
R212
NM
100
R419
C377
NM
0.1uF
C368
470
R414
0.1uF
C163
74VHC00MTCX
IC7
(1/5)
1
2
3
10pF
C356
0
R426
NM
220
R434
47
R177
0.1uF
C397
NM
150
R192
10pF
C155
+3.3V
47
R375
220
R400
100
R55
1SS313-TE85L
D109
1
2
3
6.3V
47uF
C183
1SS313-TE85L
D308
1
23
C177
NM
0
R166
74VHC02MTCX
(4/5)
IC8
11
12
13
1SS313-TE85L
D106
1
23
1SS313-TE85L
D105
1
2
3
1k
R390
74VHC00MTCX
IC7
(5/5)
47
R172
4.7k
R197
R388
NM
6.3V
47uF
C359
0
R187
0.1uF
C346
1k
R221
10uH
L310
0.1uF
C365
0.1uF
C380
2.2k
R413
1k
R218
10
R371
0
R213
0.1uF
C370
1SS313-TE85L
D108
1
23
R214
NM
R180
NM
0.1uF
C345
2.2k
R208
100k
R44
1k
R372
0.1uF
C189
1SS313-TE85L
D107
1
2
3
150
R227
470
R380
74VHC02MTCX
IC11
(3/5)
8
9
10
10pF
C159
0.1uF
C188
68k
R58
22k
R51
10uH
L111
0.1uF
C186
33k
R52
C373
NM
150
R415
74VHC32MTCX
IC10
(1/5)
1
2
3
0
R423
0.1uF
C372
R182
NM
C156
NM
0.1uF
C360
0.1uF
C148
0
R198
0.1uF
C384
1SS313-TE85L
D307
1
2
3
0.1uF
C161
6.3V
47uF
C185
1SS313-TE85L
D111
1
2
3
10pF
C374
1k
R432
0.1uF
C363
0
R435
3.3k
R402
10
R168
4.7k
R366
TC74HC4053AFT(EL)
IC9
0X
12
1X
13
0Y
2
1Y
1
0Z
5
1Z
3
A
11
B
10
C
9
INH
6
GND
8
VEE
7
Z-COM
4
Y-COM
15
X-COM
14
VCC
16
10uH
L316
2.2k
R367
2.2k
R176
150
R191
10uH
L312
0.1uF
C352
74VHC32MTCX
IC10
(5/5)
7
GND
14
VCC
0.1uF
C378
3.3k
R164
0
R165
1.5k
R399
6.8k
R210
1SS313-TE85L
D306
1
23
2SC4215Y-TE85L
Q113
74VHC02MTCX
(5/5)
IC8
7
GND
14
VCC
6.3V
47uF
C162
470
R383
R184
NM
220
R203
2SC4083-T106P
Q109
0
R369
0
R389
3pF
C181
150
R396
C357
NM
0
R217
0.1uF
C184
1k
R376
0
R220
10uH
L311
R216
NM
0.1uF
C147
2.2k
R416
6.8k
R418
3.3k
R194
10pF
C180
2SC4083-T106P
Q311
1SS313-TE85L
D305
1
2
3
22k
R49
2SC4083-T106P
Q315
R386
NM
2.2k
R225
4pF
C160
10pF
C178
0.1uF
C344
C172
NM
10uH
L115
22k
R53
74VHC02MTCX
IC11
(4/5)
11
12
13
0.1uF
C385
4.7k
R59
33k
R54
2SC4215Y-TE85L
Q317
2SC4083-T106P
Q316
0.1uF
C146
0
R188
0
R224
0
R421
10uH
L313
0.1uF
C383
10uH
L116
2.2k
R427
C154
NM
10uH
L317
220
R429
0.1uF
C382
0
R183
74VHC32MTCX
IC10
(2/5)
4
5
6
10
R404
100
R385
0
R425
10uH
L109
220
R412
150
R364
0.1uF
NM
C174
0.1uF
C166
R422
NM
100
R57
74VHC02MTCX
(2/5)
IC8
5
6
4
0.1uF
NM
C153
6.3V
47uF
C381
0
R392
NM
6.3V
47uF
C379
74VHC02MTCX
(1/5)
IC8
2
3
1
6.8k
R384
3.3k
R174
1k
R189
10uH
L112
C175
NM
22
R381
2SC4083-T106P
Q312
6.8k
R167
C353
NM
0.1uF
C152
0.1uF
C371
NM
0.1uF
C358
0
R215
47
R204
+
-
AD8014ARTZ-REEL7
IC103
3
4
2
1
5
0
R387
10uH
L114
1k
R211
47
R409
S1
C2
6
1
2
2
3
4
4
8
5
C1
1
2SA1774TL-QR
Q314
C179
NM
47k
R373
220
R209
0.5pF
C349
74VHC02MTCX
IC11
(1/5)
2
3
1
6.3V
47uF
C164
150
R395
470
R391
6.8k
R370
0.1uF
C187
330
R207
220
R223
C158
NM
220
R200
0
R368
74VHC02MTCX
IC11
(5/5)
7
GND
14
VCC
4.7k
R163
0.1uF
C167
TC74HC4053AFT(EL)
IC13
0X
12
1X
13
0Y
2
1Y
1
0Z
5
1Z
3
A
11
B
10
C
9
INH
6
GND
8
VEE
7
Z-COM
4
Y-COM
15
X-COM
14
VCC
16
10pF
C376
220
R401
0
R403
1.5k
R431
220
R228
470
R417
220
R433
1k
R179
10uH
L117
470
R405
2SA1774TL-QR
Q108
2.2k
R393
0.1uF
C19
0
R430
1k
R424
0.1uF
C165
10pF
C157
C355
NM
10uH
L110
C369
NM
220
R374
1k
R410
1SS313-TE85L
D311
1
2
3
74VHC32MTCX
IC10
(3/5)
9
10
8
1k
R186
33
R202
NM
33
R193
NM
33
R162
NM
33
R407
NM
33
R397
NM
33
R365
NM
10uH
L118
NM
R234
NM
0.1uF
C201
NM
6.3V
47uF
C202
NM
C197
NM
R236
NM
0
R240
NM
0.1uF
C199
NM
1k
R241
NM
6.3V
47uF
C200
NM
0
R233
NM
NM
C192
NM
C194
0
R235
NM
NM
C196
+
-
AD8014ARTZ-REEL7
IC105
NM
3
4
2
1
5
0
R239
NM
R232
NM
1k
R238
NM
C195
NM
10uH
L119
NM
220
R230
NM
C193
NM
NM
C198
0
R237
NM
220
R243
NM
47
R244
NM
0.1uF
C190
NM
68
R231
NM
R438
NM
NM
C390
6.3V
47uF
C396
NM
0.1uF
NM
C387
0
R444
NM
C391
NM
10uH
L318
NM
10uH
L319
NM
0.1uF
C395
NM
220
R436
NM
6.3V
47uF
C394
NM
0.1uF
C393
NM
1k
R442
NM
0
R439
NM
C389
NM
1k
R445
NM
0.1uF
C386
NM
NM
C388
0
R441
NM
NM
C392
R440
NM
0
R443
NM
0.1uF
NM
C191
220
R447
NM
47
R448
NM
68
R437
NM
0.1uF
C203
NM
0.1uF
C204
0.1uF
C398
3.3k
R206
100k
R394
100k
R428
100k
R446
NM
100
R175
2.2k
R195
100k
R45
100k
R46
100k
R47
100
R48
150
R499
CN902
b21
(107/135)
Trans-HIRA-PIN1_CABLE1
CN902
c21
(108/135)
Trans-HIRA-PIN2_CABLE2
CN902
d21
(109/135)
Trans-HIRA-PIN3_AUTO
CN902
e21
(110/135)
Trans-HIRA-PIN4_OVER
CN902
a21
(106/135)
Trans-HIRA-PIN0_CABLE0
1.5k
R1001
16V
1uF
C169
16V
1uF
C348
16V
1uF
C367
16V
1uF
C347
16V
1uF
C150
16V
1uF
C366
16V
1uF
C149
16V
1uF
C170
1pF
C452
1pF
C453
Y-110
(5/5)
FL102
9
IN
10
OUT
15
GND
Y-220
(4/5)
FL102
IN
7
OUT
8
GND
14
Y-220
(3/5)
FL102
IN
5
OUT
6
GND
13
Y-220
(2/5)
FL102
IN
3
OUT
4
GND
12
C-220
(2/5)
FL302
3
IN
4
OUT
12
GND
C-220
(3/5)
FL302
5
IN
6
OUT
13
GND
C-220
(4/5)
FL302
7
IN
8
OUT
14
GND
C-110
(5/5)
FL302
9
IN
10
OUT
15
GND
+
-
LMH6732MFX/NOPB
IC303
3
4
2
5
1
6
+
-
LMH6732MFX/NOPB
IC304
3
4
2
5
1
6
+
-
LMH6732MFX/NOPB
IC305
NM
3
4
2
5
1
6
9
11
11
11
11
IC11
7
IC8
12
8
13
88
No.
CABLE LENGTH
F
0
1
3
4
10
2
10
S1
AUTO
110m
330m
550m
10
770m
IC10
990m
8
103 104
Q108
Q109
Q110
Q111
Q112
Q113
303 304
Q310
Q311
Q312
Q313
Q314
Q315
Q316
Q317
D105
D106
D107
D108
D109
D110
D111
D305
D306
D307
D308
D309
D310
D311
105
305

Other manuals for Sony CCU-TX50

Related product manuals