EasyManua.ls Logo

Sony CCU-TX50 - Page 128

Sony CCU-TX50
194 pages
Print Icon
To Next Page IconTo Next Page
To Next Page IconTo Next Page
To Previous Page IconTo Previous Page
To Previous Page IconTo Previous Page
Loading...
4-284-28
2
3
4
5
ABCDEFGH
1
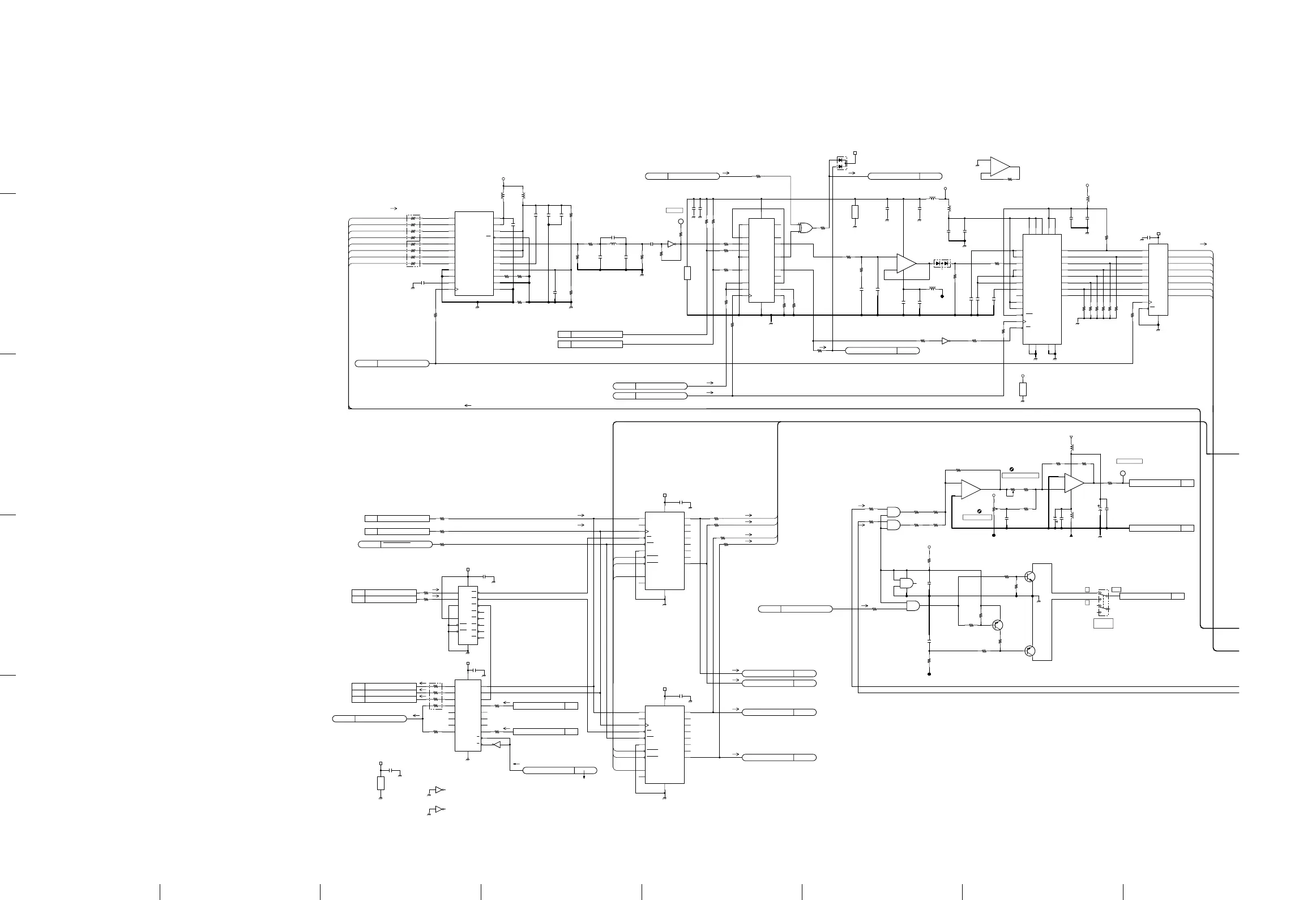
CCU-TX50/V2
EN-156A (3/5)EN-156A (3/5)
UPD6466GS-515-E2
IC303
CLK
1
CS
2
DATA
3
PCL
4
VDD
5
CMDCT
6
OSCOUT
7
OSCIN
8
TEST
9
GND
10
HSYNC
20
VSYNC
19
VB
18
VG
17
VR
16
VBLK/BBLK
15
VC2/GBLK
14
BLK2/RBLK
13
VC1
12
BLK1
11
+3.3V
0.1uF
C305
+3.3V
0.1uF
C306
UPD6466GS-515-E2
IC304
CLK
1
CS
2
DATA
3
PCL
4
VDD
5
CMDCT
6
OSCOUT
7
OSCIN
8
TEST
9
GND
10
HSYNC
20
VSYNC
19
VB
18
VG
17
VR
16
VBLK/BBLK
15
VC2/GBLK
14
BLK2/RBLK
13
VC1
12
BLK1
11
R323
47
1SS302-TE85L
D301
1
2
3
100
R351
100k
R360
10uH
L307
47
R371
0.1uF
C307
220
R318
R322
47
R320
10k
CXD1216M-TH
IC306
TGC
20
HR
7
VSS
16
SYNCIN
17
HDIN
15
ISCIN
18
ESCIN
4
HCOMIN
10
LALTIN
12
MODE1
5
MODE2
6
CLOCK
14
VDD
2
HCOMOUT
9
LALTR
19
INT/EXT
11
VR
8
SCCOMOUT
1
NC1
3
NC2
13
CXD1176Q-T4
IC311
18
VRT
8
D7
11
DVDD2
31
DVSS2
28
DVSS1
23
AVSS2
22
AVSS1
17
VRTS
21
VIN
25
VRBS
24
VRB
26
VREF
27
CCP
15
PW
14
SYNC
13
SEL
29
CLE
12
CLK
30
OE
7
D6
6
D5
5
D4
4
D3
3
D2
2
D1
1
D0
10
DVDD1
20
AVDD3
19
AVDD2
16
AVDD1
CXD1171M-TH
IC301
24
DVDD2
8
D7
23
DVDD1
22
AVDD3
21
I0
19
AVDD2
20
IO
18
AVDD1
16
VREF
17
VG
15
IREF
14
AVSS
13
DVSS2
7
D6
6
D5
5
D4
4
D3
3
D2
2
D1
1
D0
9
BLK
10
DVSS1
11
VB
12
CLK
0.1uF
C324
47
R325
100
R326
13.5M-SC-CLK
002
4.7uH
L303
0.1uF
C318
10
R307
NM
33k
R308
10uH
L305
22k
R309
TLC272CPSR
(1/2)
IC322
+
3
-
2
4
1
8
10uH
L301
100k
R366
0.1uF
C302
100k
R363
+5V
10k
R354
10k
R327
+5V
27M-CLK-P3B
002
470
R312
47
R321
0.1uF
C326
2.2k
R306
47
R302
-5V
0.1uF
C325
10uH
L304
470
R311
1.5k
R330
10pF
C310
0.1uF
C304
100k
R359
0.1uF
C323
0.1uF
C303
10k
R328
100k
R358
100k
R365
100
R352
100
R349
100k
R317
+5V
TLC272CPSR
IC322
(2/2)
+
5
-
6
7
10uH
L306
47
R353
10uH
L302
0.1uF
C330
22pF
C311
0.001uF
C316
+5V
LALT-NORM/INV
002
0.1uF
C322
PAL/NTSC
002,003
REF-INT/EXT
002,003
0.1uF
C301
R319
10k
22k
R350
47pF
C309
0.001uF
C312
100
R324
0.1uF
C319
0.1uF
C314
0.047uF
C315
100k
R364
330
R329
1k
R310
220
RB302
12
34
56
78
220
RB301
12
34
56
78
100
R303
100
R304
100
R301
MASTER-RESET
002,003,004,005
100
R305
WFM_SEQ_ON
002
4.7k
R379
10k
R375
74VHCT08AMTCX
IC310 (1/4)
1
2
3
14
7
0.1uF
C329
+5V
Q302
2SC4617TL-QR
10k
R368
100
R355
22k
R376
-5V
NJM4560M-TE2
IC309
(1/2)
+
3
-
2
4
1
8
100
R356
10k
R382
NJM4560M-TE2
IC309
(2/2)
+
5
-
6
7
-12V
0.1uF
C331
47k
R374
10uH
L309
+5V
RV302
10k
74VHCT08AMTCX
IC310 (4/4)
12
13
11
10k
R378
0.1uF
C328
-5V
10k
R362
22k
R377
Q301
2SA1774TL-QR
74VHCT08AMTCX
IC310
(3/4)
9
10
8
10k
R361
10
R370
10uH
L308
Q303
2SA1774TL-QR
74VHCT08AMTCX
IC310 (2/4)
4
5
6
100
R383
10k
R372
+12V
4.7k
R380
100
R357
33k
R373
RV301
20k
4.7k
R381
10
R369
0
R367
10uF
C308
10uF
C313
10uF
C317
10uF
C321
10uF
C327
10uF
C320
PIX_CHARA
004
100
R313
100
R314
100
R316
100
R315
PIX_CHARA_BG
004
BAR_CHARA
004
BAR_CHARA_BG
004
+3.3V
SN74LVC574APWR
IC312
D1
2
D2
3
D3
4
D4
5
D5
6
D6
7
D7
8
OE
1
CLK
11
D8
9
GND
10
Q8
12
Q7
13
Q6
14
Q5
15
Q4
16
Q3
17
Q2
18
Q1
19
VCC
20
1uF
C335
1uF
C333
TC74VHC138FT(EL)
IC302
A
1
B
2
C
3
G1
6
G2A
4
G2B
5
GND
8
Y7
7
Y6
9
Y5
10
Y4
11
Y3
12
Y2
13
Y1
14
Y0
15
VCC
16
+3.3V
0.1uF
C405
SN74LVC244APWR
IC313
1A1
2
1A2
4
1A3
6
1A4
8
2A1
11
2A2
13
2A3
15
2A4
17
1G
1
2G
19
GND
10
2Y4
3
2Y3
5
2Y2
7
2Y1
9
1Y4
12
1Y3
14
1Y2
16
1Y1
18
VCC
20
+3.3V
0.1uF
C404
SLOT-ID-IN
002,003,004,005
+3.3V
100
RB324
12
34
56
78
100
R466
TC7WH04FU(TE12R)
IC325
(1/4)
1
7
TC7WH04FU(TE12R)
IC325 (2/4)
6
2
TC7WH04FU(TE12R)
IC325 (3/4)
3
5
TC7WH04FU(TE12R)
IC325
(4/4)
4
GND
8
VCC
0.1uF
C406
100
R467
100
R468
100
R469
3WIRE-LOAD-PULSE
005
CN901
(3/66)
C1
Chara-Gen-CS0-in
CN902
e5
(29/135)
WFM-STAIR-STEP-out
CN902
d1
(4/135)
External-Ref-SC-in
CN902
b21
(107/135)
Video-HIRA-PIN 0
CN901
(1/66)
A1
Chara-Gen-Clk-in
CN902
e6
(35/135)
WFM-CTL-GND
TP302
REF-LALT-RES
002,003
C332
47uF
16V
CN902
d6
(34/135)
WFM-SEQ-ON/OFF-out
CN902
d24
(127/135)
Serial-Load0
TP301
CN902
e24
(128/135)
Serial-Load1
CN902
c1
(3/135)
External-Ref-SYNC-in
C334
47uF
16V
CN902
c21
(108/135)
Video-HIRA-PIN 1
CN901
(2/66)
B1
Chara-Gen-Data-in
S301
1
2
3
4
5
6
CN902
d21
(109/135)
Video-HIRA-PIN 2
CN901
(31/66)
A6
Chara-Gen-CS1-in
470
R484
+3.3V
1SS301-TE85L
D302
3
1
2
1k
R486
1k
R487
TC7SH04FU(T5RSOYJF)
IC305 (1/2)
2
4
TC7SH04FU(T5RSOYJF)
IC305 (2/2)
3
GND
5
VCC
TC7SH04FU(T5RSOYJF)
(1/2)IC308
2
4
TC7SH04FU(T5RSOYJF)
(2/2)IC308
3
GND
5
VCC
TC7SH86FU(T5RSOYJF)
IC323
(1/2)
2
1
4
TC7SH86FU(T5RSOYJF)
IC323 (2/2)
3
GND
5
VCC
CHAR-VR
CHAR-CK
CHAR-HR
CHAR-CK
CHAR-HR
CHAR-VR
ENC-SC-DATA4
ENC-SC-DATA3
ENC-SC-DATA2
ENC-SC-DATA1
ENC-SC-DATA0
ENC-SC-DATA7
ENC-SC-DATA6
ENC-SC-DATA5
SC-CONT-DATA7
SC-CONT-DATA6
SC-CONT-DATA5
SC-CONT-DATA4
SC-CONT-DATA3
SC-CONT-DATA2
SC-CONT-DATA1
SC-CONT-DATA0
BAR_CHR
BAR_BLK
PIX_CHR
PIX_BLK
BAR-CHARA
PIX-CHARA
INT-SC
FILM
27MHz-SC-Fil
for SC-D/A
+
SEQ
DC(Position)
5Vpp
STAIR STEP
-
LEVEL(Interval)
1'st slot => LOW
2'nd slot => HIGH
+:PNP
-:NPN
-:NPN
+:PNP
323