EasyManua.ls Logo

Sony CCU-TX50 - Page 147

Sony CCU-TX50
194 pages
Print Icon
To Next Page IconTo Next Page
To Next Page IconTo Next Page
To Previous Page IconTo Previous Page
To Previous Page IconTo Previous Page
Loading...
4-43 (a) 4-43 (a)
2
3
4
5
1
ABCDEFGH
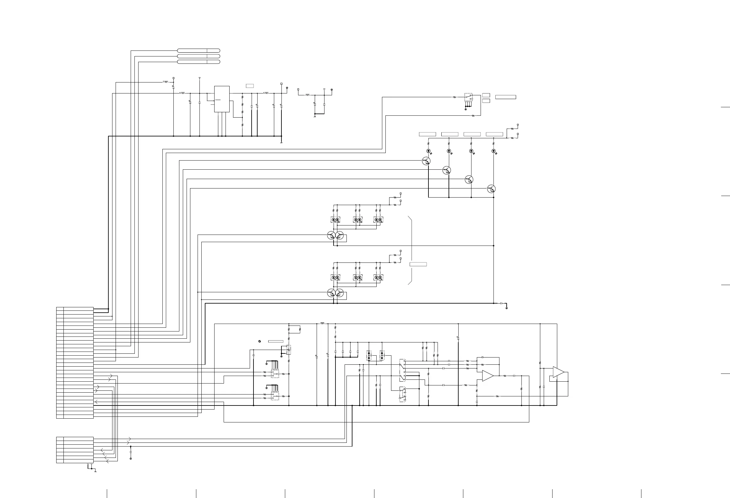
CCU-TX50/V2
SW-1257 (1/2)
SUFFIX: -11
SW-1257 (1/2)
SUFFIX: -11
SW-1257 (1/2)
BOARD NO. 1-865-038-11
CCU-TX50_SW-1257_010_1
100k
R228
0.001uF
C114
0.022uF
C121
330
R221
CL-191HR-CD-T
D102
22
R226
220k
R248
0.022uF
C122
1.5k
R239
0
R224
DA221-TL
D116
1
2
3
47pF
C125
470
R219
0.1uF
C128
100k
R247
10k
R222
22k
R223
1k
R209
DA221-TL
D117
1
2
3
1k
R211
22
R206
330
R214
100
R246
NJM4558V-TE2
(1/2)
IC101
+
5
-
6
7
1k
R210
22
R243
22
R215
470
R208
16V
0.47uF
C127
1k
R212
0.001uF
C103
CL-191G1-C-T
D100
CL-191G1-C-T
D101
GND
2.2k
R244
1k
R216
330
R205
S104
1
2
3
4
5
6
2.2k
R242
2.2uF
C118
2.2uF
NM
C124
1k
R217
330
R220
2.2uF
C119
470
R203
S103
3
1
2
4
7
5
6
8
NJM4558V-TE2
(2/2)
IC101
+
3
-
2
4
1
8
220k
R245
100k
R237
470
R207
16V
100uF
C105
220k
R240
0.1uF
C104
330
R213
10k
R236
100uH
L110
1.5k
R235
330
R204
2.2k
R234
16V
4.7uF
C107
0.001uF
C113
CN2
1
2
3
4
5
6
8
7
9
16V
4.7uF
C111
CL-191HR-CD-T
D103
16V
4.7uF
C109
16V
4.7uF
C108
470
R202
100k
R229
0.1uF
C102
22k
R225
22
R227
220k
R249
2.2k
R238
22k
R241
RM_PANEL_ID
002
IIC_SDA3
002
IIC_SCL3
002
10uH
L111
+3.7V
0.1uF
C112
10uH
L112
GND
+3.3V-1
+3.3V
+3.3V
2.2k
R230
0.1uF
C126
10uH
L113
2.2k
R233
GND
1.5k
R231
100
R232
0.1uF
C115
LT1963ES8#TR
IC100
SHDN
5
IN
8
NC
4
OUT
1
GND1
3
GND2
6
GND3
7
ADJ
2
CL100
0.8
0.8
CL101
CN1
1
2
3
4
5
6
7
8
9
10
11
12
13
14
15
16
17
18
19
20
21
22
23
24
25
26
27
28
29
30
F-GND
F-GND
F-GND
F-GND
F-GND
F-GND
16V
100uF
C106
6.3V
220uF
C110
S101
2
1
3
G1
4567
6.3V
47uF
C120
10k
RV100
1
2
3
45
6.3V
100uF
NM
C117
6.3V
100uF
C116
S100
1
2
3
G1
4567
S102
2
1
3
G1
4567
6.3V
47uF
C123
+5.5V
6.3V
47uF
C129
1k
R250
1k
R251
470
R252
470
R253
0
R254
NM
0
R255
+5.5V
470
R218
R
G
FRDG1211C-TR
D104
12
34
0
R256
NM
+5.5V
0
R257
R
G
FRDG1211C-TR
D105
12
34
R
G
FRDG1211C-TR
D106
12
34
R
G
FRDG1211C-TR
D109
12
34
R
G
FRDG1211C-TR
D107
12
34
+5.5V
0
R259
R
G
FRDG1211C-TR
D108
12
34
0
R258
NM
10uH
L114
VCC-1
VCC-1
VCC-1
DTC123JE-TL
Q100
DTC123JE-TL
Q103
DTC123JE-TL
Q106
DTC123JE-TL
Q102
DTC123JE-TL
Q107
DTC123JE-TL
Q101
DTC123JE-TL
Q105
DTC123JE-TL
Q104
10
R260
16V
470uF
C130
(0-3.1V)
IIC_SCL3
24
R
O
(D2904,30P,AN,Lower)
0
FP-INCOM-R(Y)-if
CAM POWER
5
25
*INCOM-PRIV/PROD-in
P
N
CAM-POWER-LED-out
0
FP-INCOM-R(X)-if
AT
26
PROD
I
0
1
AVP
27
ENG
FP-PGM-(X)-if
G
1
RM-PANEL-ID
ECM
28
FP-PGM-(Y)-if
0
E
PRIV
29
16
*PGM-CTL-ON/OFF-in
O
MIC OFF
30
OPEN
RED---TALLY-PANEL-if
18
*MIC-CTL-ON/OFF-in
MB
GND
10
MAIN POWER SW
3
CABLE-SHORT-LED-out
AT
5
FP-INCOM-T(X)-if
GREEN-TALLY-PANEL-if
CABLE-OPEN-LED-out
17
AT
4
FP-INCOM-T(Y)-if
CARBON
XLR5
FP-INCOM-R(X)-if
R/G TALLY
7
15
DYNAMIC
1
2
PANEL-GND
20
13
3
CCU-MAIN-POWER-SW(H)
*INCOM-PRIV/ENG-in
1
1
PANEL_+3.7V
6
MIC ON
4
From/To MB
FP-PGM-(X)-if
11
1
2
PGM
Front-Panel Incom
FP-INCOM-R(Y)-if
9
14
GND
N
FP-INCOM-T(X)-if
INCOM LEVEL
12
MAIN-POWER-LED-out
CABLE OPEN
19
G
P
RV1:
FP-INCOM-LEVEL-VR
CABLE SHORT
8
(Hirose-7P,ST,Surface)
V
F
FP-PGM-(Y)-if
21
ON
R
11
22
OFF
P
M
1
+12V-AU
PANEL-GND
(6.875)
23
D
1
F
GND
MAIN POWER
CCU-MAIN-POWER-SW(C)
PANEL_+3.7V
PANEL-GND
+5.5V
+5.5V
IIC_SDA3
+3.3V

Other manuals for Sony CCU-TX50

Related product manuals