EasyManua.ls Logo

Sony CDX-R5515X - Page 8

Sony CDX-R5515X
64 pages
Print Icon
To Next Page IconTo Next Page
To Next Page IconTo Next Page
To Previous Page IconTo Previous Page
To Previous Page IconTo Previous Page
Loading...
8
CDX-R5515X/R5610/R6550
• CDX-R5515X
L
R
BUS AUDIO IN
AUDIO OUT
FRONT
AUDIO OUT
REAR
*
2
BUS
CONTROL IN
REMOTE
IN
2
4
5
6
7
1
3
AMP REM
Max. supply current 0.3 A
Courant max. fourni 0,3 A
Fuse (10 A)
Fusible (10 A)
Blue/white striped
Ray
é bleu/blanc
ANT REM
2
*
1
Red
Rouge
Ye l l o w
Jaune
Black
Noir
Blue
Bleu
White
Blanc
Green
Ve rt
Purple
Mauve
White/black striped
Rayé blanc/noir
Gray/black striped
Rayé gris/noir
Green/black striped
Rayé vert/noir
Gray
Gris
Left
Gauche
Right
Droit
Left
Gauche
Right
Droit
*
1
RCA pin cord (not supplied)
*
2
AUDIO OUT can be switched SUB or
REAR. For details, see the Operating
Instructions manual.
*
3
Insert with the cord upwards.
*
1
Cordon à broche RCA (non fourni)
*
2
AUDIO OUT peut être commuté sur SUB
ou REAR. Pour obtenir plus de détails,
reportez-v
ous au mode d’emploi.
*
3
Insérez avec le câble vers le haut.
Purple/black striped
Rayé mauve/noir
Remarques sur les câbles de commande et d’alimentation
Le câble de commande d’antenne électrique (bleu) fournit une
alimentation de + 12 V CC lorsque vous mettez la radio sous
tension.
Lorsque votre voiture est équipée d’une antenne FM/AM
intégrée dans la vitre arrière/latérale, raccordez le câble de
commande d’antenne (bleu) ou l’entrée d’alimentation des
accessoires (rouge) à la borne d’alimentation de l’amplifi cateur
d’antenne existant. Pour plus de détails, consultez votre
détaillant.
Une antenne électrique sans boîtier de relais ne peut pas être
utilisée avec cet appareil.
Raccordement pour la conservation de la mémoire
Lorsque le câble d’entrée d’alimentation jaune est raccordé, le
circuit de la mémoire est alimenté en permanence même si la clé
de contact est sur la position d’arrêt.
Remarques sur le raccordement des haut-parleurs
Avant de raccorder les haut-parleurs, mettez l’appareil hors
tension.
Utilisez des haut-parleurs ayant une impédance de 4 à 8 ohms
avec une capacité électrique adéquate pour éviter de les
endommager.
Ne raccordez pas les bornes du système de haut-parleurs au
châssis de la voiture et ne raccordez pas les bornes des haut-
parleurs droit à celles du haut-parleur gauche.
Ne raccordez pas le câble de mise à la masse de cet appareil
à la borne négative (–) du haut-parleur.
• N’essayez pas de raccorder les haut-parleurs en parallèle.
Raccordez uniquement des haut-parleurs passifs. Le
raccordement de haut-parleurs actifs (avec amplifi cateurs
intégrés) aux bornes des haut-parleurs peut endommager
l’appareil.
Pour éviter tout problème de fonctionnement, n’utilisez pas les
câbles des haut-parleurs intégrés installés dans votre voiture si
l’appareil partage un câble négatif commun (–) pour les haut-
parleurs droit et gauche.
Ne raccordez pas entre eux les cordons des haut-parleurs de
l’appareil.
Remarque sur le raccordement
Si les haut-parleurs et l’amplifi cateur ne sont pas raccordés
correctement, le message « FAILURE » s’affi che. Dans ce cas,
assurez-vous que les haut-parleurs et l’amplifi cateur sont bien
raccordés.
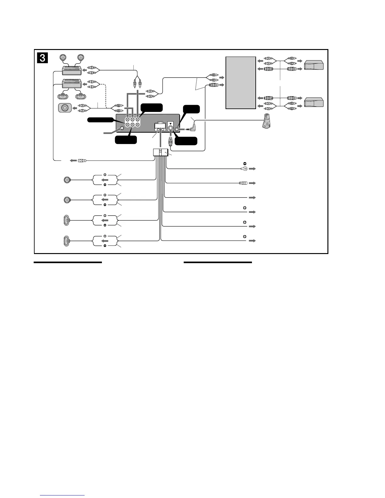
Notes on the control and power supply leads
The power antenna control lead (blue) supplies +12 V DC
when you turn on the tuner.
When your car has built-in FM/AM antenna in the rear/side
glass, connect the power antenna control lead (blue) or the
accessory power input lead (red) to the power terminal of the
existing antenna booster. For details, consult your dealer.
A power antenna without a relay box cannot be used with this
unit.
Memory hold connection
When the yellow power input lead is connected, power will
always be supplied to the memory circuit even when the ignition
switch is turned off.
Notes on speaker connection
Before connecting the speakers, turn the unit off.
Use speakers with an impedance of 4 to 8 ohms, and with
adequate power handling capacities to avoid its damage.
Do not connect the speaker terminals to the car chassis, or
connect the terminals of the right speakers with those of the
left speaker.
Do not connect the ground lead of this unit to the negative (–)
terminal of the speaker.
Do not attempt to connect the speakers in parallel.
Connect only passive speakers. Connecting active speakers
(with built-in amplifi ers) to the speaker terminals may damage
the unit.
To avoid a malfunction, do not use the built-in speaker leads
installed in your car if the unit shares a common negative (–)
lead for the right and left speakers.
Do not connect the unit’s speaker leads to each other.
Note on connection
If speaker and amplifi er are not connected correctly, “FAILURE”
appears in the display. In this case, make sure the speaker and
amplifi er are connected correctly.
*
1
Source selector
(not supplied)
Sélecteur de source
(non fourni)
XA-C30
Supplied with the CD/MD changer
Fourni avec le changeur de CD/MD
*
3
Max. supply current 0.1 A
Courant max. fourni 0,1 A
ILLUMINATION
Light blue
Bleu ciel
Orange/white striped
Rayé orange/blanc
AT T
from car antenna
à partir de l’antenne de la voiture
Supplied with XA-C30
Fourni avec le XA-C30
Schéma de raccordement (3)
1
À un point métallique de la voiture
Branchez d’abord le fi l de masse noir et, ensuite, les fi ls
d’entrée d’alimentation rayé orange/blanc, jaune, et rouge.
2
Vers le câble de commande d’antenne
électrique ou le câble d’alimentation de
l’amplifi cateur d’antenne
Remarques
Il n’est pas nécessaire de raccorder ce câble s’il n'y a pas
d’antenne électrique ni d’amplifi cateur d’antenne, ou avec
une antenne télescopique manuelle.
Si votre voiture est équipée d’une antenne FM/AM
intégrée dans la vitre arrière/latérale, voir « Remarques
sur les câbles de commande et d’alimentation ».
3
Au niveau de AMP REMOTE IN de
l’amplifi cateur de puissance en option
Ce raccordement s’applique uniquement aux amplifi cateurs.
Le branchement de tout autre système risque
d’endommager l’appareil.
4
Vers le cordon de liaison d’un téléphone de
voiture
5
Vers le connecteur du signal d’éclairage de
la voiture
Raccordez d’abord le fi l de masse noir à un point métallique
du véhicule.
6
À la borne +12 V qui est alimentée quand la
clé de contact est sur la position accessoires
Remarques
S’il n’y a pas de position accessoires, raccordez la borne
d’alimentation (batterie) +12 V qui est alimentée en
permanence. Raccordez d’abord le câble de mise à la
masse noir à un point métallique du véhicule.
Si votre voiture est équipée d’une antenne FM/AM
intégrée dans la vitre arrière/latérale, voir « Remarques
sur les câbles de commande et d’alimentation ».
7
À la borne +12 V qui est alimentée en
permanence
Raccordez d’abord le câble de mise à la masse noir à un
point métallique du véhicule.
Connection diagram (3)
1
To a metal surface of the car
First connect the black ground lead, then connect the
orange/white striped, yellow, and red power input leads.
2
To the power antenna control lead or power
supply lead of antenna booster amplifi er
Notes
It is not necessary to connect this lead if there is no power
antenna or antenna booster, or with a manually-operated
telescopic antenna.
When your car has a built-in FM/AM antenna in the rear/
side glass, see “Notes on the control and power supply
leads.
3
To AMP REMOTE IN of an optional power
amplifi er
This connection is only for amplifi ers. Connecting any other
system may damage the unit.
4
To the interface cable of a car telephone
5
To a car’s illumination signal
Be sure to connect the black ground lead to a metal surface
of the car fi rst.
6
To the +12 V power terminal which is
energized in the accessory position of the
ignition key switch
Notes
If there is no accessory position, connect to the +12 V
power (battery) terminal which is energized at all times.
Be sure to connect the black ground lead to a metal
surface of the car fi rst.
When your car has a built-in FM/AM antenna in the rear/
side glass, see “Notes on the control and power supply
leads.
7
To the +12 V power terminal which is
energized at all times
Be sure to connect the black ground lead to a metal surface
of the car fi rst.

Related product manuals