EasyManua.ls Logo

Sony VGN-UX90PS - Chapter 3. Frame Harness Diagram; VGN-UX Series

Sony VGN-UX90PS
22 pages
Print Icon
To Next Page IconTo Next Page
To Next Page IconTo Next Page
To Previous Page IconTo Previous Page
To Previous Page IconTo Previous Page
Loading...
3-1
Sony Confidential
VGN-UX50/UX70/UX90PS/UX90S (J)
VGN-UX180P (AM)
VGN-UX17C/UX17GP/UX17LP/UX17TP/UX18C (AO)
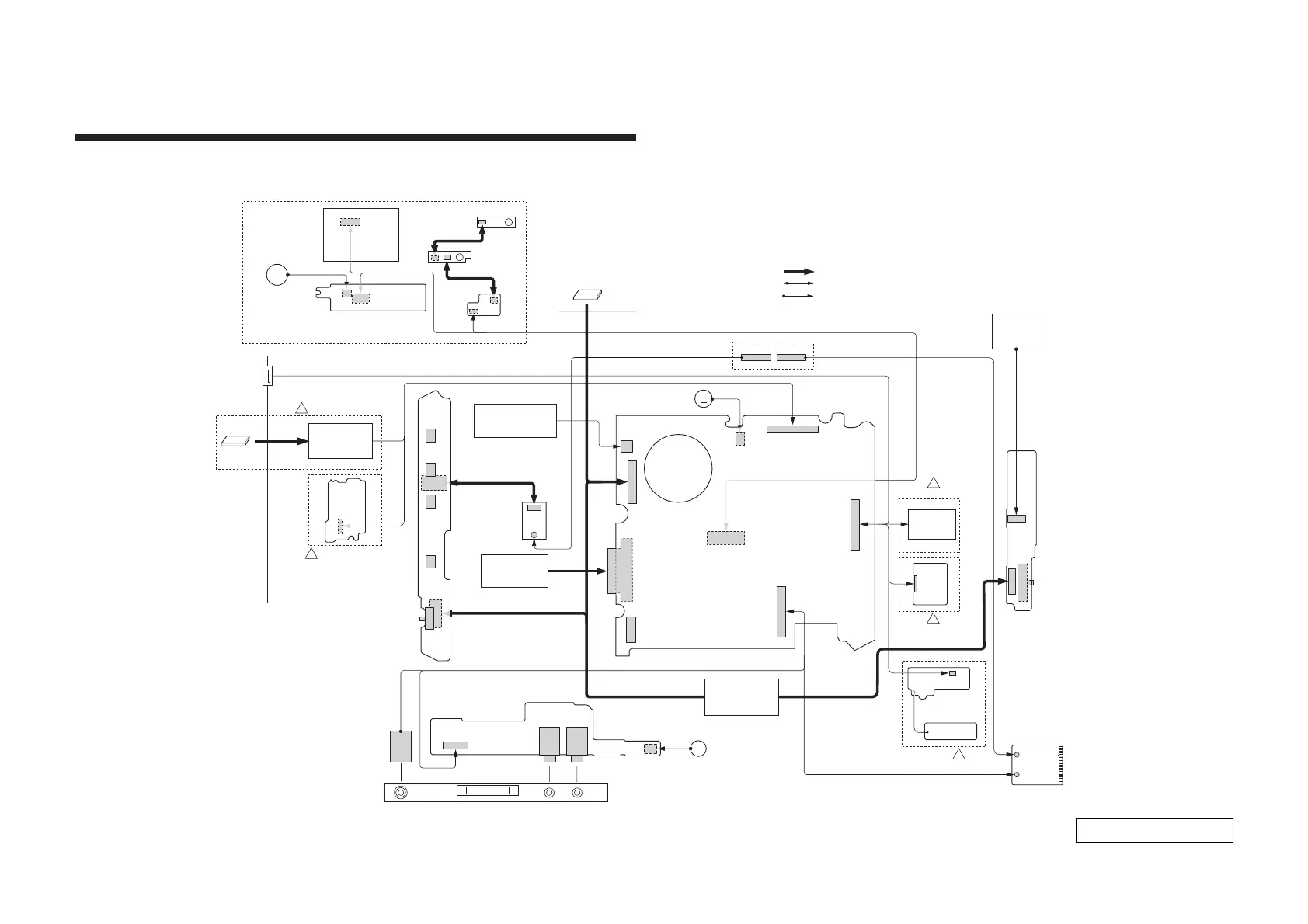
CHAPTER 3.
FRAME HARNESS DIAGRAM
IFX-447 BOARD
SIDE A
LCD
SWX-224 BOARD
SIDE B
SWX-225 BOARD
SIDE A
ANL-69 BOARD
SIDE A
MBX-150 BOARD
SIDE B
WIRELESS
LAN CARD
HDD
BLUE
TOOTH
MODULE
M
Bottom
Top
CF CARD
CONNECTOR
Left side
LITHIUM ION
BATTERY
PACK
LITHIUM
RECHARGEABLE
BATTERY
LCD unit
STICK
POINTER
Docking Connector
2
[MA]
2
[MA]
MEMORY
STICK
CF CARD
CN5800
CN6360
CN6260
CN6300
CN6000
CN7300
CN7310
CN3000
CN5030
CN3400
CN3200
CN3100
CN60
CN3500
CN5500
CN4800
CN5701
CN5700
S5702
CN5890
DC_IN
DC
FAN
HEADPHONE
MIC IN
INTERNAL
MIC
S5802
S5803
S5801
S5800
S5804
KEY BOARD
No-WAN Model
WAN Model
WWAN
UNIT
2
[MA]
1seg Tuner Model only
2
[MA]
F-memory Model
2
[MA]
No F-memory Model
SSD
ANT
MDL-24
BOARD
ANTENNA
CAMERA MODULE
USB
SPEAKER
Harness (with connectors on both ends)
Harness (soldering on either end)
From board to connector (direct connection)
3-1. VGN-UX Series

Related product manuals