EasyManua.ls Logo

Spirax Sarco LP30 - Page 14

Spirax Sarco LP30
20 pages
Print Icon
To Next Page IconTo Next Page
To Next Page IconTo Next Page
To Previous Page IconTo Previous Page
To Previous Page IconTo Previous Page
Loading...
IM-P402-44 AB Issue 15
14
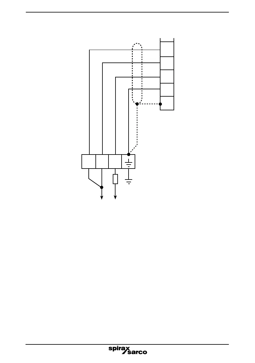
Fig. 10 Standard version
Comparator tip
* Internal resistor
Black
Black
Red
Yellow
Screen
*
Internal link
Low alarm tip
LP30 connector
Ensure that resistance from
the probe body to boiler shell
is less than 1 .
LC3050 controller
50
51
52
53
54

Related product manuals