EasyManua.ls Logo

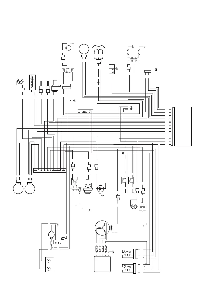
Suzuki DF15A - WIRING DIAGRAM DF9.9 BTH;15 ATH;20 ATH (POWER TILT MODEL)

Suzuki DF15A
71 pages
Print Icon
To Next Page IconTo Next Page
To Next Page IconTo Next Page
To Previous Page IconTo Previous Page
To Previous Page IconTo Previous Page
Loading...
DF9.9BTH/15ATH/20ATH (POWER TILT MODEL)
HI
LO
WIRE COLOR
B..........
Br........
Gr........
Lg.......
Lbl.......
O.........
P..........
R..........
W.........
Y..........
Black
Brown
Gray
Light green
Light blue
Orange
Pink
Red
White
Yellow
B/Br......
B/O.......
B/R.......
B/W......
B/Y.......
BI/O......
BI/R......
BI/Y......
Br/Bl.....
O/B......
Black with Brown tracer
Black with Orange tracer
Black with Red tracer
Black with White tracer
Black with Yellow tracer
Blue with Orange tracer
Blue with Red tracer
Blue with Yellow tracer
Brown with Blue tracer
Orange with Black tracer
P/B......
R/B.......
Y/B.......
Y/Bl.......
Y/G......
Y/R.......
Y/W......
W/B.....
W/R.....
Pink with Black tracer
Red with Black tracer
Yellow with Black tracer
Yellow with Blue tracer
Yellow with Green tracer
Yellow with Red tracer
Yellow with White tracer
White with Black tracer
White with Red tracer
MAP
SENSOR
THROTTLE
SENSOR
START SWITCH
PUSH START
M
W
R
B
B
Bl/R
W/R
Br
R
Br
B
P
Y
Y
Y
W
Y
Y
Y
W
W W
RR
B
B
B
Br
Y/G
B
Y/W
B
Gr
Y/R
Y
B
O
Bl/Y
B/W
B/Y
B/R
P
Lbl
R
B
B
Lg
Gr
O/B
Gr
B/Br
B
Y/Bl
Gr
B
B/W
B
B/W
Lbl
UPDN
W/R
P
Lbl
R
P
Gr
W/B
Y/B
P/B
Y/W
B/O
W
R/B
P
Bl/O
Gr
B
R
Br/Bl
W
Lg
W/B
O/B
B/Br
Y/Bl
B
B/W
B/Y
B/R
Bl/Y
O
Y/R
Y
Y/B
P/B
R
R
W
R
RR
R
R
B
B
Y/W
Br
R
R
B
B
B/O
Gr
P
B/W
R/B
B
R/B
B
Bl/O
RBGrR
CAUTION
LAMP
MAGNETO
CKP SENSOR
FUSE 10A
FUSE 30A
CYLINDER TEMP
SENSOR
ENGINE CONTROL
MODULE
SDS
TACHOMETER
SIGNAL
IGNITION COIL
#1
#2
RECTIFIER &
REGULATOR
BATTERY
STARTING
MOTOR
MAIN
RELAY
STARTER
RELAY
NEUTRAL SWITCH
N ON
F.R OFF
FUEL PUMP
IAT SENSOR
IAC VALVE
FUEL INJECTOR
#1
#2
CMP SENSOR
PT
RELAY
PT MOTOR
PT SWITCH
Emergency stop switch: Lock plate IN RUN
Lock plate OUT STOP
Engine stop switch: Button pushed STOP
EMERGENCY STOP & ENGINE STOP SWITCH
M
Br
B
Br
Br
OIL PRESSURE SWITCH
Br/Bl
R
B
R
R

Related product manuals