EasyManua.ls Logo

Symphonic DWT1304 - Block Diagrams

Symphonic DWT1304
58 pages
Print Icon
To Next Page IconTo Next Page
To Next Page IconTo Next Page
To Previous Page IconTo Previous Page
To Previous Page IconTo Previous Page
Loading...
1-1
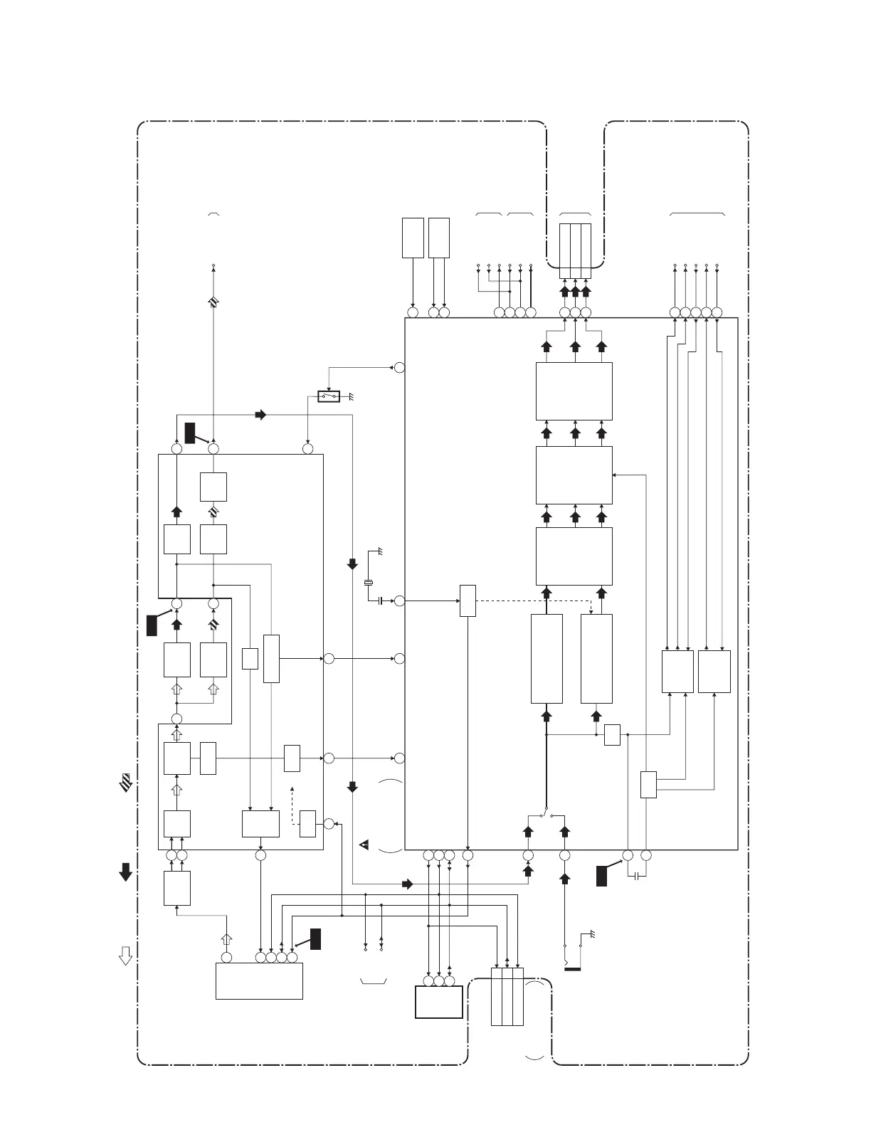
BLOCK DIAGRAMS
IF/Video/System Control Block Diagram
L2200XBLIF
58
73 75
16
63
56
32
SCL
CF31
CF32
VCO F/B
Q31
AFT AGC-IN EXT-H
PROTECT-2
PROTECT-1
PROTECT-3
P-ON-H
SDA
TUNER
LINE
TO
CRT/H.V. BLOCK
WH301A
TO
CRT/H.V. BLOCK
WH301B
BLUE5
GREEN4
RED3
IC111
IC31 (IF SIGNAL PROCESS)
REMOTE
SENSOR
KEY
SWITCH
CHROMINANCE
PROCESS
CIRCUIT
LUMINANCE
PROCESS
CIRCUIT
H-SYNC
PROCESS
CIRCUIT
V-SYNC
PROCESS
CIRCUIT
VCXO
OSD
RGB MATRIX
/COLOR CONT
OSD SW
/CONTRAST
/BRIGHTNESS
RGB DRIVE
/CUT OFF
/H.V. BLK
LPF
14
11
53
46
45
38
37
ACL
H-DRIVE
FBP
V-DRIVE
V-RAMP-F/B
TO
AUDIO/POWER
CONTROL BLOCK
TO
POWER SUPPLY BLOCK
TO
CRT/H.V. BLOCK
PROTECT-2
PROTECT-1
PROTECT-3
P-ON-H
KEY-IN2
KEY-IN1
RCV-IN
RCV101
JK701
VIDEO-IN
24
X301
3.58MHz
SAW
FILTER
VIF
AMP
VIDEO
DET
VCO
4.5MHz
FILTER
LPF
IF AGC DET
EQ
AMP
RF
AGC
AMP
AFT
4.5MHz
TRAP
FM
DET
AF
AMP
16
11 13 18
6
17
4
2
7
1
9
TU1
SF1
IF
AGC
SDA
SCL
EXT.CLK
1
11
5
4
8
IC151
(MEMORY)
SCL
6
SDA
5
14
26
TU-AUDIO
52
51
50
MAIN CBA
VIDEO SIGNALRF/IF SIGNAL
AUDIO SIGNAL
TV MICON/VIDEO
/AUDIO/CHROMA
/DEFLECTION
67
68
76
79
69
66
70
WF16
WF1
WF6
SCL
SDA
TO
AUDIO/POWER
CONTROL BLOCK
WF2
PROTECT-2
PROTECT-1
SDA 4
I2C-OPEN 2
SCL 5
CN301(NO CONNECTION)
CN301 is used for
adjustment at factory
7
CS
72 I2C-OPEN

Related product manuals