EasyManua.ls Logo

Tamarack Technologies TC1000 - TC1000 Wiring; Wiring Preparation and Safety; Wiring Diagrams for Single and Multiple TCs

Tamarack Technologies TC1000
4 pages
Print Icon
To Next Page IconTo Next Page
To Next Page IconTo Next Page
To Previous Page IconTo Previous Page
To Previous Page IconTo Previous Page
Loading...
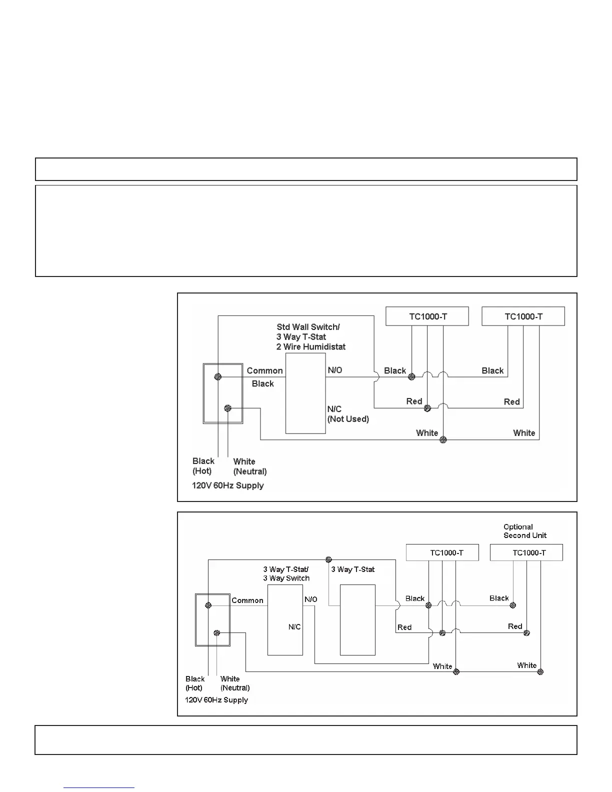
Wiring
I
mportant - Wiring the TC is different than a normal ON/OFF fan. The TC damper is motorized and
requires a constant source of power; power to open and power to close. The TC1000-T comes with a wall
mounted, line voltage thermostat. This thermostat is surface mounted and should be positioned at eye
level. The TC1000-H comes with a SPST wall switch that is mounted in a standard single gang electrical
box. A 3-wire will need to be run between the control point and the TC regardless of the model.
Please follow the instructions carefully. It is recommended that the wiring of the TC be done by
a licensed electrician in accordance with local code requirements.
Be sure to turn off power before wiring the TC Ventilation Fan
Be sure to tighten the strain relief prior to replacing the baseplate.
Please note that if the TC1000 is installed in an enclosure
with a spa or hot tub or pool, a humidistat (optional item)
as well as a thermostat must be installed.
We strongly recommend a non-chlorine based
chemical for over the water applications.
Single and
Multiple TC’s
with Single
Control
Single and
Multiple TC’s
with Dual
Control

Other manuals for Tamarack Technologies TC1000

Related product manuals