EasyManua.ls Logo

TCL 32D1281 - Page 27

TCL 32D1281
32 pages
Print Icon
To Next Page IconTo Next Page
To Next Page IconTo Next Page
To Previous Page IconTo Previous Page
To Previous Page IconTo Previous Page
Loading...
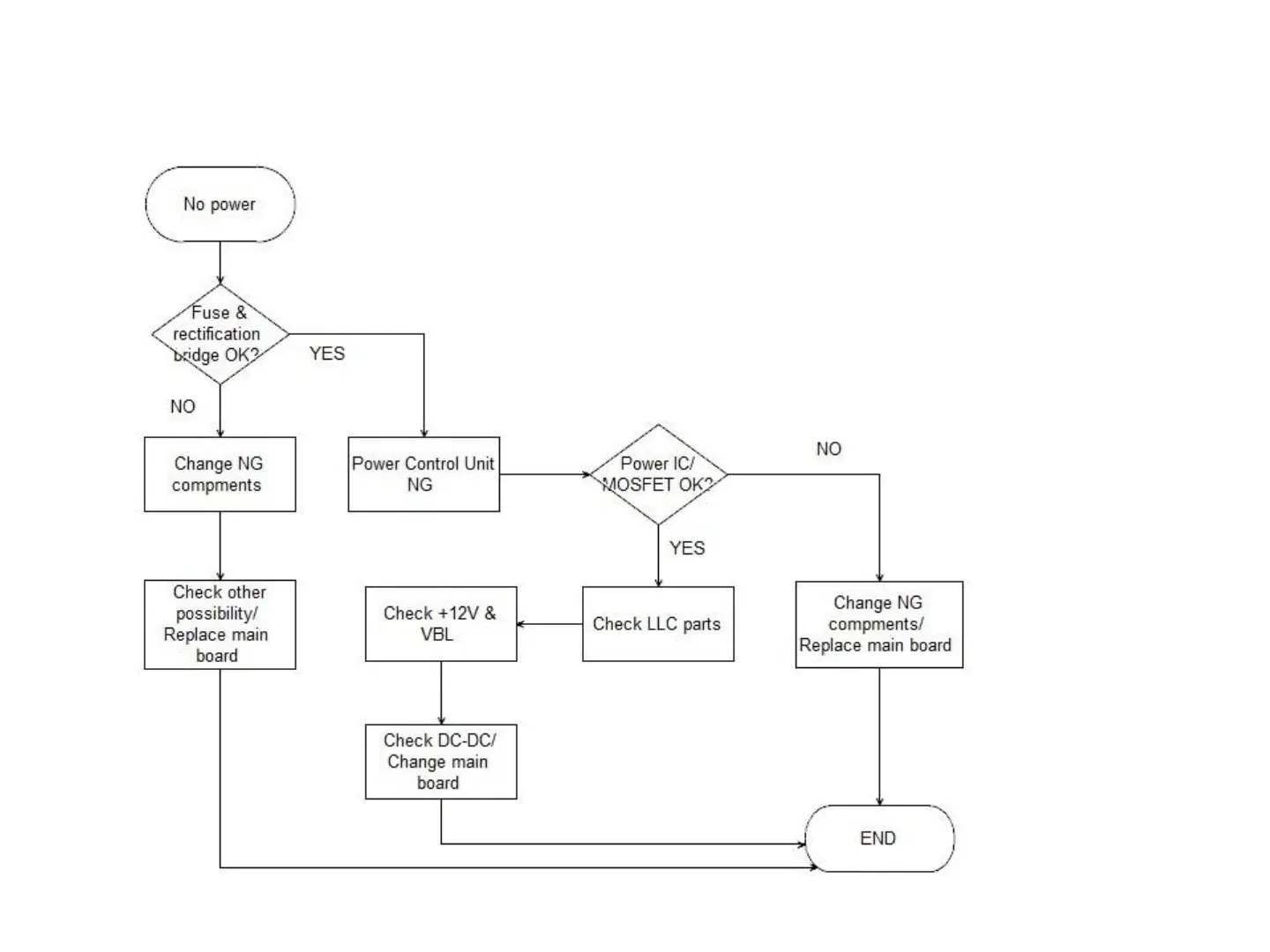
1.No power
No power LED, RC or Key can not turn on TV. Power LED no light/no change.

Related product manuals