EasyManua.ls Logo

TCL 32D1281 - Page 29

TCL 32D1281
32 pages
Print Icon
To Next Page IconTo Next Page
To Next Page IconTo Next Page
To Previous Page IconTo Previous Page
To Previous Page IconTo Previous Page
Loading...
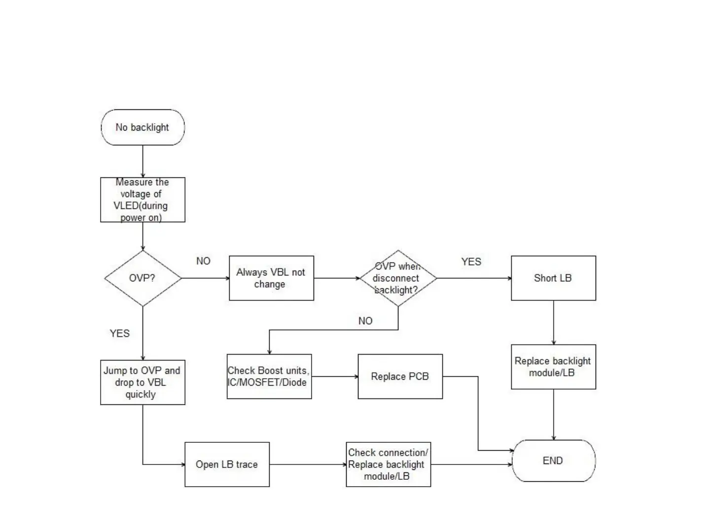
3.No back light
Power LED logic OK, sound OK, but no picture(Different from No Display).

Related product manuals