EasyManua.ls Logo

Technics SB-EH760 - Page 40

Technics SB-EH760
67 pages
Print Icon
To Next Page IconTo Next Page
To Next Page IconTo Next Page
To Previous Page IconTo Previous Page
To Previous Page IconTo Previous Page
Loading...
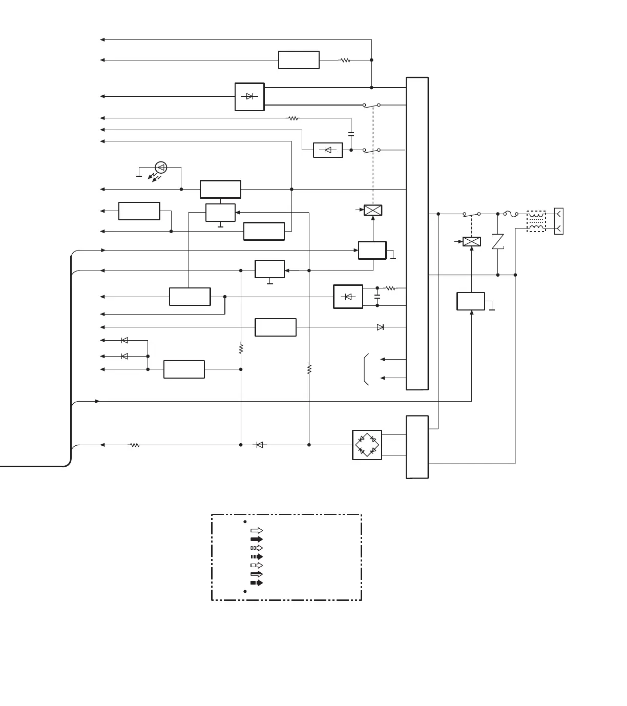
POWER TRANSFORMER
F1
AC IN
L701
T701
D702,704,
752,754,755
Q709
Q707
+B4
+B5
-B3
Q702,705
Z701RLY702
Q791
POWER
TRANSFORMER
T702
D741~744
RL701
-B1
-B2
Q703,704
+B8 D701,703,
751,753
Q706
Q701
+B1
Q723
+B2
Q711,725
D717~720
+B6
D705
-VP
FL1
FL2
FL DISPLAY
(FL901)
Q708
+B3
POWER
SYNC
/ECHO
Q726
+B7
+B9
+B10
D902
D901
AC IN
D956
(TRI-AMPLIFIER)
D746
REGULATOR
REGULATOR
REGULATOR
REGULATOR
SWITCH-
ING
SWITCH-
ING
REGULATOR
REGULATOR
REGULATOR
RELAY
DRIVE
RELAY
DRIVE
+B11
+B11
+B7
NOTES : SIGNAL LINE
: FM SIGNAL
: AM SIGNAL
: FM OSC SIGNAL
: AM OSC SIGNAL
: SOURCE SIGNAL
: CENTER SP. DRIVE SIGNAL
: SURROUND SP. DRIVE SIGNAL
()
indicates pin No. Right channel.

Related product manuals