EasyManua.ls Logo

Technics SC-EH760 - Page 65

Technics SC-EH760
67 pages
Print Icon
To Next Page IconTo Next Page
To Next Page IconTo Next Page
To Previous Page IconTo Previous Page
To Previous Page IconTo Previous Page
Loading...
1 2 3 4 5 6 7 8 9 10
20 19 18 17 16 15 14 13 12 11
XIN
CE
DI
CL
DO
B01
B02
B03
B04
I01 IF IN
I02
AM IN
FM IN
V
DD
PD
AIN
A OUT
Vss
X OUT
10K
0.047
100K
5 ~12P
1000P
A
B
C
D
0.58
H
390
220
27K
100P0.01
560
1K
4.7
DZS5.1B
10K
27P~ 33P
27P
7.2MHz
22K~100K
100
1000P
1000P
10K
1K
3.3K
10K
1K
1K
1K
470
ABCD
22
5.6K
0.01
A
B
C
D
E
F
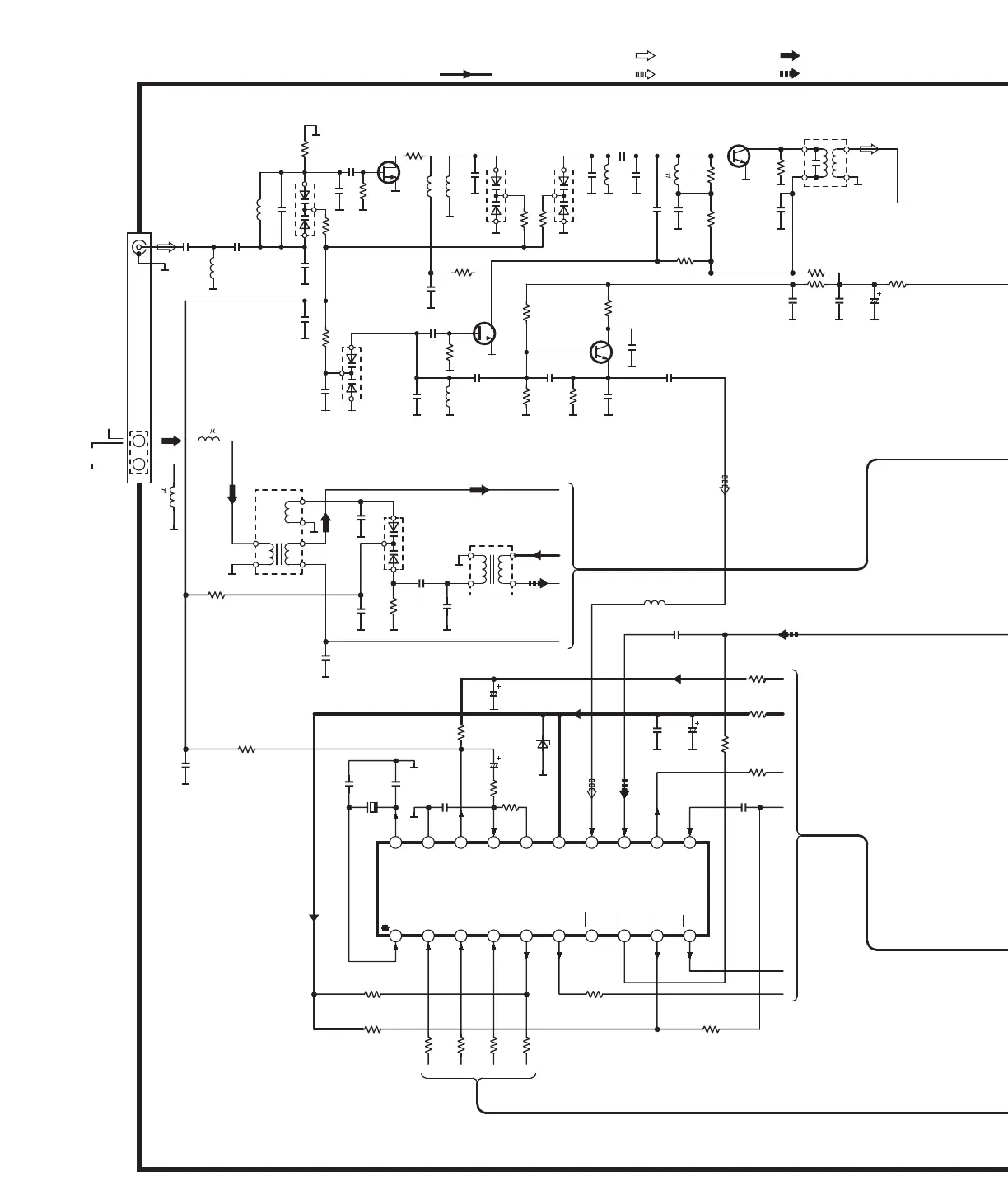
LC72131M
PLL FREQUENCY
SYNTHESIZER
AM ANT
EXT
LOOP
FM ANT
(75 )
SCHEMATIC DIAGRAM-8
100
0.01
100
2SC2413
BUFFER AMP
2SK360
FM OSC
2SK360
RF AMP
22P 15P
22P0.022
2.7K47P
33K
100K
2P
8P
10K 10K
33K
33K
100K
0.022
100
27P
2P
4P
10K
220
0.022
0.022
150
5P
18P
27P
2SC2059
FM MIXER
0.47 H
0.47 H
10P ~ 33P
330P ~
580P
1P ~ 5P
680 ~
2.2K
0 ~ 220
1 H
820K ~ 2.2M
0.022
680
1000P
330
1P ~ 5P
6P ~ 10P
6 ~ 220
5P
5P ~ 12P
0~5P
100K
Z120 TUNER UNIT(RAN0005EM)
:POSITIVE VOLTAGE LINE
:FM SIGNAL LINE
:FM OSC SIGNAL LINE
:AM SIGNAL LINE
:AM OSC SIGNAL LINE

Related product manuals