EasyManua.ls Logo

Technics SL-P222A - Page 45

Technics SL-P222A
47 pages
Print Icon
To Next Page IconTo Next Page
To Next Page IconTo Next Page
To Previous Page IconTo Previous Page
To Previous Page IconTo Previous Page
Loading...
SL-P222A
gw
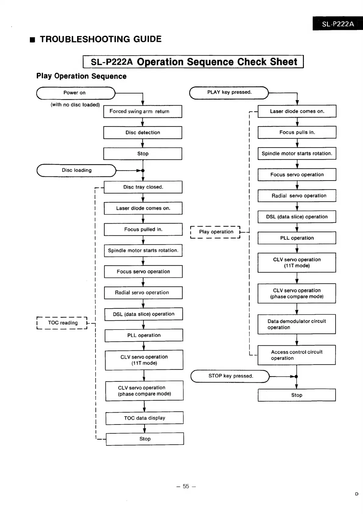
TROUBLESHOOTING
GUIDE
SL-P222A
Operation
Sequence
Check
Sheet
Play
Operation
Sequence
(with
no
disc
loaded)
Forced
swing
arm
return
Laser
diode
comes
on.
Disc
detection
Focus
pulls
in.
vl
1%)
<
|
no]
®
|
+h)
5
|
>
|
J
SS
SSS
SSeS
ee
Sea
ee
a
ea
Spindle
motor
starts
rotation.
Disc
loading
a
Disc
tray
closed.
Focus
servo
operation
Radial
servo
operation
Laser
diode
comes
on.
DSL
(data
slice)
operation
Focus
pulled
in.
i
4
PLL
operation
Spindle
motor
starts
rotation.
CLV
servo
operation
(11T
mode)
CLV
servo
operation
(phase
compare
mode)
Focus
servo
operation
!
I
|
|
|
I
|
!
|
|
|
|
|
|
{
Radial
servo
operation
|
|
|
DSL
(data
slice)
operation
ep
Mice
gO
7
1
TOC
reading
+
Data
demodulator
circuit
A
pa
operation
CLV
servo
operation
(11T
mode)
PLL
operation
Access
control
circuit
operation
|
|
I
|
|
|
|
|
STOP
key
pressed.
|
CLV
servo
operation
I
|
I
|
|
|
I
I
=
TOC
data
display
2355
=

Related product manuals