EasyManua.ls Logo

Technics SL-PJ37A - Troubleshooting Guide

Technics SL-PJ37A
36 pages
Print Icon
To Next Page IconTo Next Page
To Next Page IconTo Next Page
To Previous Page IconTo Previous Page
To Previous Page IconTo Previous Page
Loading...
L-PJ37A
¥
=
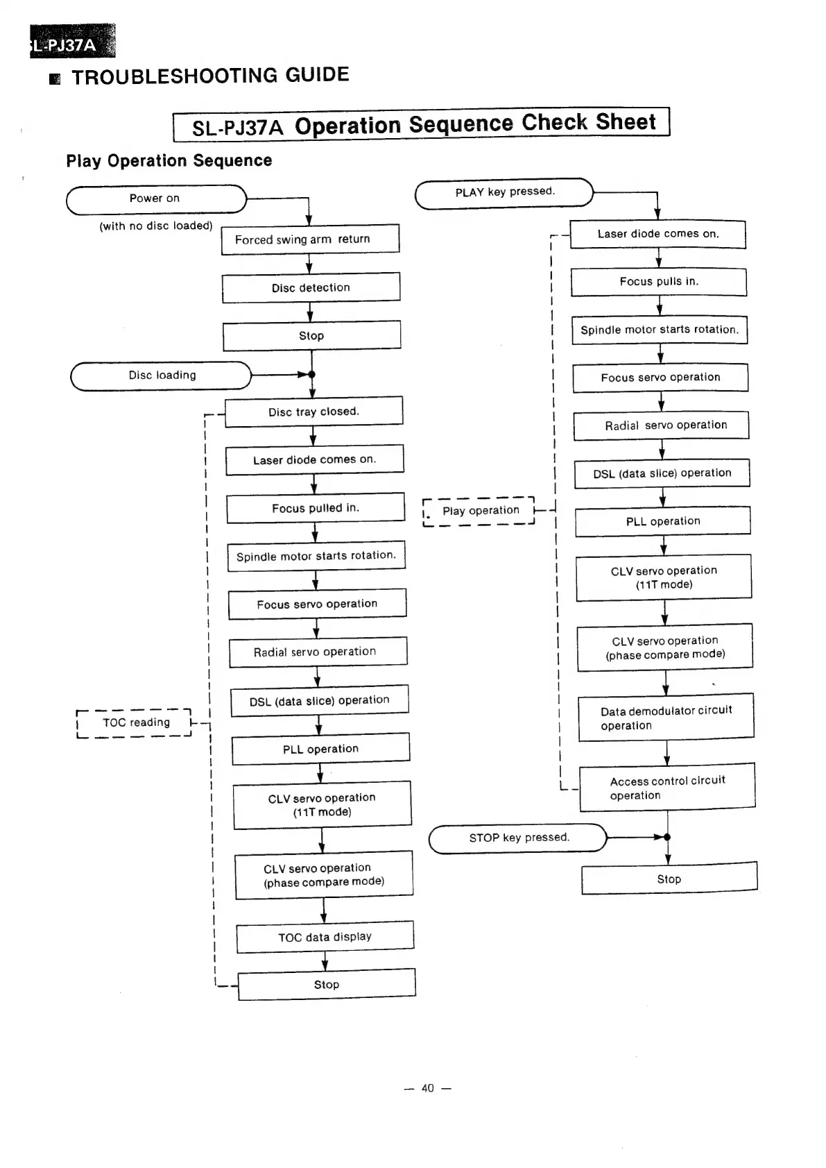
TROUBLESHOOTING
GUIDE
SL-PJ37A
Operation
Sequence
Check
Sheet
Play
Operation
Sequence
(with
no
disc
loaded)
PLL
operation
i
|
Disc
detection
Focus
pulls
in.
|
|
[Stop
|
Spindle
motor
starts
rotation.
|
|
isc
loadin
|
Disc
tray
closed.
\
|
Radial
servo
operation
|
|
!
!
|
DSL
(data
slice)
operation
|
,
BAe
ee
a0
|
|
Focus
pulled
in.
;,
Play
operation
-|
1
wee
ee
|
PLL
operation
|
|
|
Spindle
motor
starts
rotation.
|
|
CLV
servo
operation
|
|
(11T
mode)
|
!
|
{
|
|
Radial
servo
operation
|
CLV
servo
operation
\
|
(phase
compare
mode)
|
!
|
Poe
eee,
aa
4
|
DSL
(data
slice)
operation
|
|
TOC
reading
|
Data
demodulator
circuit
ee
a
|
operation
[PiLepertion
|
!
|
|
Access
control
circuit
operation
STOP
key
pressed.
CLV
servo
operation
(11T
mode)
|
|
|
|
|
|
|
|
|
|
|
CLV
servo
operation
|
|
\
|
TOC
data
display
I
|
\
40S

Related product manuals