EasyManua.ls Logo

Technics SX-KN6500 - Page 108

Technics SX-KN6500
140 pages
Print Icon
To Next Page IconTo Next Page
To Next Page IconTo Next Page
To Previous Page IconTo Previous Page
To Previous Page IconTo Previous Page
Loading...
1
14
13
12
11
9
8
7
6
5
4
3
2
10
15
16
17
CN31
15
2
3
4
5
7
8
9
10
11
12
13
14
6
1
CN32
15
2
3
4
5
7
8
9
10
11
12
13
14
6
1
CN33
16
15
2
3
4
5
7
8
9
10
11
12
13
14
6
1
CN34
16
18
17
19
+5D
YD
LP
XCK
DISP
E
E
VD0
VD1
VD2
VD3
VDD
VD4
VD5
VD6
VD7
+5D
VSS
VD
LP
DISP
VSS
D0
D1
D2
D3
VDD
D4
D5
D6
XCK
D7
VSS
VCON
VSS
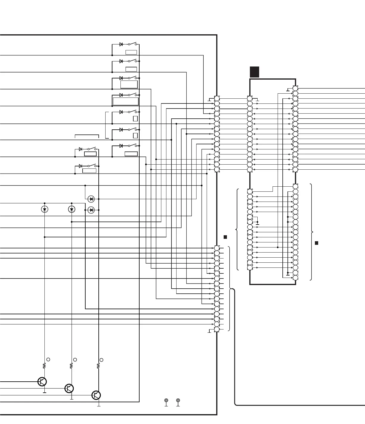
CNB CIRCUIT
H
D7,D8,D15,D16,D23,D24,D70-D78 MA165TA5
D126-D128 LN282RPXVTX3
D125,D129,D130 LN382GPXVTX3
ALL SWITCHES ARE EVQ21507K
1
14
13
12
11
9
8
7
6
5
4
3
2
10
15
CN1
1
14
13
12
11
9
8
7
6
5
4
3
2
10
15
16
17
CN2
R33
68
Q6
2SA1015TPE2
Q7
2SA1015TPE2
R34
68
2SA1015TPE2
Q8
2SA1015TPE2
R35
68
D127 D128
D129
D70 S70
MODE
D71 S71
RESET
SOUND
CONTROLLER
D72 S72
BANK
D73 S73
STOP
D74 S74
D75 S75
D76 S76
D77 S77
D78 S78
DEMO
AUTO
SETTING
MUSIC STYLE
ARRANGER
2
1
VARIATION
& MSA
D125
A
B
C
D
E
F
G
H
J
K
L
M
N
O
P
I
R
W1 W2
SCHEMATIC DIAGRAM-30
F
F
F
TO INV CIRCUIT
(CN1) ON SCHEMATIC
DIAGRAM 39
J
TO FAJ CIRCUIT
(CN8) ON SCHEMATIC
DIAGRAM 33
B

Related product manuals