EasyManua.ls Logo

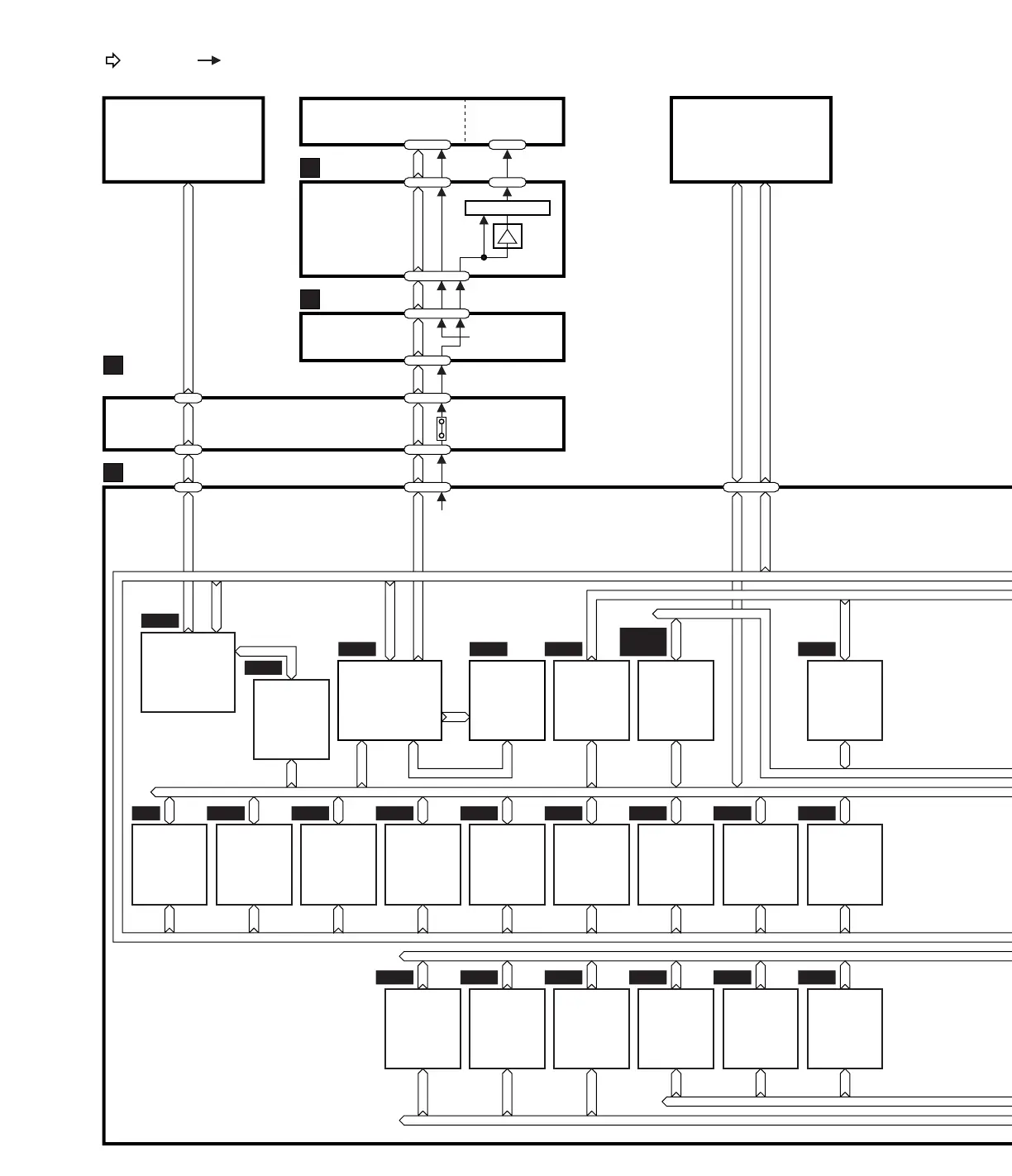
Technics SX-KN6500 - Block Diagram Overview

Technics SX-KN6500
140 pages
Print Icon
To Next Page IconTo Next Page
To Next Page IconTo Next Page
To Previous Page IconTo Previous Page
To Previous Page IconTo Previous Page
Loading...
WD0-WD15
WAY0-WAY21
64M BIT
MASK ROM
64M BIT
MASK ROM
64M BIT
MASK ROM
64M BIT
MASK ROM
IC205 IC207
IC206 IC208
WD0-WD15
WAY0-WAY21
WD0-WD15
WAX0-WAX21
CUSTOM
RHYTHM
FLASH
MEMORY
A1-A21 A1-A20A2-A21A2-A13
SRAM
PROGRAMMED
FLASH MEMORY
A2-A13
D16-D31 D16-D31
DRAM
DA0-DA7
D-FLIP FLOP
D16-D31D16-D23
DA0-DA9,DA13
SDRAM
4M BIT
DRAM
DD16-DD31
A1-A3
FLOPPY
DISC
CONTROLLER
DD0-DD15
BUS
TRANSCEIVER
D0-D15 D0-D15 D0-D15
D16-D23
A0-A21
COLOR LCD
CONTROLLER
D16-D31 MD0-MD15 MD0-MD15
MA0-MA11 MA0-MA11
BUS
TRANSCEIVER
D16-D23
D16-D23
PROGRAMMED
MASK ROM
RHYTHM
DATA ROM
WD0-WD15
WAX0-WAX21
ADDRESS BUS
LCD
CN2 CN3
CN1
CN34
CN33
CN8
CN2
CN102
+5D
IP4
CN4
CN7
CN103
FLOPPY
DISC
DRIVE
LCD BACK
LIGHT
ADDRESS BUS
ADDRESS BUS
ADDRESS BUS
DATA BUS
HDD
HARD
DISC
DRIVE
CN105
TRANSFORMER
FROM CN31(15)
V-COM
T1
Q1,2
DATA BUS
Tone Signal Control Signal
MAINA
FAJ(2/2)
B
CNB(2/2)
H
INV
K
IC9 IC10 IC13 IC14
IC106
IC108 IC110 IC302 IC305
IC301,
IC303
IC101
DRAM
A2-A21
D16-D31 D16-D31
IC11
PROGRAMMED
FLASH MEMORY
A2-A21
IC12 IC15
D16-D31
IC18
A1-A17
D16-D31
IC20
A2-A21
PROGRAMMED
MASK ROM
LCDFDD
64M BIT
MASK ROM
IC209
WD0-WD15
WAY0-WAY21
64M BIT
MASK ROM
IC210
WD0-WD15
WAX0-WAX21

Related product manuals