EasyManua.ls Logo

Technics SX-KN6500 - Page 135

Technics SX-KN6500
140 pages
Print Icon
To Next Page IconTo Next Page
To Next Page IconTo Next Page
To Previous Page IconTo Previous Page
To Previous Page IconTo Previous Page
Loading...
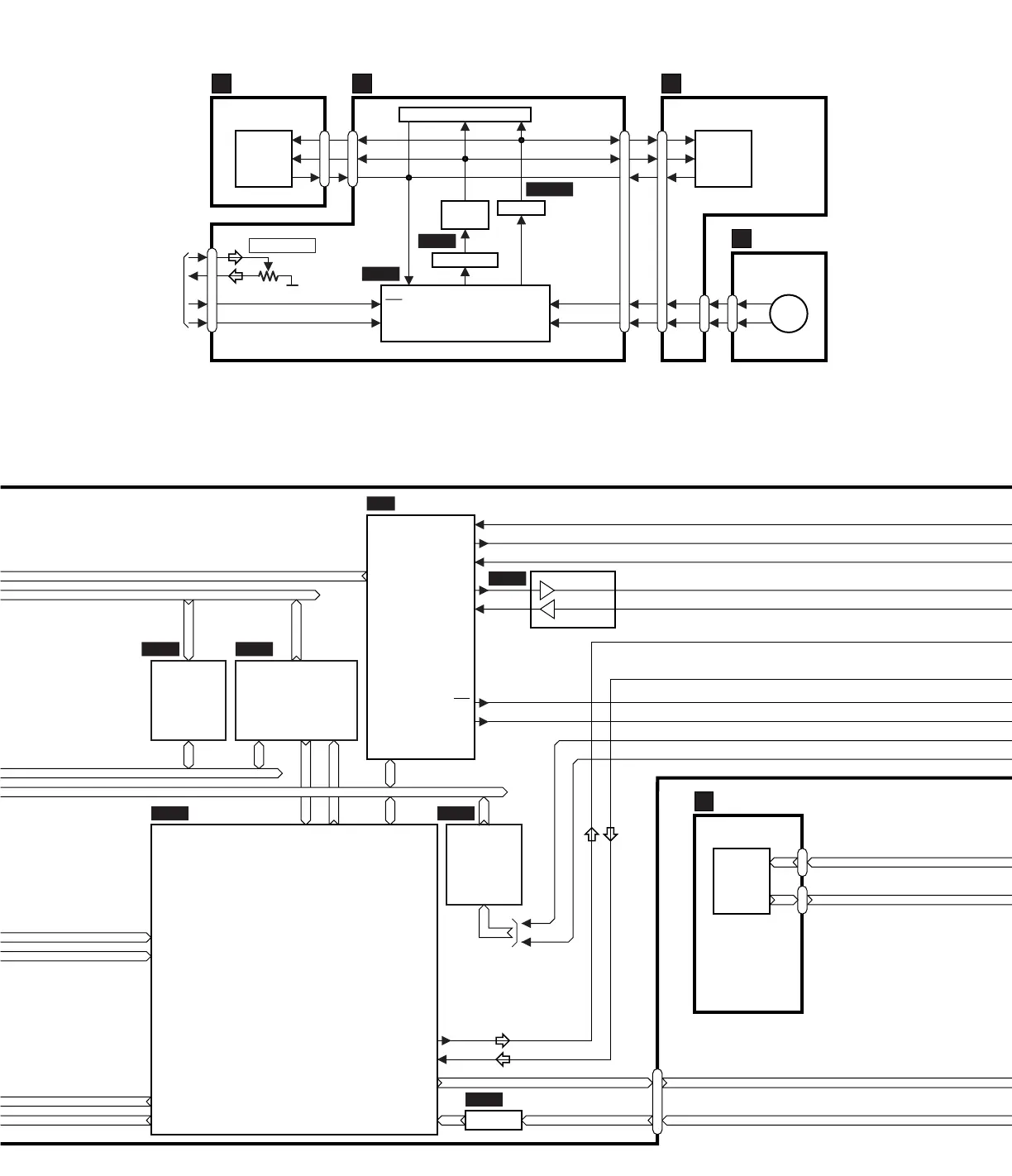
DA0-DA23
DIGITAL
SIGNAL
PROCESSOR
DD0-DD31
SDO0-
SDO3
SDI0-
SDI3
SDO0-
SDO3
SDI0-
SDI3
IC213 IC109
IC202
D16-D31
16BIT
BUS BUFFER
A0-A25
D0-D31
D16-D31
WD0-DD15
WAX0-WAX24
WAY0-WAY24
A1-A3
TONE
GENERATOR
LSI
32BIT
MICRO
CONTROLLER
ADDRESS BUS
DATA BUS
SW0-SW7
RST ROTA
ROTB
DATA,
SCK
CM0-CM2 SEG0-SEG12
SWITCHES
&
LEDS
SWITCHES
&
LEDS
SWITCHES & LEDS
Q20-25
CN1
CN12
SWITCHES
&
DIODES
CN1
CN11 CN10 CN20
CN40CN21
BUFFER
DECORDER
SW500
ENCODER
SWITCH
LED
DRIVER
8 BIT
MICROCOMPUTER
VR10
TO FAJ
CN9
MIC VOLUME
DRIVER
RECEIVER
CN2
CN103
BUFFER
RST
DATA, SCK
PC RX
SDO0
SDI
KB0-KB4
KF0-KF3, KS0-KS3
KB0-KB4
KF0-KF3, KS0-KS3
PC TX
MIDI RX
MIDI TX
SNS
MKB1Q
LCDR
M CPRG CPCF
ROT
I
DA0-DA9,DA13
SDRAM
DD0-DD15
IC306 IC304
IC4
IC107
IC12,13
IC10
IC11

Related product manuals