EasyManua.ls Logo

Technics SX-PR1000 - Page 121

Technics SX-PR1000
125 pages
Print Icon
To Next Page IconTo Next Page
To Next Page IconTo Next Page
To Previous Page IconTo Previous Page
To Previous Page IconTo Previous Page
Loading...
D137
SW69
A5
A#5
B5
C6
SW70
SW71
SW72
D138
D139
D140
D141
D142
D143
D144
D145
SW73
D6
E6
SW74
SW75
SW76
D146
D147
D148
D149
D150
D151
D152
D129
SW65
F#5
G5
F5
C#6
G#6
D#6
G#5
SW66
SW67
SW68
D130
D131
D132
D133
D134
D135
D136
D153
SW77
F6
G6
F#6
SW78
SW79
SW80
D154
D155
D156
D157
D158
D159
D160
A0
+5
A1
A2
CS2
CS3
CS1
C7
0.1
7Y
GND
+VCC
0
1
2
3
4
5
6
(3 TO 8 DECODER)
IC3
1
2
3
4
5
6
7
8
16
15
14
13
12
11
10
9
Y
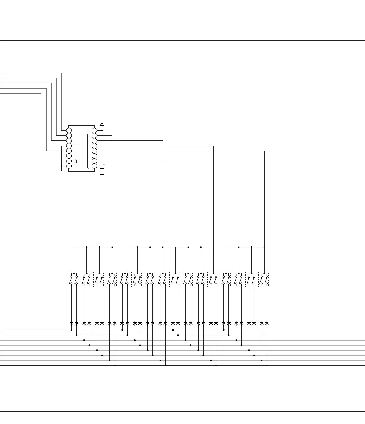
SCHEMATIC DIAGRAM-30
SX-PR1000
MKB2 SCHEMATIC DIAGRAM
HD74HC138P

Related product manuals