EasyManua.ls Logo

Technics SX-PR1000 - Page 67

Technics SX-PR1000
125 pages
Print Icon
To Next Page IconTo Next Page
To Next Page IconTo Next Page
To Previous Page IconTo Previous Page
To Previous Page IconTo Previous Page
Loading...
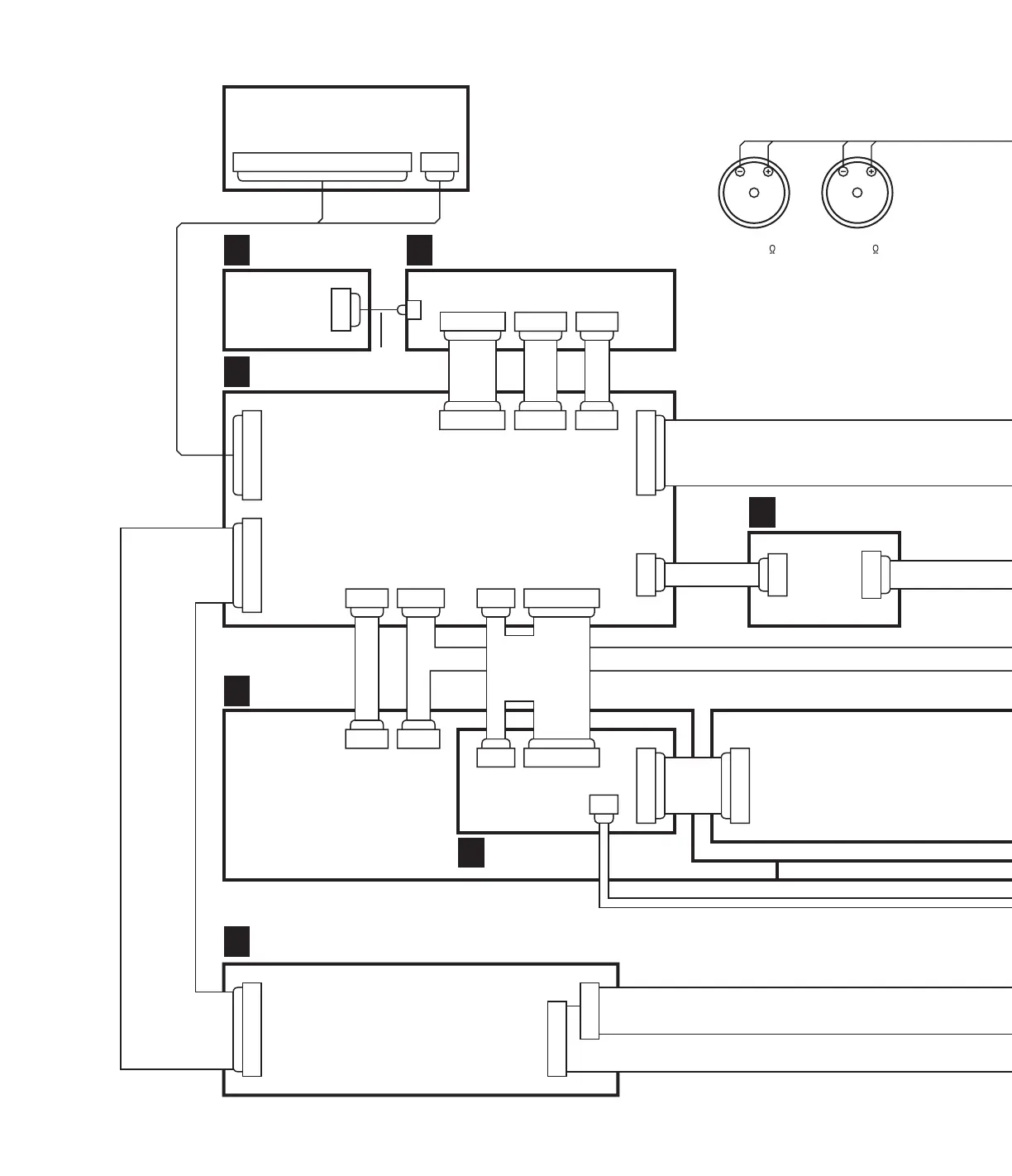
CN1
51
CN2
51
61
CN102
14
12
CN1
112
CN4
CN2
1
12
CN3
1
12
CN1
INVL P.C.B.
I
CPL P.C.B.
C
LCD
1
12
1
16
CN8
1
8
CN9CN3
MKB1 P.C.B.
E
MAIN P.C.B.
A
JACK2 P.C.B.
K
1
14
CN203
CN101
1
15
CN202
1
5
CN201
1
5
CN3
1
6
CN2
112
CN104
1
16
CN301
14
15
CN108
CN103
101
7
CN105
1
CN204
51
101
7151
JACK P.C.B.
J
PKB P.C.B.
G
CN3 CN2 CN1
5
1
CN1
PEDAL IN
QEXGSS05100B
W10
QEXGZA06078A
W9
QEXGSS05050B
W7
14
134
QEXGZA34075B
W11
QJLG013AA
W5
FDD
QEXGSS16110A
W6
W12 W13 W14
QEXGZA12060A
W8
SP7
14cm, 6
SP8
14cm, 6
QEXGVH04120B
W16

Related product manuals