EasyManua.ls Logo

Technics SX-PR1000 - Page 70

Technics SX-PR1000
125 pages
Print Icon
To Next Page IconTo Next Page
To Next Page IconTo Next Page
To Previous Page IconTo Previous Page
To Previous Page IconTo Previous Page
Loading...
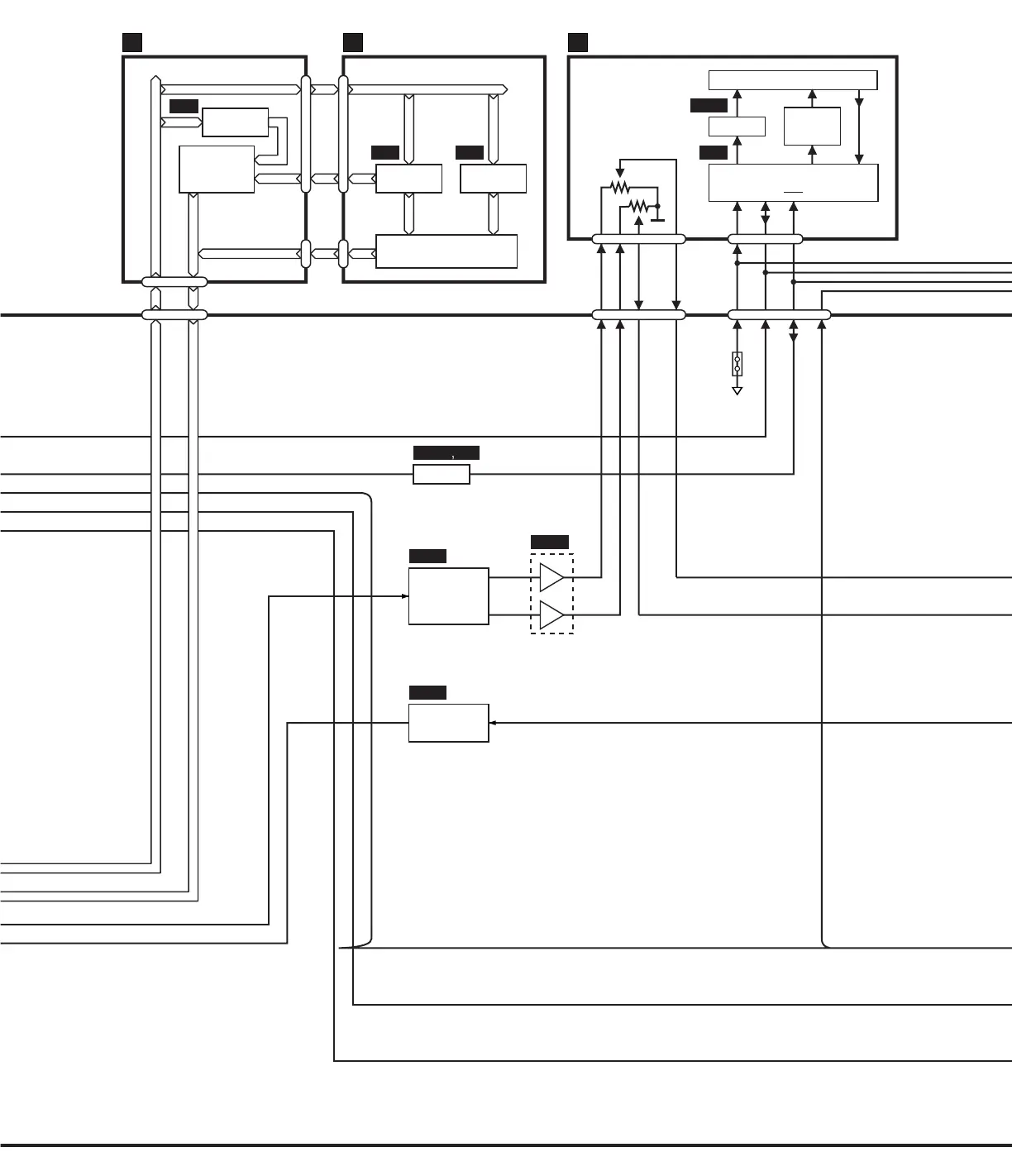
CN3
CN8 CN4
CN9 CN7
DECODER
DECODER DECODER
SWITCHES
& DIODES
SWITCHES & DIODES
MKB1E MKB2F
IC102,104
SUSTAIN
CN301 CN202 CN102
CN1
DATA,SCK
Q1-5
SWITCHES & LEDS
BUFFER
LED
DRIVER
8BIT MICROCOMPUTER
SEG0-SEG8 CM0-CM4 SW0-SW7
VR2
MAIN
VOLUME
CN2
RST
CPLC
IC1
IC1
IC2 IC3
IC2,3
KF0-KF3,KS0-KS3
KB0-KB4
A/D
CONVERTER
IC205
A/D
CONVERTER
IC204
IC206
3-5V I/F
+5D
IP101
SX-PR1000
MAIN,CPL,MKB1,MKB2

Related product manuals