EasyManua.ls Logo

Technics SX-PR603 - Page 93

Technics SX-PR603
125 pages
Print Icon
To Next Page IconTo Next Page
To Next Page IconTo Next Page
To Previous Page IconTo Previous Page
To Previous Page IconTo Previous Page
Loading...
4
1
0
GND
VCC
CS1
7
16
8
9
10
11
13
14
15
1
2
3
5
6
2
7
6
5
A0
A1
A2
12
4
3
CS3
CS2
Y
LCD. WAIT
RE
4.7Kx8
Z9
4.7Kx8
Z6
4.7Kx8
A
B
C
D
E
F
G
H
I
J
K
L
M
N
O
P
Q
R
SQ
R
S
T
U
V
W
X
+3.3D
+3.3D
+3.3D
Q2
2SD601AQTX
R6
4.7K
D2
MA111TX
R3
1K
R1
1K
D1
MA111TX
C2
0.22
C1
0.1
Q1
2SB709ARTX
R4
100K
R2 4.7K
+3.3D
+3.3D
D98.INT
LRQO
FDC.INT
TOC.SNS
FDC.INDEX
SNS
FDC.DRQ
BUSCLK
WE2
WE3
LCD.MMCS
PC.TX
PORT.EXP
A[0-25]
D[0-31]
IORST
PWM
CP.GATE
SELF.LED
FDC.TC
PMUT
MACSEL
CP.CLK
MIDI.TX
PC.RX
LCD.NIOCS
TGCS
JIGU.CS
FDC.CS
FDC.DACK
MIDI.RX
CP.DATA
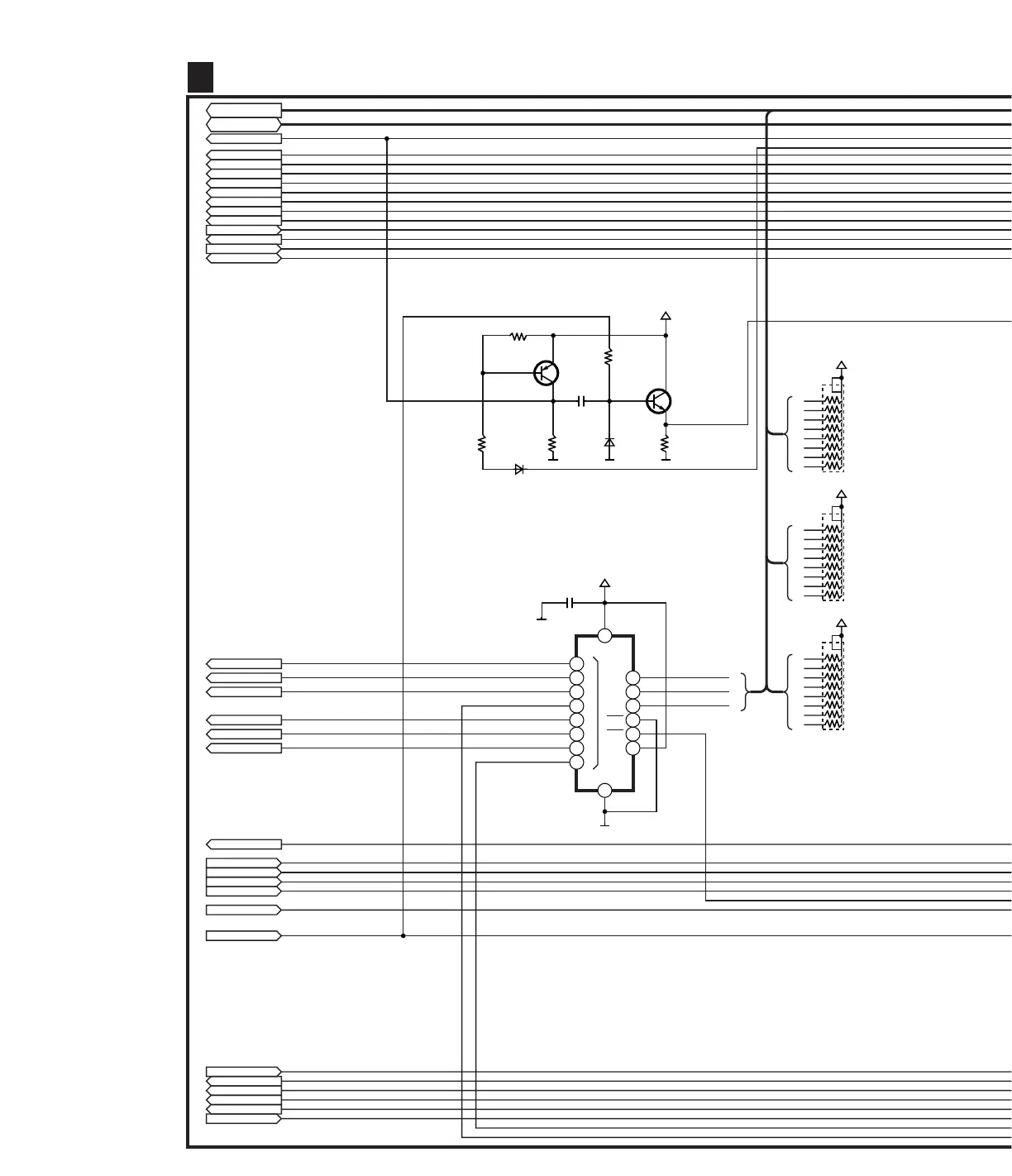
MAIN 1/4 CIRCUIT
A
IC1
TC74VHC138F
(3 TO 8 DECORDER)
Z12
SCHEMATIC DIAGRAM-1

Related product manuals