EasyManua.ls Logo

TECNOEKA eka EKF 416 P - Wiring Layout; Control Thermostat

TECNOEKA eka EKF 416 P
12 pages
Print Icon
To Next Page IconTo Next Page
To Next Page IconTo Next Page
To Previous Page IconTo Previous Page
To Previous Page IconTo Previous Page
Loading...
TECNOEKA Srl ______________________________________________________________ use and instruction manual
page 10 ___________________________________________________________________________________________
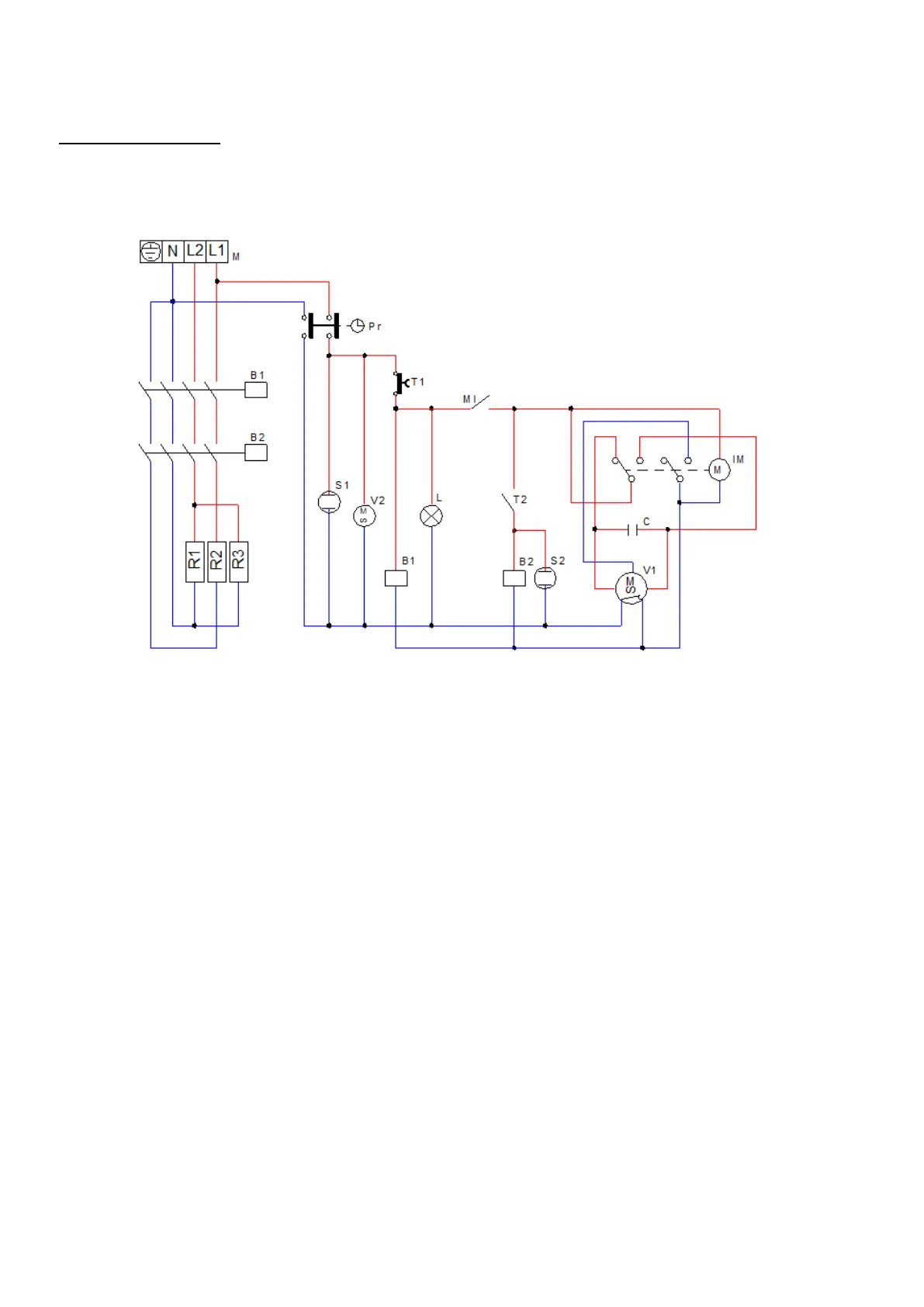
13. Wiring layout
Key
M
CLIP FOR POWER SUPPLY
Pr
TIMER PROGRAMMER
MI
DOOR MICRO-SWITCH
T1
SAFETY THERMOSTAT
T2
CONTROL THERMOSTAT
R1-R3
CIRCULAR HEATING ELEMENT
V1
RADIAL MOTOR-VENTILATOR
V2
TANGENTIAL MOTOR-VENTILATOR
B1-B2
CONTACTORS COIL
L
LIGHTING BULB
S1
PROGRAMMER LIGHT BULB
S2
THERMOSTAT LIGHT BULB
C
CONDENSER
IM
ROTATION INVERTER