EasyManua.ls Logo

TekTone SF340B - Page 38

Default Icon
54 pages
Print Icon
To Next Page IconTo Next Page
To Next Page IconTo Next Page
To Previous Page IconTo Previous Page
To Previous Page IconTo Previous Page
Loading...
System Troubleshooting Guide
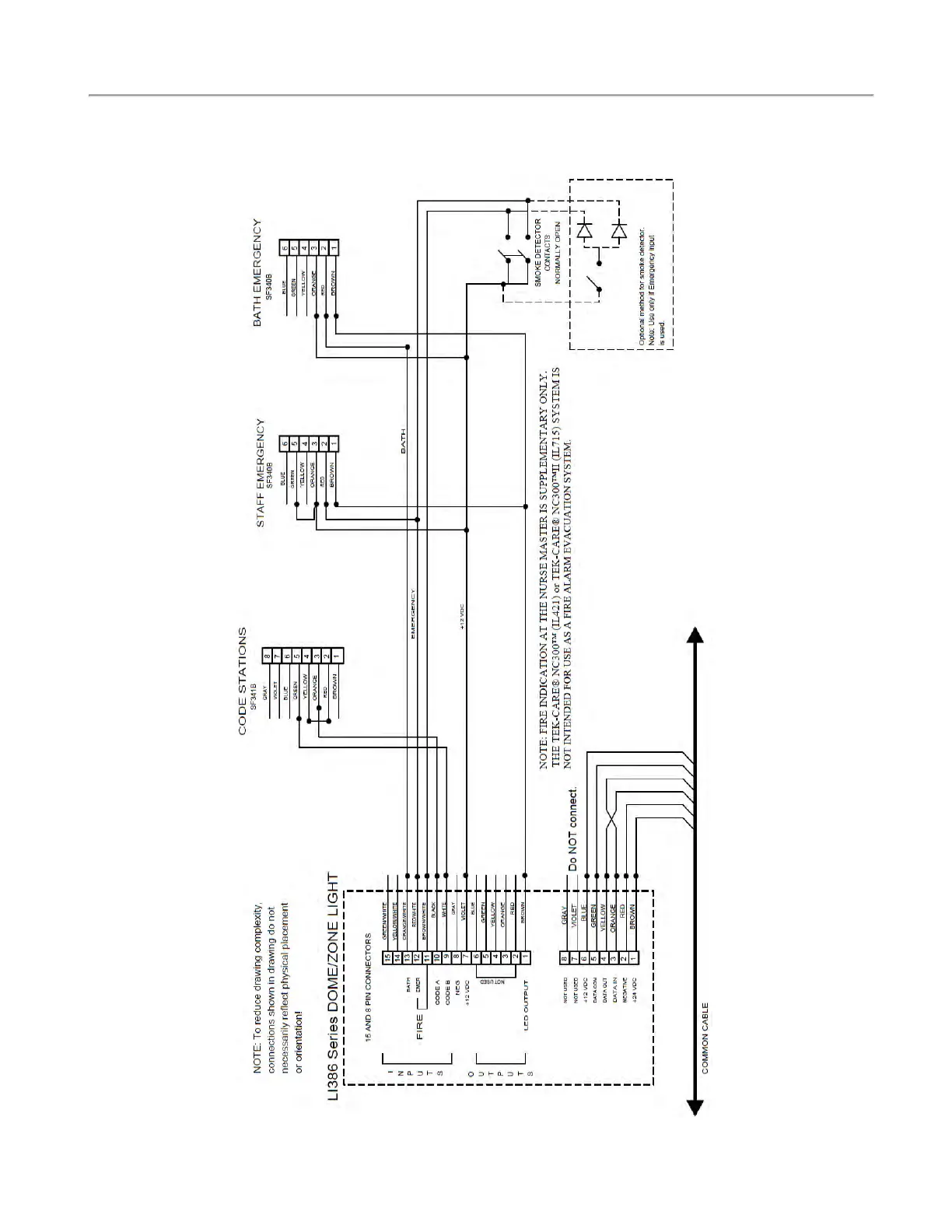
Figure 23 - LI386-series Dome/Zone Light Wiring Diagram
38|IL1057 Tek-CARE300III Installation Manual
Copyright
©
TekTone Sound and Signal Mfg., Inc. All Rights Reserved