EasyManua.ls Logo

Tektronix 502A - Page 22

Tektronix 502A
110 pages
Print Icon
To Next Page IconTo Next Page
To Next Page IconTo Next Page
To Previous Page IconTo Previous Page
To Previous Page IconTo Previous Page
Loading...
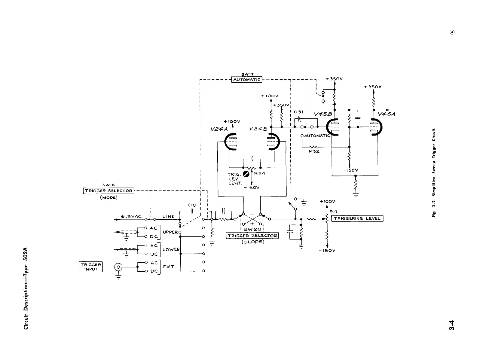
Circuit
Description
Type
502A
Fig.
3-2.
Simplified
Sweep
Trigger
Circuit.
t
i
CO

Related product manuals