EasyManua.ls Logo

Telemark TVP-2000 - Page 63

Default Icon
81 pages
Print Icon
To Next Page IconTo Next Page
To Next Page IconTo Next Page
To Previous Page IconTo Previous Page
To Previous Page IconTo Previous Page
Loading...
Page 63 of 63
TVP Manual (full) March 2007 CE rev 03.doc
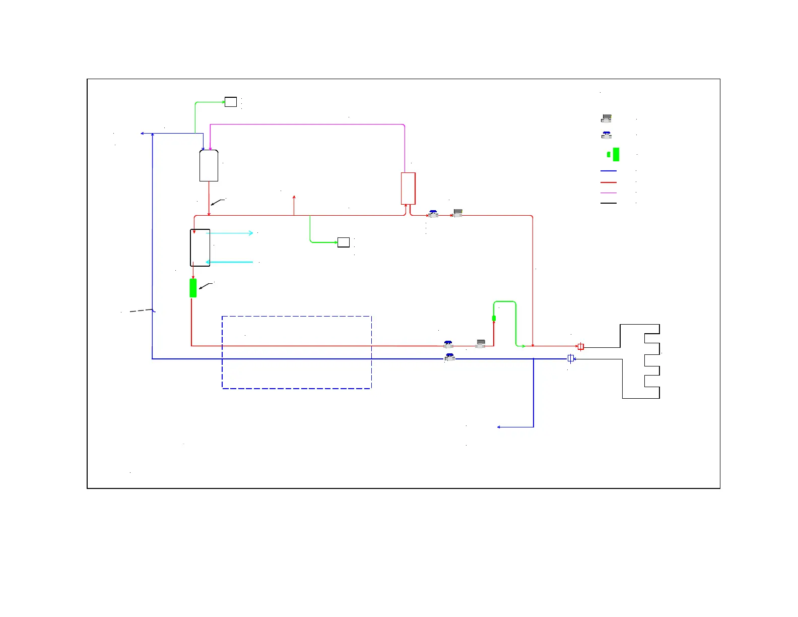
Oil separator
System drier
Telemark Cryogenics Limited
Condensor
Discharge line
Service port
Return line
Compressor
Water in
Water out
Service port
trip
High
pressure
Defrost line
Low
pressure
trip
Oil return line
1/2" Ultraseal
Main
Service port
Cap5
Cool solenoid
valve
Suction hand
valve
Cool hand
valve
3/8" Ultraseal
Cryo-coil
Defrost
hand
Valve
Defrost valve
Defrost line
Key
Discharge line
Oil line
Customer supplied line
Suction / return line
Drier
Hand valve
Solenoid valve 24 VAC
PT1
EVAP
PT COMP
DT1
DT2
Heat exchange array
General system schematic