EasyManua.ls Logo

Tesla 43K307BF - Page 118

Tesla 43K307BF
223 pages
Print Icon
To Next Page IconTo Next Page
To Next Page IconTo Next Page
To Previous Page IconTo Previous Page
To Previous Page IconTo Previous Page
Loading...
116
HU
43”
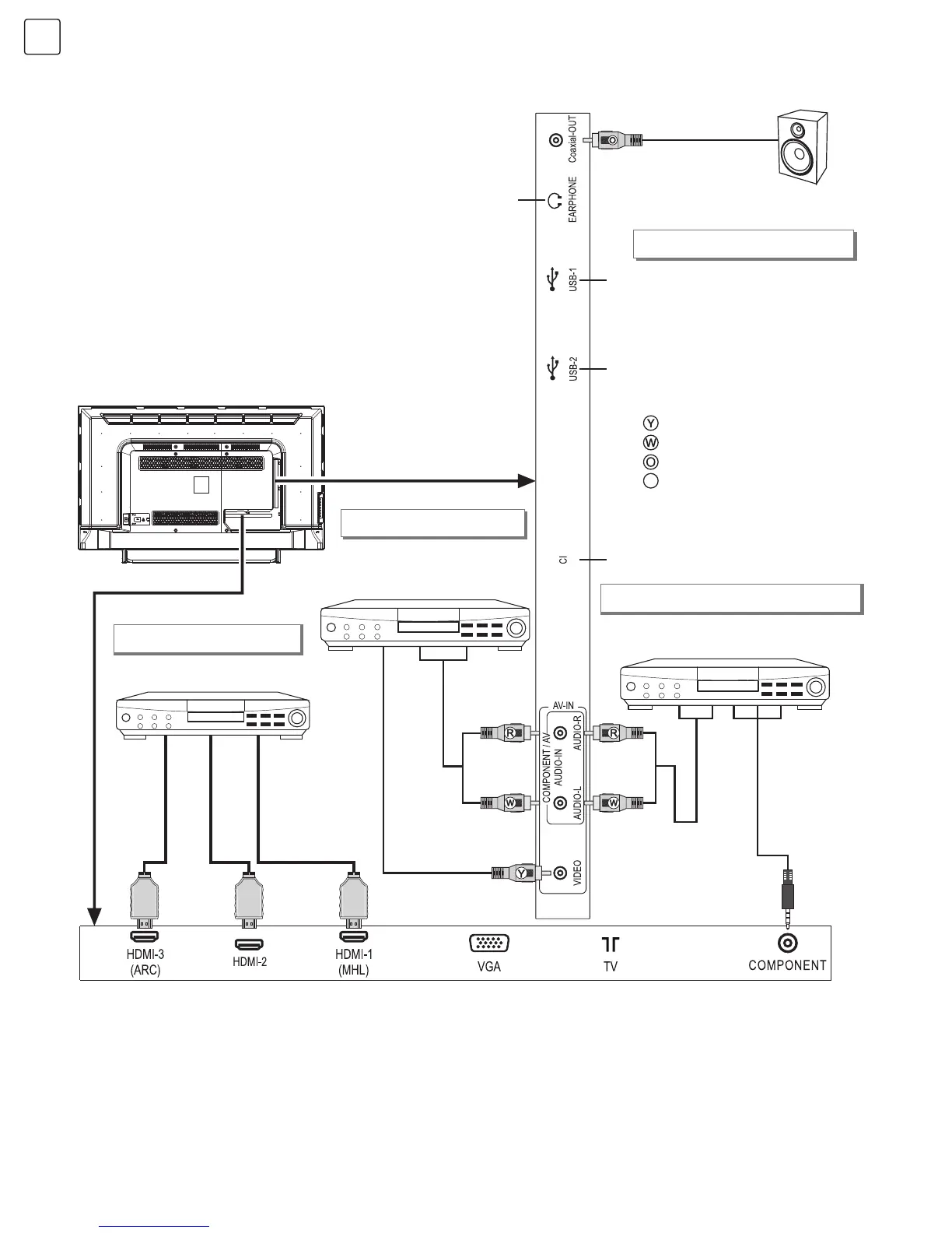
Koaxiális kábel
Csatlakozás a hangerősítőhöz
koaxiális interfésszel
Koaxiális-KIMENETI csatlakoztatás
USB1 interfész
USB2 interfész
CI kártya port
Sárga (Videó jelkábel)
Fehér (AUDIO-L jelkábel)
Narancssárga (Koaxiális jelkábel)
Piros (AUDIO-R jelkábel)
R
YPbPr/YCbCr bemeneti csatlakoztatás
Csatlakozás az eszközhöz YPbPr/
YCbCr kimeneti interfésszel
Earphone port
Videokábel
Hangkábel
YPbPr/YCbCr kábel
Csatlakozás az AV eszközhöz
HDMI interfésszel
Csatlakozás az eszközhöz AV
kimeneti interfésszel (pl. DVD,
VCR, játékkonzol)
HDMI jelkábel
HDMI jelkábel
HDMI jelkábel
Hangkábel
HDMI bemeneti csatlakoztatás
AV bemeneti csatlakoztatás
Megjegyzések:
1. A berendezés MHL funkcióval rendelkező készülékhez
csatlakoztatása után a HDMI1 bemeneti jelforrást válassza.
2. Az ARC funkció opcionális, kérjük, nézze meg a készülékén.
3. A COMPONENT (KOMPONENS) interfész opcionális, kérjük, nézze
meg a készülékén.
4. Ha van COMPONENT (KOMPONENS) interfész, a komponens és az
AV osztozik az AUDIO-IN (HANGBEMENET) interfészen.
5. Az ebben a kézikönyvben említett periférikus berendezéseket és
azok kábeleit külön kell megvásárolni.

Table of Contents

Related product manuals