EasyManua.ls Logo

Tesla 43K307BF - Page 140

Tesla 43K307BF
223 pages
Print Icon
To Next Page IconTo Next Page
To Next Page IconTo Next Page
To Previous Page IconTo Previous Page
To Previous Page IconTo Previous Page
Loading...
138
MK
43”
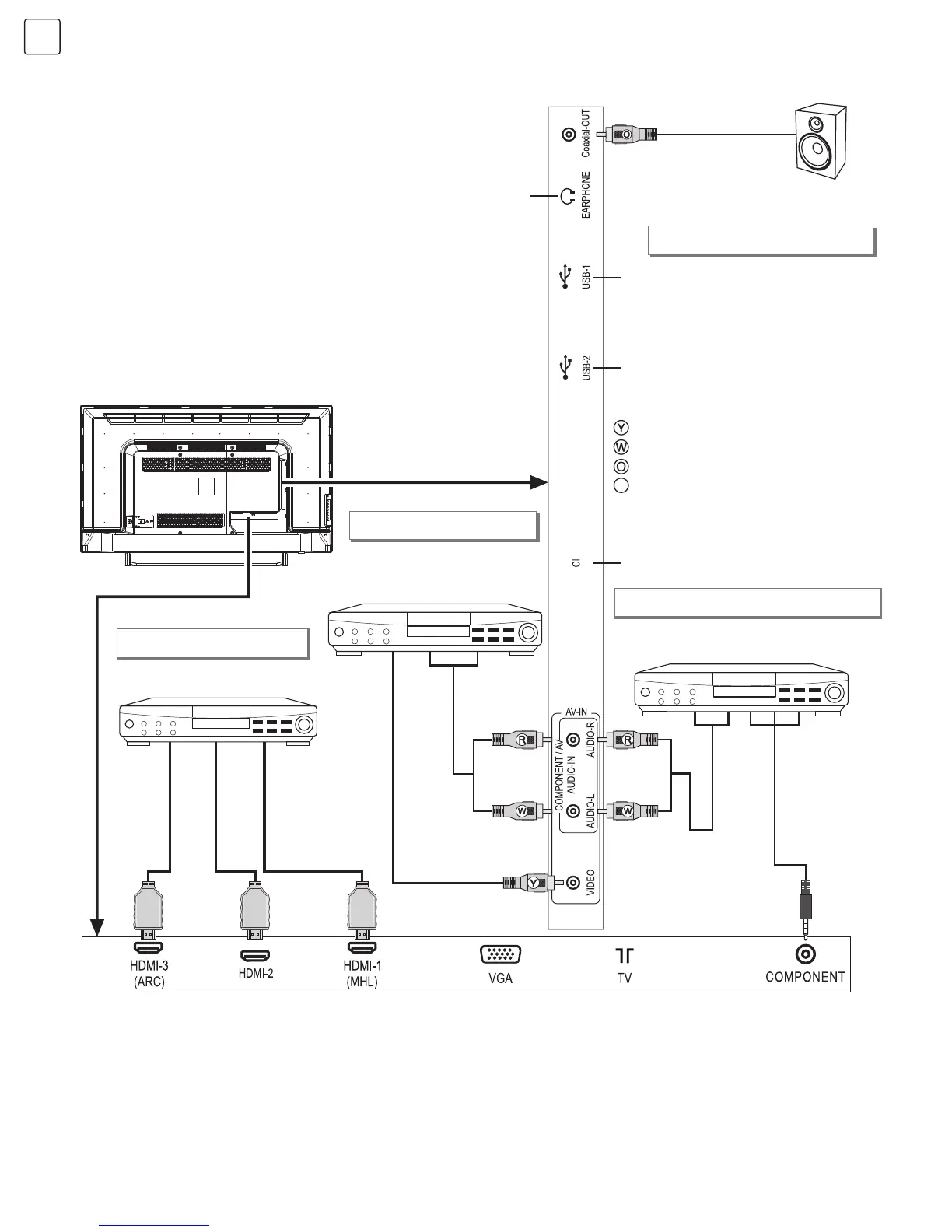
Коаксијален кабел
Поврзете на аудиозасилувачот
со коаксијален интерфејс.
Излезен коаксијален
приклучок
USB1 интерфејс
USB1 интерфејс
Порта за CL-картичка
Жолто (кабел со видео сигнал)
Бело (АУДИО-кабел за лев сигнал)
Портокалова (кабел за коаксијален сигнал)
Црвено (АУДИО-кабел за десен сигнал)
R
Поврзување со YPbPr/YCbCr влез
Поврзување на уреди со
YPbPr/YCbCr output interface
Порта за
слушалки
Видео кабел
Аудио кабел
YPbPr/YCbCr кабел
Поврзување на AV уред со
HDMI интерфејс
Поврзување на уреди со
AV излезен интерфејс
(на пр. DVD, VCR, конзола за игри)
HDMI сигнален кабел
HDMI сигнален кабел
HDMI сигнален кабел
Аудио кабел
Поврзување со HDMI влез
Поврзување со AV влез
Напомена:
1. Кога се поврзува со опрема со MHL
функција, Ве молиме изберете HDMI1како
изворен влезен сигнал.
2. ARC функција е опција, па затоа Ве молиме
да го погледнете уредот.
3. Интерфејсот COMPONENT е опција, па
затоа Ве молиме да го погледнете уредот.
4. Кога има интерфејс COMPONENT,
компонентата и AV го споделуваат
интерфејсот AUDIO-IN.
5. Периферната опрема и каблите опишани
во овој прирачник за употреба треба
одделно да се набават.

Table of Contents

Related product manuals