EasyManua.ls Logo

Tesla 43K307BF - Page 162

Tesla 43K307BF
223 pages
Print Icon
To Next Page IconTo Next Page
To Next Page IconTo Next Page
To Previous Page IconTo Previous Page
To Previous Page IconTo Previous Page
Loading...
160
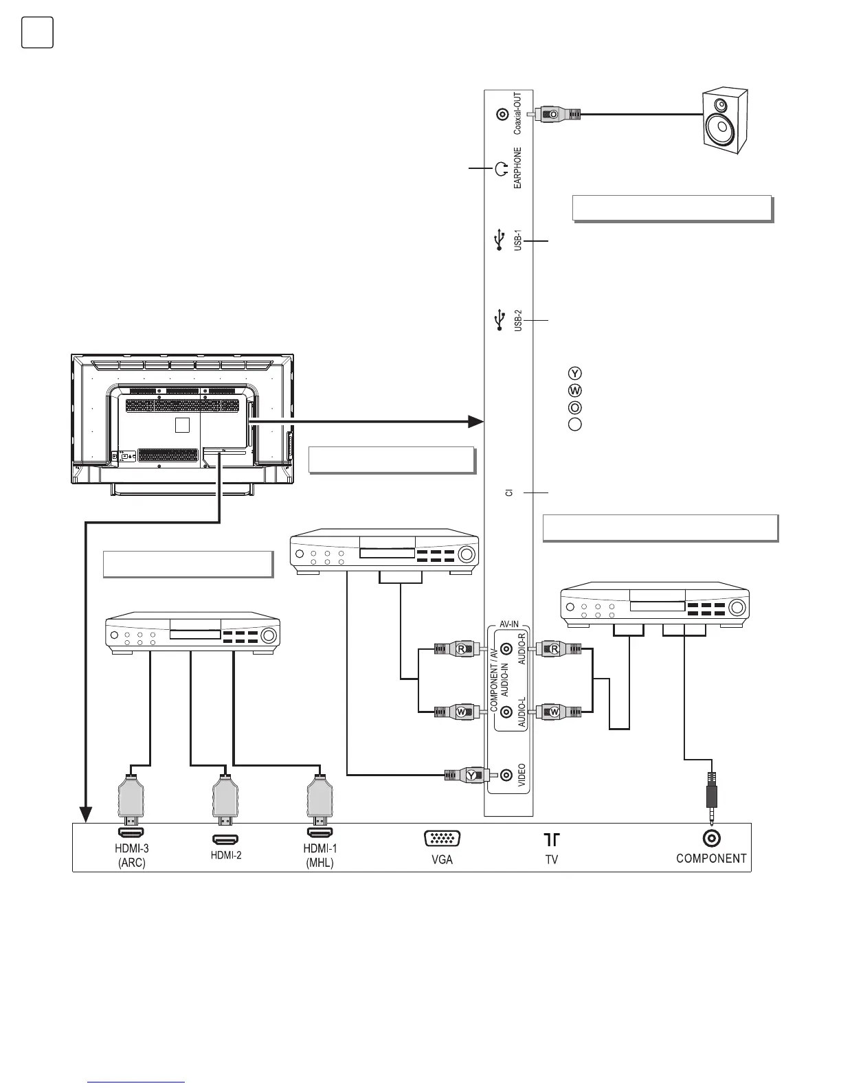
RO
43”
Cablu coaxial
Conectați-vă la amplificatorul
audio prin interfața coaxială
Conexiune coaxială de ieșire
Interfața USB1
Interfața USB2
Port card CI
Galben (Cablu semnal Video)
Alb (Cablu semnal AUDIO-L)
Portocaliu (Cablu semnal coaxial)
Roșu (Cablu semnal AUDIO-R)
R
Conexiune de intrare YPbPr/YCbCr
Conectați-vă la aparat prin interfața
de ieșire YPbPr/YCbCr
Earphone port
Cablu Video
Cablu Audio
Cablu YPbPr/YCbCr
Conectați-vă la aparatul AV
prin interfața HDMI
Conectați-vă la aparatele cu
interfață de ieșire AV (de ex.
DVD, VCR, consola de jocuri)
Cablu semnal HDMI
Cablu semnal HDMI
Cablu semnal HDMI
Cablu Audio
HDMI input connection
Conexiune de intrare AV
Observații:
1. După conectarea la echipamentele cu funcție MHL, selectați HDMI1
ca sursă de semnal de intrare.
2. Funcția ARC este opțională, consultați aparatul.
3. Interfața COMPONENT este opțională, vă rugăm să consultați
aparatul.
4. Dacă există o interfață COMPONENT, componentul și AV partajează
interfața AUDIO-IN.
5. Echipamentele periferice și cablurile descrise în acest manual trebuie
achiziționate separat.

Table of Contents

Related product manuals