EasyManua.ls Logo

Tesla 43K307BF - Page 184

Tesla 43K307BF
223 pages
Print Icon
To Next Page IconTo Next Page
To Next Page IconTo Next Page
To Previous Page IconTo Previous Page
To Previous Page IconTo Previous Page
Loading...
182
SLO
43”
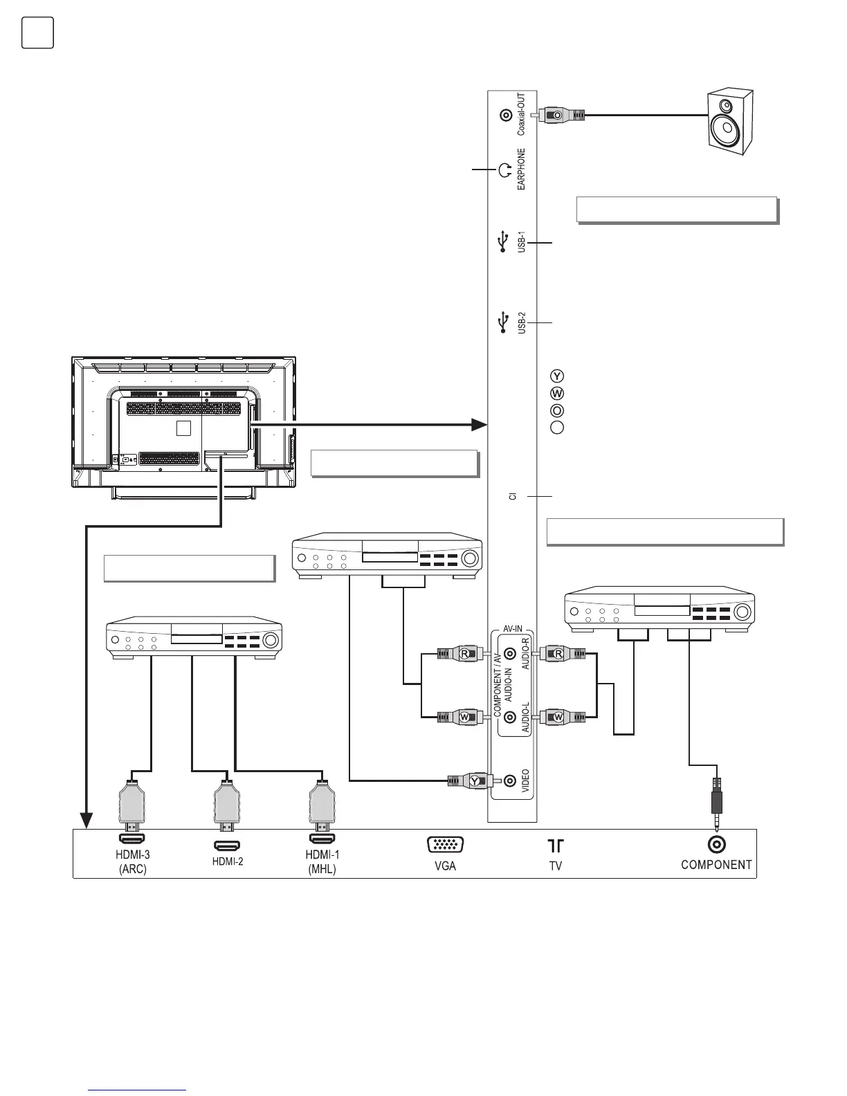
Koaksialni kabel
Kokasialni vmesnik povežite z
zvočnim ojačevalnikom.
Koaksialni izhod
Vmesnik USB1
Vmesnik USB2
Vrata kartice CL
Rumena (kabel video signala)
Bela (kabel zvočnega signala AUDIO-L)
Oranžna (kabela za koasialni signal)
Rdeča (kabel zvočnega signala AUDIO-R)
R
Povezava YPbPr/YCbCr
Priklopite na napravo z
vmesnikom YPbPr/YCbCr
Priključek za
slušalke
Video kabel
Avdio kabel
Kabel YPbPr/YCbCr
Priklop na avdovizualno
opremo z vmesnikom HDMI
Priklop na naprave z vmesnikom
AV (npr. predvajalnik DVD,
videorekorder, igralna konzola)
Kabel za signal HDMI
Kabel za signal HDMI
Kabel za signal HDMI
Avdio kabel
Priklop za kabel HDMI
Priklop AV
Opomba:
1. Če priklopite napravo z možnostjo MHL, kot
vir signala izberite HDMI1.
2. Možnost ARC je neobvezna, informacije pa
poiščite v navodilih naprave.
3. Vmesnik KOMPONENTNI ni obvezen,
informacije pa poiščite v navodilih naprave.
4. Pri izbranem vmesniku KOMPONENTNI
si komponentni kabel in kabel AV delita
priključek AUDIO-IN.
5. Dodatno opremo in kable, opisane v teh
navodilih za uporabo, morate kupiti ločeno.

Table of Contents

Related product manuals