EasyManua.ls Logo

Tesla 43K307BF - Page 30

Tesla 43K307BF
223 pages
Print Icon
To Next Page IconTo Next Page
To Next Page IconTo Next Page
To Previous Page IconTo Previous Page
To Previous Page IconTo Previous Page
Loading...
28
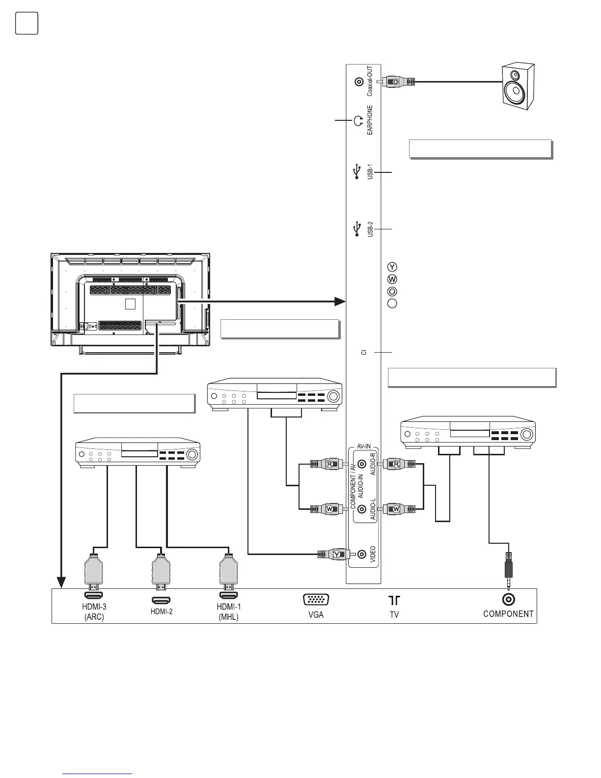
ALB
43”
Kabllo koaksiale
Lidhu me audio-përforcues me
interfejs koaksial
Lidhje e jashtme – koaksiale
Portë për CL-kartelë
E verdhë (kabllo me video sinjal)
E bardhë (AUDIO-kabllo për sinjal të majtë)
Portokall (kabllo me sinjal koaksial)
E kuqe (AUDIO-kabllo për sinjal të djathtë)
R
Lidhja me hyrje YPbPr/YCbCr
Lidhja e pajisjeve me
YPbPr/YCbCr output interface
Video kabllo
Audio kabllo
YPbPr/YCbCr kabllo
Lidhja e pajisjeve me AV
interfejs dalse (psh.. DVD, VCR,
konzoll pë lojra)
HDMI kabllo sinjali
HDMI kabllo sinjali
HDMI kabllo sinjali
Audio kabllo
Lidhja me hyrje HDMI
Lidhja me hyrje AV
Vërejtje:
1. Kur lidhet me pajisje me funkcion MHL,
Ju lutemi zgjedhni HDMI1si sinjal hyrës
burimor.
2. ARC funkcioni është opcion, andaj Ju lutemi
ta përcjellni pajisjen.
3. Interfejsi COMPONENT është opcion,
andaj Ju lutemi ta shikoni pajisjen.
4. Kur ka interfejs COMPONENT, kompenenta
dhe AV e ndajnë interfejsin AUDIO-IN.
5. Pajisja periferike dhe kabllot të përshkruara
në këtë doracak për përdorim, duhet
ndaras të merren.
Lidhja me pajisje AV me
interfejs HDMI
Porta për
dëgjueset
USB1 interfejs
USB2 interfejs

Table of Contents

Related product manuals