EasyManua.ls Logo

Tesla 43K307BF - Page 51

Tesla 43K307BF
223 pages
Print Icon
To Next Page IconTo Next Page
To Next Page IconTo Next Page
To Previous Page IconTo Previous Page
To Previous Page IconTo Previous Page
Loading...
49
BIH/CG
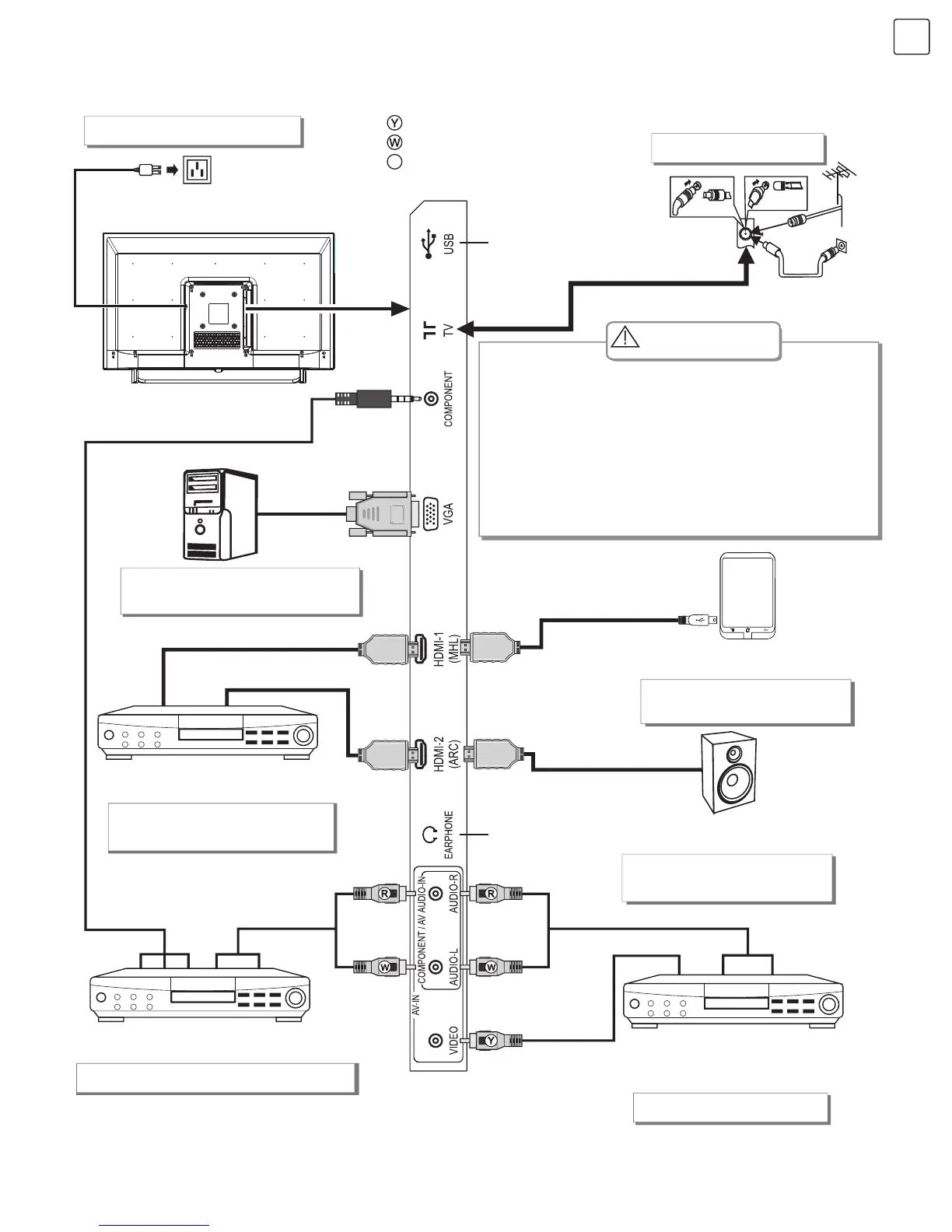
Ka utičnici
(100-240VAC 60/50Hz)
Žuta (kabl za video signal)
Bijela (kabl za AUDIO-L signal)
Crvena (kabl AUDIO-D signal)
USB interfejs
Port za slušalice
Video kabl
YPbPr/YCbCr kabl
VGA kabl
Povežite na AV uređaj
sa HDMI interfejsom
Mobilni telefon ili druga
oprema sa MHL funkcijom
Povežite na audio uređaje
sa ARC funkcijom
Povežite na uređaje sa AV izlaznim
interfejsom (npr. DVD, VCR, konzola
za igrice)
Povežite na uređaj sa
YPbPr/YCbCr izlaznim interfejsom
Kabl za HDMI signal
Kabl za MHL signal
Audio kabl
Kabl za HDMI signal
Kabl za HDMI signal
Audio kabl
Kabl za napajanje
Povezivanje sa napajanjem
Priključak za antenu
Priključak za ulazni VGA
signal
Povezivanje na uređaj sa
HDMI ulazom
Povezivanje YPbPr/YCbCr ulaza
Povezivanje uređaja sa
MHL funkcijom
Povezivanje AV ulaza
Povezivanje uređaja sa
ARC funkcijom
Prilikom povezivanja spoljašnje antene na signalni
port TV seta, najprije isključite glavni prekidač za
napajanje TV seta. Kako biste izbegli električni
udar, držite dalje spoljašnju antenu od glavne linije
napajanja visokog napona. Neophodno je izolovati
žičanu mrežastu antenu povezanu na ovaj TV set
od uzemljenja, inače će izazvati požar ili druge
opasnosti.
R
Upozorenje
32”/40”

Table of Contents

Related product manuals