EasyManua.ls Logo

Tesla 43K307BF - Page 96

Tesla 43K307BF
223 pages
Print Icon
To Next Page IconTo Next Page
To Next Page IconTo Next Page
To Previous Page IconTo Previous Page
To Previous Page IconTo Previous Page
Loading...
94
HR
43”
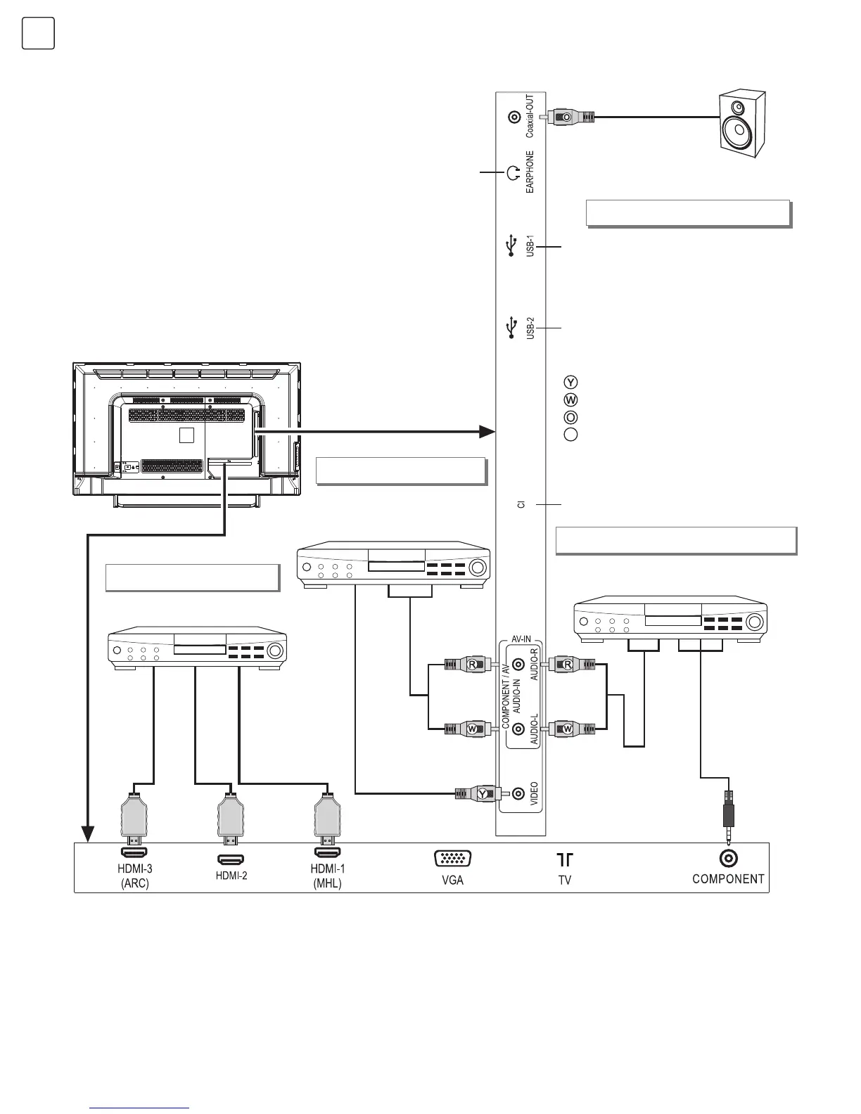
Koaksijalni kabel
Povežite se na audio pojačalo s
koaksijalnim sučeljem.
Koaksijalni izlaz
USB1 sučelje
USB2 sučelje
Otvor za karticu CL
Žuta (Video kabel)
Bijela (Audio L-kabel)
Narančasta (kabel za koaksijalni signal)
Crvena (Audio-R kabel)
R
Povezivanje YPbPr/YCbCr ulaza
Povežite na uređaj sa
YPbPr/YCbCr izlaznim sučeljem.
Ulaz za slušalice
Video kabel
Audio kabel
YPbPr/YCbCr kabel
Povežite na AV uređaj
sa HDMI sučeljem.
Povežite na ureaje sa AV
izlaznim sučeljem (npr. DVD,
VCR, konzola za igrice)
HDMI kabel
HDMI kabel
HDMI kabel
Audio kabel
Povezivanje na uređaj
sa HDMI ulazom
Povezivanje AV ulaza
Napomene:
1. Prilikom povezivanja na opremu sa MHL
funkcijom, izaberite HDMI1 kao ulazni izvor
signala.
2. ARC funkcija je opciona, pogledajte na
uređaju.
3. Komponentno sučelje je opciono, pogledajte
na uređaju.
4. Ukoliko postoji sučelje za komponenti video
signal, komponenti video signal i AV dijele
AUDIO-IN sučelje.
5. Periferna oprema i kabeli opisan u ovom
priručniku trebaju se kupiti zasebno.

Table of Contents

Related product manuals