EasyManua.ls Logo

Thales Cinterion PLS63-W - GNSS Antenna Interface; Figure 19: Supply Voltage for Active GNSS Antenna

Thales Cinterion PLS63-W
52 pages
Print Icon
To Next Page IconTo Next Page
To Next Page IconTo Next Page
To Previous Page IconTo Previous Page
To Previous Page IconTo Previous Page
Loading...
Cinterion
®
PLS63-W Hardware Interface Overview
2.3 GNSS Antenna Interface
31
t PLS63-W_HIO_v00.860 2021-02-18
Confidential / Preliminary
Page 30 of 61
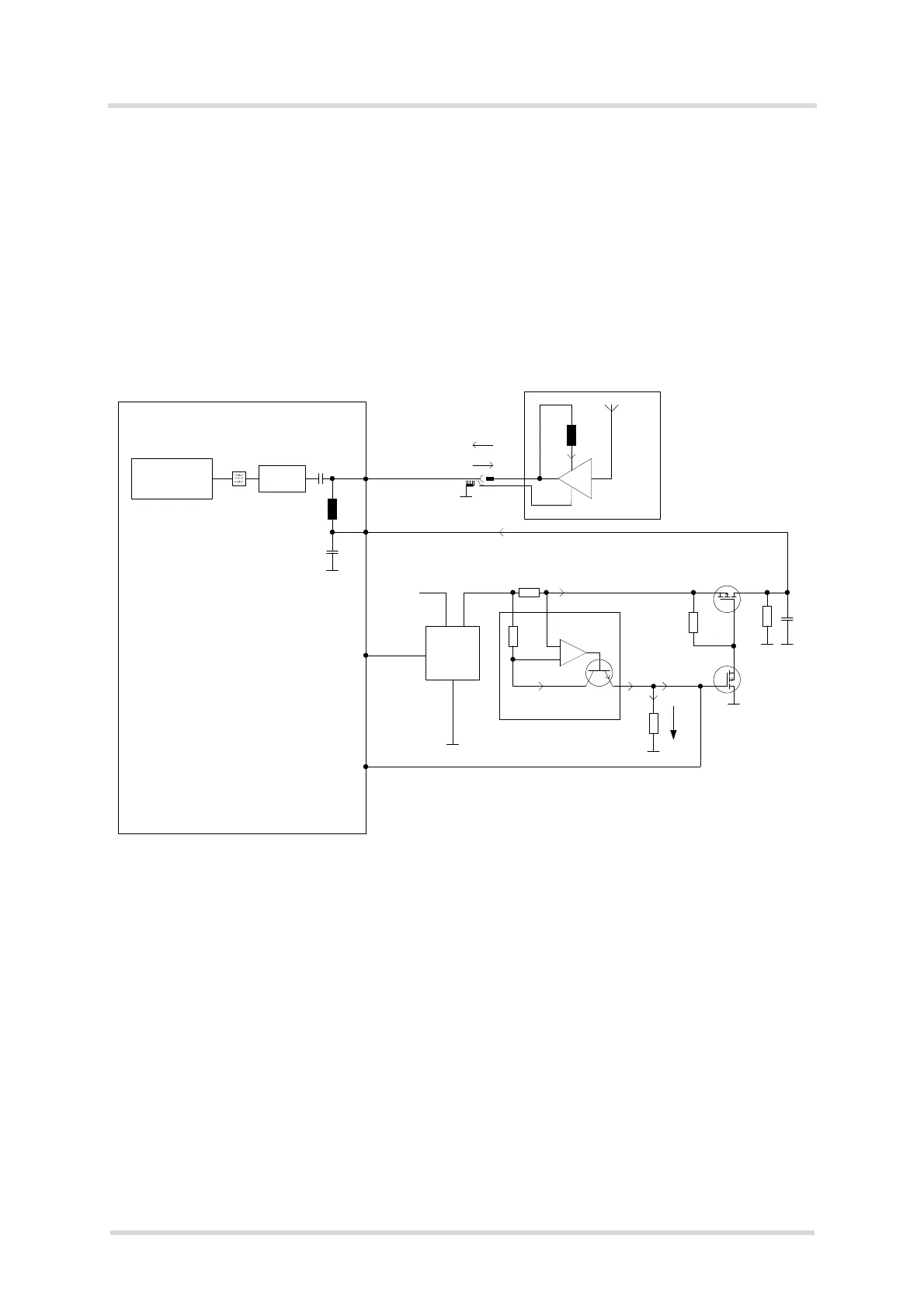
2.3 GNSS Antenna Interface
In addition to the RF antenna interface PLS63-W also has a GNSS antenna interface. The
GNSS pad’s shape is the same as for the RF antenna interface (see Section 2.2.1).
It is possible to connect active or passive GNSS antennas. In either case they must have 50
impedance. The simultaneous operation of GSM/UMTS/LTE and GNSS is implemented.
PLS63-W provides the signal VGNSS to enable an active GNSS antenna power supply. Figure
19 shows the flexibility in realizing the power supply for an active GNSS antenna by giving a
sample circuit realizing the supply voltage for an active GNSS antenna.
Figure 19: Supply voltage for active GNSS antenna
V
GNSS
Active GNSS
Antenna
DC
+
-
Current Sensor
FAN4010
Is
Rs
(3.2V)
Io
Rv
Io
ADCx_IN
Rg
Ug
GNSS
Receiver
Antenna
Matching
RF
DC
ANT_GNSS_DC
ANT_GNSS
Module
Application:
3k3
1u
10k
ESD
Protection
LNA
100
1R0
LDO
BATT+
EN
IN OUT
VGNSS
LP3985IM5-3.2
10k
Si1023X_1
Si1023X_2

Table of Contents