EasyManua.ls Logo

TLA CTS-5-C - 3.6 PIANYZER: Individual Piano Tuning; 3.6.4 PIANYZER Control Scheme

TLA CTS-5-C
32 pages
Print Icon
To Next Page IconTo Next Page
To Next Page IconTo Next Page
To Previous Page IconTo Previous Page
To Previous Page IconTo Previous Page
Loading...
19
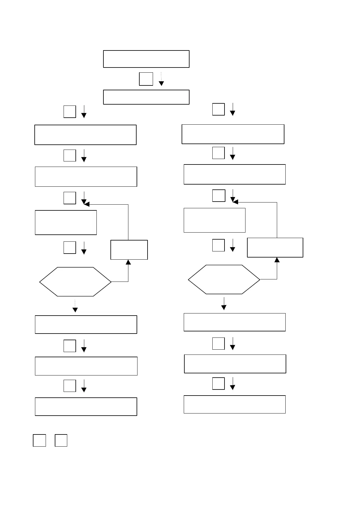
3.6.4 Control scheme for using the PIANYZER
<7> PIANYZER
Selection <>
Analyzer
Editor
select highest two string
note <> (A ... a)
select highest one string
note <> (E-1 ... D)
measurement of
partial note <>
calculation of the
support-note cents
last
measurement ?
(20/20)
generation and storing
of the stretching
E
E
E
E
next
partial
E
E
no
yes
E
<1> TUNE
select highest two string
note <> (A ... a)
select highest one string
note <> (E-1 ... D)
enter cents for
support note <>
display of the
support-note cents
last
support note ?
A-2
generation and storing
of the stretching
E
E
E
E
next support
note
E
no
yes
E
<1> TUNE
S E
+
Holding “S-key pressed while tapping “E”-key leads to back step or program abort