EasyManua.ls Logo

Toro 30301 - Page 28

Toro 30301
36 pages
Print Icon
To Next Page IconTo Next Page
To Next Page IconTo Next Page
To Previous Page IconTo Previous Page
To Previous Page IconTo Previous Page
Loading...
28
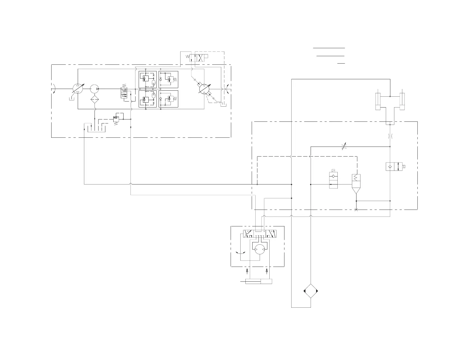
HYDRAULIC SCHEMATIC
L
PBP
R
T
STEERING CONTROL UNIT
6.1 IN DISPLACEMENT
3
STEERING CYLINDER
S2
CYL1 CYL2
LIFT CYLINDERS
2.5" BORE
3.5" STROKE
1" ROD
N1
S1
LC1
75-220 PSI
P
S
OIL
COOLER
OUT
LIFT/
COUNTERBALANCE
MANIFOLD
1.625 BORE
7.00 STROKE
.625 ROD
T-2350-4
LIFT/LOWER
CONTROL
SOLENOIDS
S1
S2
LIFT
HOLD
LOWER/FLOAT
ON
OFF
OFF
OFF
OFF
ON
ADJ ORIFICE
STD .187
C3
P3
P2
T3
T1 T2
G1
15CC
VARIABLE
PUMP
PV
CHARGE
PRESSURE
PRIORITY VALVE
IMPLEMENT CIRCUIT
PRESSURE RELIEF VALVE
PF
INLET
FILTER
CHARGE/
IMPLEMENT
PUMP
RESERVOIR
MV
"EASY-RIDE"
VALVES
25CC
VARIABLE
MOTOR
IHT-M15 TRANSAXLE

Related product manuals