EasyManua.ls Logo

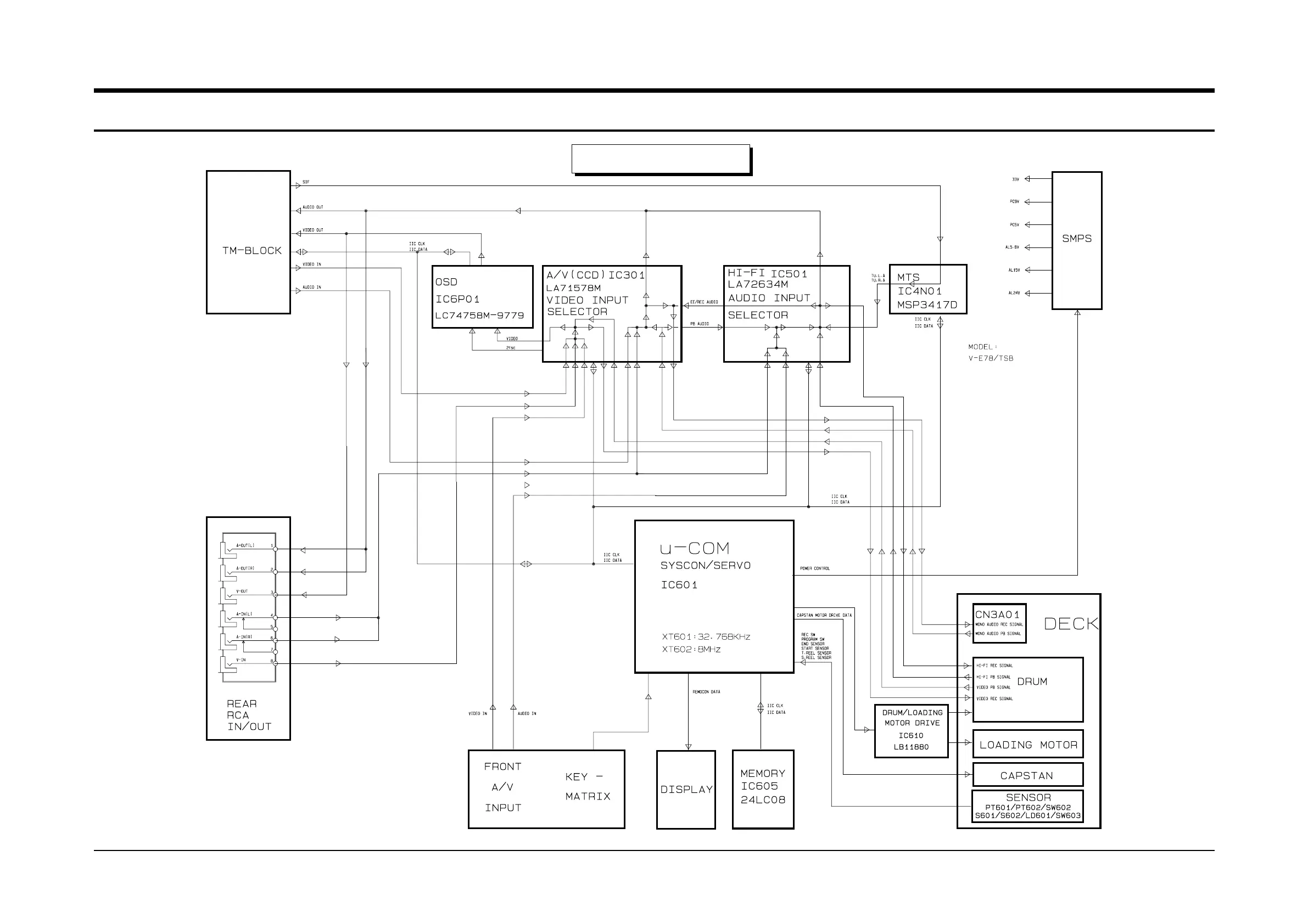
Toshiba V-E78 - 8. Block Diagram

Toshiba V-E78
90 pages
Print Icon
To Next Page IconTo Next Page
To Next Page IconTo Next Page
To Previous Page IconTo Previous Page
To Previous Page IconTo Previous Page
Loading...
Toshiba 8-1
8. Block Diagram
WITHOUT CANAL MODEL

Related product manuals