EasyManua.ls Logo

Trace Engineering T240 - REV B - Page 21

Trace Engineering T240 - REV B
32 pages
Print Icon
To Next Page IconTo Next Page
To Next Page IconTo Next Page
To Previous Page IconTo Previous Page
To Previous Page IconTo Previous Page
Loading...
©2000 Trace Engineering
15
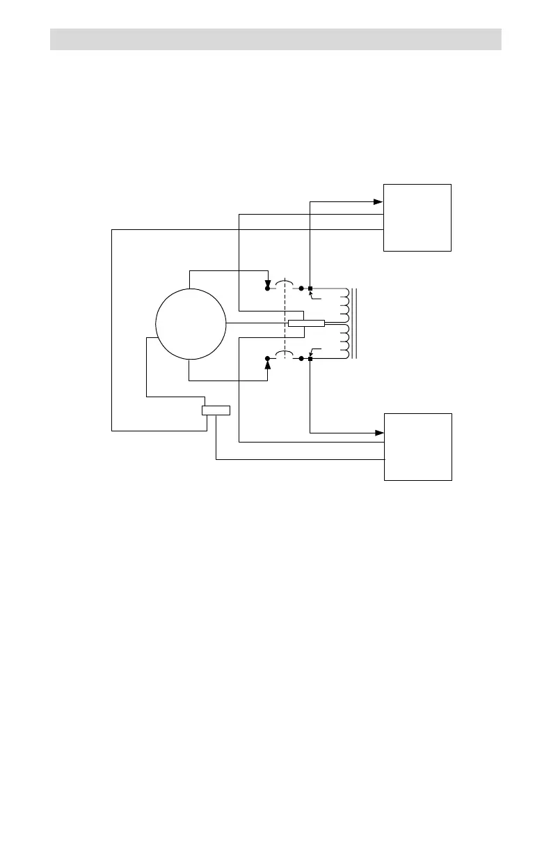
Figure 13
Generator Output Balancing (dual 120 volt AC load)
2.0 INSTALLATION
HOT 120 VAC
NEUTRAL
L2
L1
Service
Crimp
Service
Crimp
120/240 VAC
Generator
N
G
L1
L2
HOT 120 VAC
Ground
Inverter/Charger
or Loads
HOT In
Neutral
Ground
HOT In
Neutral
Ground
975-S00-009
L2
L1
N
N
G
G
Inverter/Charger
or Loads
D
C
N
N
N
B
A
G
G
G