EasyManua.ls Logo

Triax TMB 10A - Page 9

Triax TMB 10A
25 pages
Print Icon
To Next Page IconTo Next Page
To Next Page IconTo Next Page
To Previous Page IconTo Previous Page
To Previous Page IconTo Previous Page
Loading...
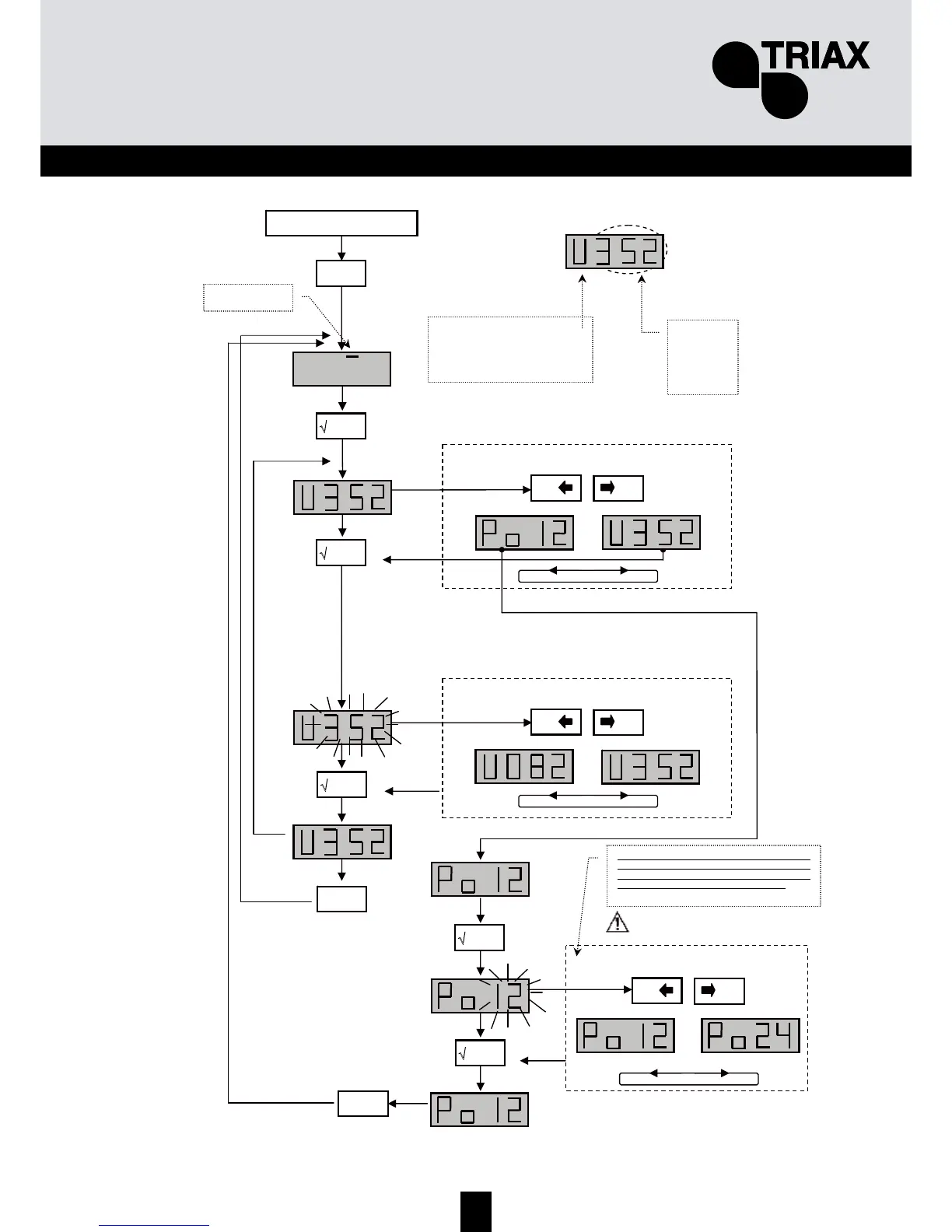
Start
menu
'
enter
'
+
0
-
0
or
enter
'
Select the sub-menu
IN – input menu
U – Distribution of UHF filters on the
inputs UHF1, UHF2 and UHF3;
Po – Selection of the remote power
supply: 12V
DC
or 24V
DC
enter
'
X esc
'
+
0
-
0
or
Select the distribution of UHF filters
enter
'
+
0
-
0
or
Remote power supply
enter
'
X
esc
/
This menu is used to select the value of the remote
power supply on the inputs UHF 1, 2 and 3. The
unit automatically detects the amplifier connected
and switches the remote power supply to ON.
Distribution of UHF filters
352
172
082
307
109
001
Remove the mains cable before any
wiring work
GB
9

Related product manuals