EasyManua.ls Logo

VALPRO VP60G - Page 15

Default Icon
17 pages
Print Icon
To Next Page IconTo Next Page
To Next Page IconTo Next Page
To Previous Page IconTo Previous Page
To Previous Page IconTo Previous Page
Loading...
Service and Installation Manual
 ! ""#$%%%$%&#$%#'$()*$)'))
#(
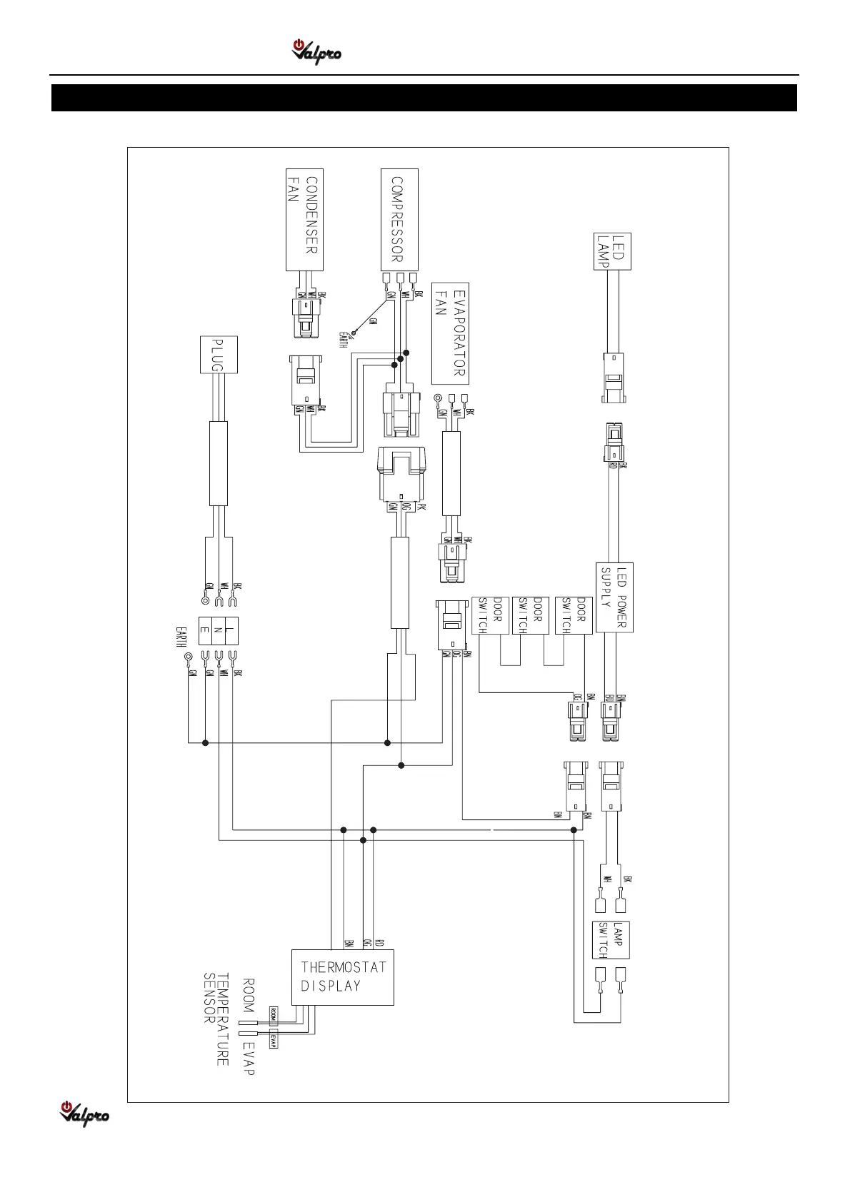
WIRING DIAGRAM
."?M*9