EasyManua.ls Logo

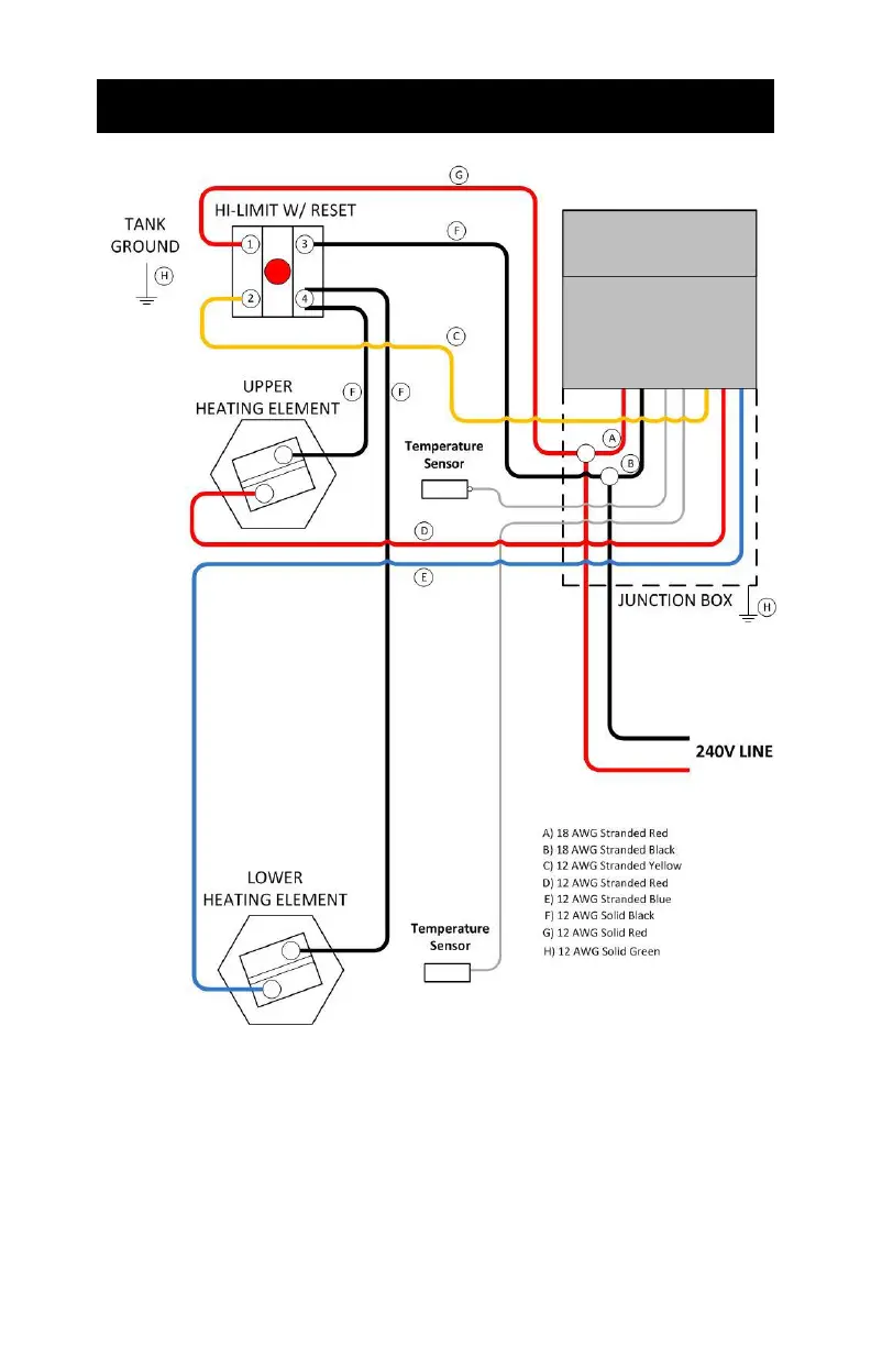
Vaughn MP80F - Wiring Diagram 1

Default Icon
31 pages
Print Icon
To Next Page IconTo Next Page
To Next Page IconTo Next Page
To Previous Page IconTo Previous Page
To Previous Page IconTo Previous Page
Loading...
14
WIRING DIAGRAM 1

Related product manuals