EasyManua.ls Logo

Viessmann Vitocal 200-A - Electrical installation scheme

Viessmann Vitocal 200-A
236 pages
Print Icon
To Next Page IconTo Next Page
To Next Page IconTo Next Page
To Previous Page IconTo Previous Page
To Previous Page IconTo Previous Page
Loading...
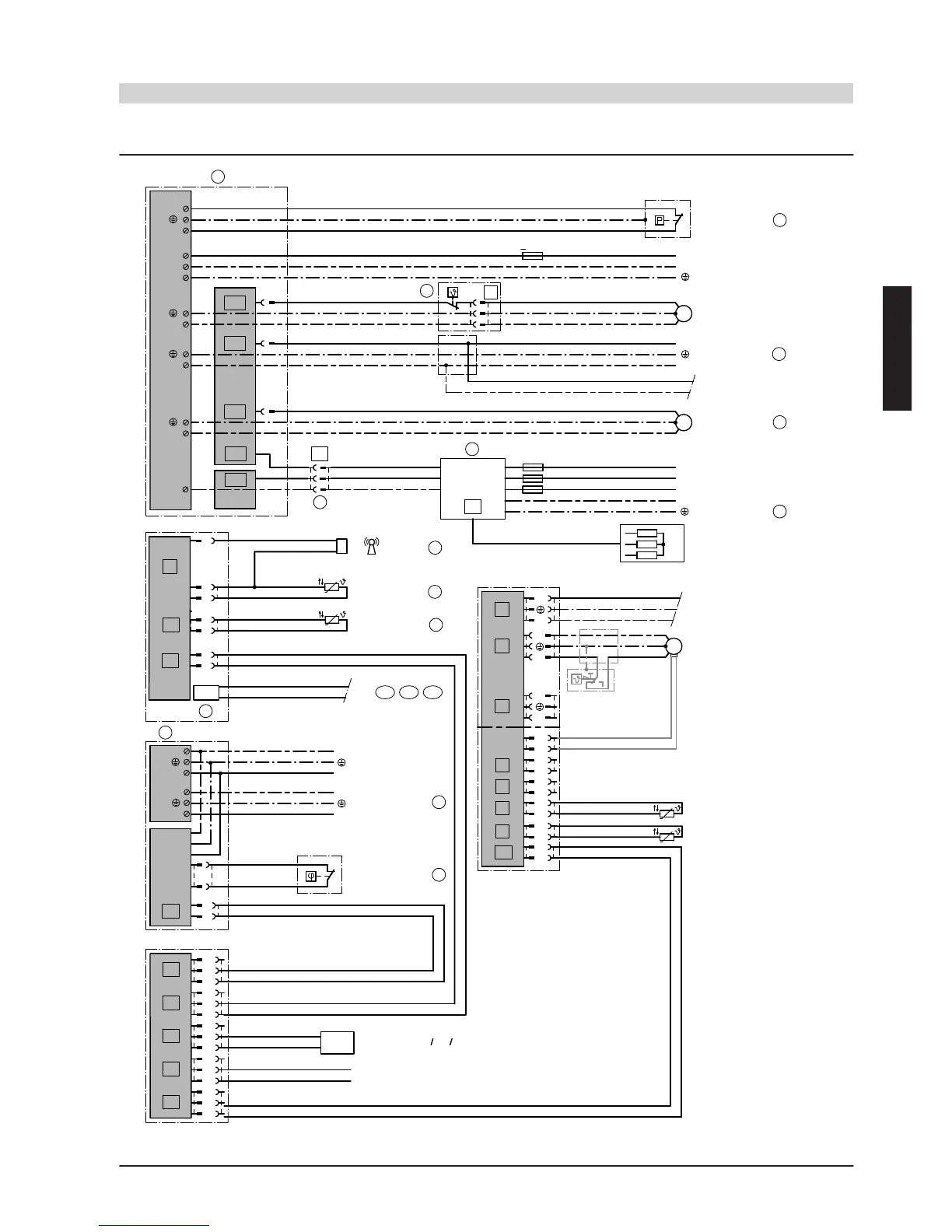
Electrical installation scheme
230 V/50 Hz
2
211.2
X2.N
X1.
UP A1
212.3
X2.N
X1.
ZP
37
136
L3
N
L2
L1
137
4
3 / N / PE
400 V, 50 Hz
94
X1.1
X2.1
X3.18
230 V/50 Hz
N
L1
X3.8
X1.
230 V; 0.5 A
21
X3.9
<16A
130 W
50 W
X2.N
211.3
224.4
16A
A
B
20
Low voltage
VTS NC
89
F14
1
2
145
F0
ATS
3
67
NTC 10 kΩ
1
2
3
LON
98
121 / 122 / 123
2
2
1
HC A1
oT
oO
oQ
KM BUS
145
145
KM BUS distributor
145
qXP
8
211.5
X2.N
X1.
N
L1
NC module
2
NTC 10 kΩ
145
145
2
X4.2
X4.1
83
X2.4
X5.
X2.3
X2.2
X5.
X2.1
NC module
230 V/50 Hz
N
L1
211.5
N
L1
2
1
2
FAS
STB
KOL
SOL
L
N
L
N
3
4
1
2
145
40
24
22
6
5
1
2
PWM
SM1
3
4
1
2
7
10
1
2
rU
rI
rR
rE
rQ
L
N
UP
230 V, 50 Hz
145
AM
qCP
M
1~
M
1~
1
3
2
1
3
2
1
3
2
1
3
2
M
1~
1
3
2
ID: 4605086_1304_05
Vitocal 222-G/242-G/333-G/333-G NC/343-G (cont.)
System examples
VIESMANN
23
5822 472 GB
2

Other manuals for Viessmann Vitocal 200-A

Related product manuals