EasyManua.ls Logo

Viessmann Vitocal 200-A - Page 180

Viessmann Vitocal 200-A
236 pages
Print Icon
To Next Page IconTo Next Page
To Next Page IconTo Next Page
To Previous Page IconTo Previous Page
To Previous Page IconTo Previous Page
Loading...
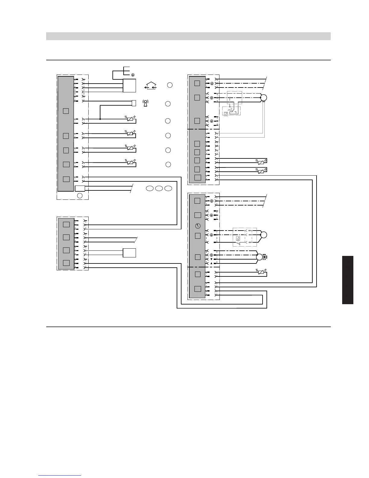
Electrical installation scheme
Low voltage
F4
PTS
61
1
2
145
230 V/50 Hz
STS
31
NTC 10 kΩ
NTC 10 kΩ
HC A1/M2
F0
ATS
3
67
NTC 10 kΩ
1
2
3
X18
LON
98
121 / 122 / 123
40
40A
145
3
4
20
52
2
1
2
N
L
UP M2
VTS M2
M
1~
2
HC M2
M2
1
2
q-T
uR
uZ
uU
uE
L
N
2
oT
F6
SOL
46
F23
NTC 10 kΩ
2
1
145
145
KM BUS distributor
145
8
145
qXP
STB
KOL
SOL
L
N
L
N
3
4
1
2
145
40
24
22
6
5
1
2
PWM
SM1
3
4
1
2
7
10
1
2
rU
rZ
rR
rE
rQ
L
N
UP
230 V, 50 Hz
90
230 V/50 Hz
N
L
L
N
N
M
1~
1
3
2
1
3
2
1
3
2
1
3
2
M
1~
ID: 4605500_1304_01
Vitocal 200-S/222-S/242-S
(cont.)
System examples
VIESMANN
185
5822 472 GB
5

Other manuals for Viessmann Vitocal 200-A

Related product manuals