EasyManua.ls Logo

Viessmann Vitocal 200-A - Page 29

Viessmann Vitocal 200-A
236 pages
Print Icon
To Next Page IconTo Next Page
To Next Page IconTo Next Page
To Previous Page IconTo Previous Page
To Previous Page IconTo Previous Page
Loading...
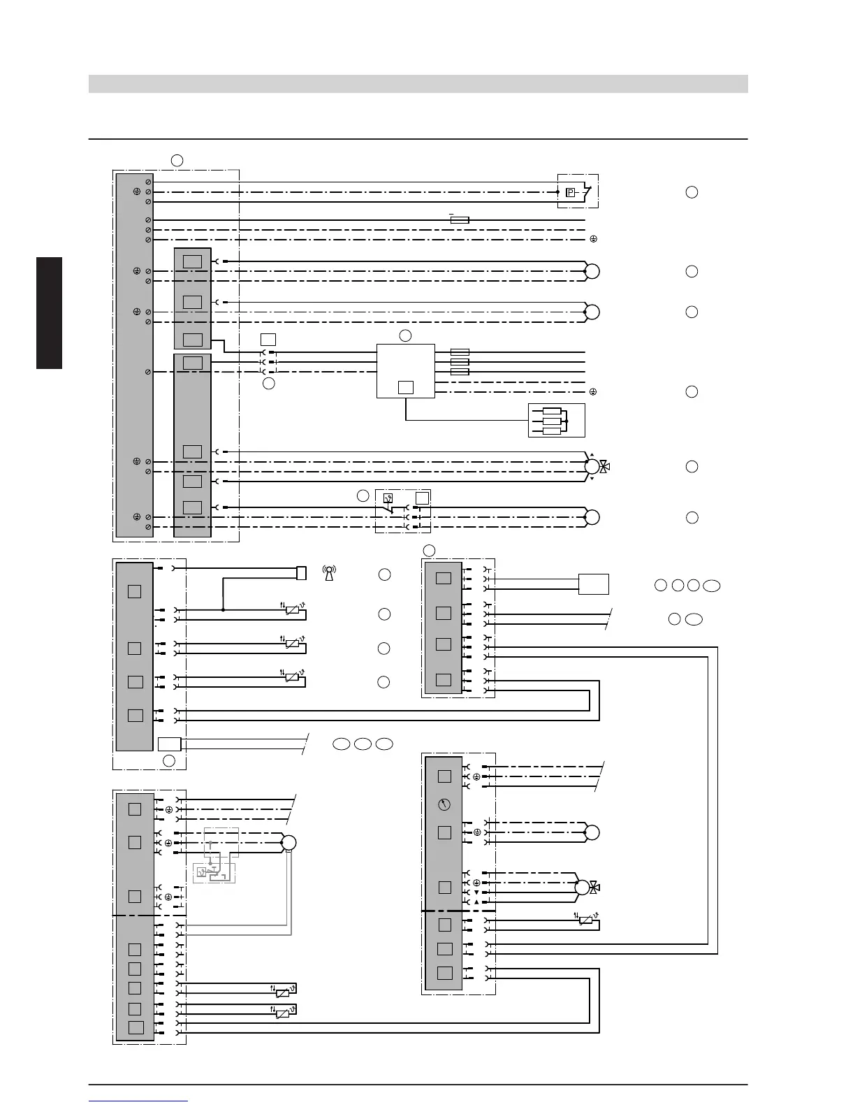
Electrical installation scheme
145
Low voltage
F4
PTS
61
1
2
145
NTC 10 kΩ
LON
98
121 / 122 / 123
95
VTS M2
73
NTC 10 kΩ
F12
F0
ATS
3
67
NTC 10 kΩ
1
2
3
2
145
8
145
145
2
1
KM BUS distributor
HC A1
120
99
/
40
145
52
2
1
2
UP M3
M
1~
M3
VTS M3
20
NTC
2
HC M3
230 V, 50 Hz
145
3
4
1
2
71
91
/
/
q-T
101
/
L
N
q-Z
q-U
q-E
230 V/50 Hz
2
212.2
X2.N
X1.
UP A1
212.3
X2.N
X1.
ZP
37
136
L3
N
L2
L1
137
4
3 / N / PE
400 V, 50 Hz
X1.1
X2.1
X3.18
230 V/50 Hz
N
L1
X3.8
X1.
230 V; 0.5 A
21
X3.9
<16A
100 W
50 W
X2.N
211.3
224.4
16A
A
B
96
225.1
X2.N
X1.
UP M2
74
100 W
20
77
M2
OPEN
CLOSE
X2.N
X1.
225.3
225.2
76
STB
KOL
SOL
L
N
L
N
3
4
1
2
145
40
24
22
6
5
1
2
PWM
SM1
3
4
1
2
7
10
1
2
rU
rI
rR
rE
rQ
L
N
UP
230 V, 50 Hz
1
3
2
1
3
2
1
3
2
1
3
2
L
N
N
M
1~
M
1~
M
1~
M
1~
M
1~
M
1~
ID: 4605089_1304_05
Vitocal 222-G/242-G/333-G/333-G NC/343-G
(cont.)
34
VIESMANN
System examples
2
5822 472 GB

Other manuals for Viessmann Vitocal 200-A

Related product manuals