EasyManua.ls Logo

Viessmann VITOCAL 300-A - Page 23

Viessmann VITOCAL 300-A
236 pages
Print Icon
To Next Page IconTo Next Page
To Next Page IconTo Next Page
To Previous Page IconTo Previous Page
To Previous Page IconTo Previous Page
Loading...
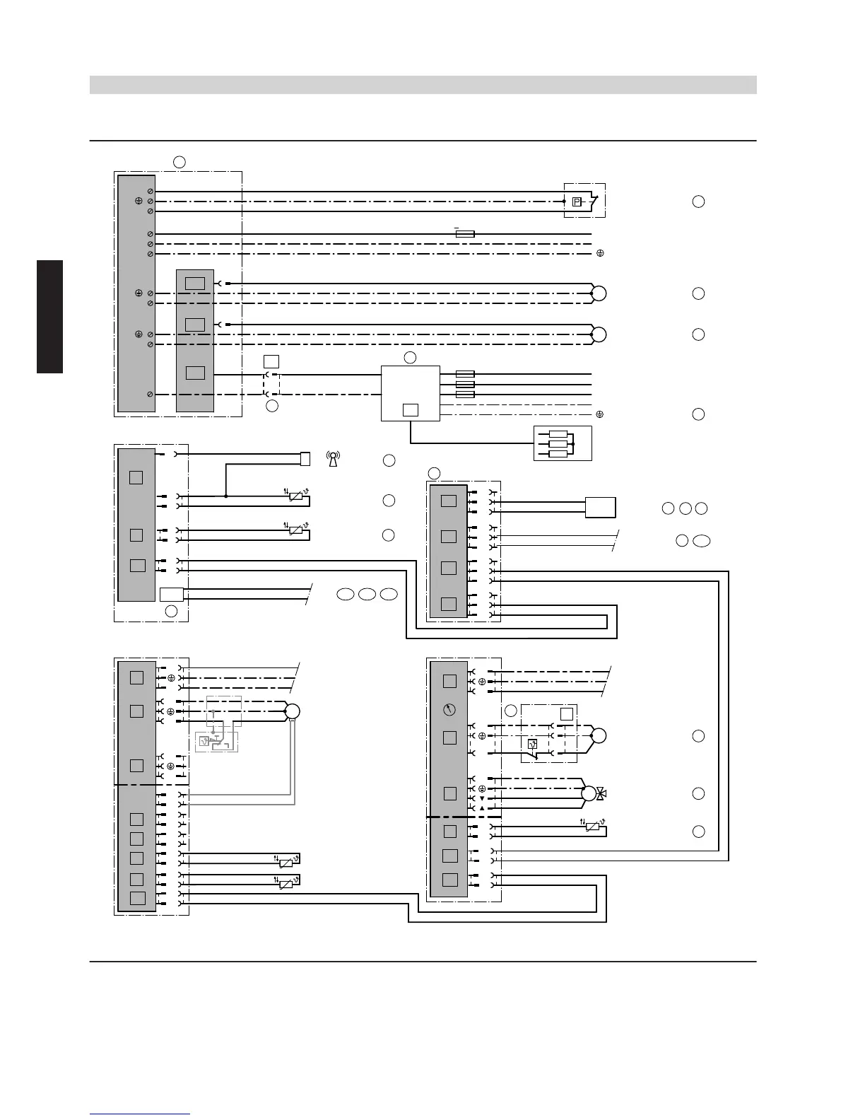
Electrical installation scheme
145
230 V/50 Hz
2
212.2
X2.N
X1.
UP A1
212.3
X2.N
X1.
ZP
37
136
L3
N
L2
L1
137
4
3 / N / PE
400 V, 50 Hz
X1.1
X2.1
X3.18
230 V/50 Hz
N
L1
X3.8
X1.
230 V; 0.5 A
21
X3.9
<16A
100 W
50 W
X2.N
211.3
16A
A
B
96
Low voltage
F4
PTS
61
1
2
145
NTC 10 kΩ
LON
98
121 / 122 / 123
95
F0
ATS
3
67
NTC 10 kΩ
1
2
3
2
145
8
145
145
2
1
KM BUS distributor
HC A1
120
99
/
40
145
52
2
1
2
N
L
UP M2
77
73
M
1~
74
76
M2
VTS M2
20
NTC
2
20
HC M2
230 V, 50 Hz
145
3
4
1
2
71
91
/
/
uT
STB
KOL
SOL
L
N
L
N
3
4
1
2
145
40
24
22
6
5
1
2
PWM
SM1
3
4
1
2
7
10
1
2
rU
rI
rR
rE
rQ
L
N
UP
230 V, 50 Hz
M
1~
M
1~
1
3
2
1
3
2
1
3
2
1
3
2
L
N
N
M
1~
M
1~
ID: 4605091_1304_05
Note
Instantaneous heating water heater
4
is prefitted and wired.
Vitocal 222-G/242-G/333-G/333-G NC/343-G
(cont.)
28
VIESMANN
System examples
2
5822 472 GB

Other manuals for Viessmann VITOCAL 300-A

Related product manuals