EasyManua.ls Logo

Vimar ELVOX 6931 - Page 28

Vimar ELVOX 6931
42 pages
Print Icon
To Next Page IconTo Next Page
To Next Page IconTo Next Page
To Previous Page IconTo Previous Page
To Previous Page IconTo Previous Page
Loading...
28
EN
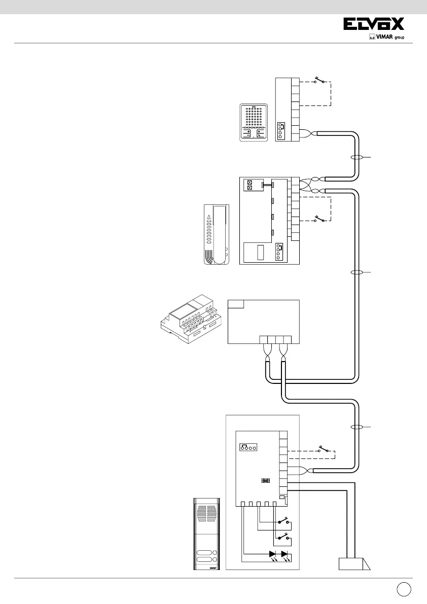
SIMPLE AUDIO ENTRANCE PANEL SYSTEM WITH SPEECH UNIT TYPE 6931 AND INTER-
PHONES TYPE 6209 AND TYPE 8879 (REF. SI569).
ART. 6931
6P
T3
VIDEO
B
C
+
-
T4
A
1
2
T1
6S
5
T2
4
PRI
B2B12
1
CH1
CH2
C3
B2
S+
S-
B1
M
CA
CBA
C3.9
C3.7
M
VL
5
2
2
1
4
1
6S
6P
B
A
C
C3.0
C3.2
C3.1
C3.4
C3.3
C3.5
C3.6
A1
Mains
A0
K
K
P
L
X
X
X
F- Art. 6922
A0 - INTERPHONE Art. 6901, Art. 6901/D
A1 - INTERPHONE SERIE PETRARCA Art. 6209
C3 - AUDIO ENTRANCE PANEL 8000, 1200, 8100,
1300, 3300, 2550/301-302, PATAVIUM SERIES
C3.0- AUDIO SPEECH UNIT ART. 6931
C3.2 - CALL PUSH-BUTTON (CH1)
C3.4 - CALL PUSH-BUTTON (CH2)
C3.6 - NAME-TAG LIGHTING
C3.7- POWER SUPPLY LED
F - POWER SUPPLY type 6922
K- PUSHBUTTON FOR CALL FROM OUTSIDE THE DOOR
L- ELECTRIC LOCK 12~
P- DOOR CONTROL
X - CABLE type 732H, type 732I (Two twisted wires)

Related product manuals